时间:2015-07-24 10:26
人气:
作者:admin
在手机和其它小型便携式应用中,无线电源系统不断得到认可。现有标准受限于5W电力传输,但是智能手机、平板电脑和便携式工业及医疗应用不断增长的电力需求对供电能力提出了更高的要求。随着输出功 率的增加,必须在系统设计最初就将效率和热性能考虑在内。这篇文章回顾了可批量生产的低功率(10W)无线电源系统的实现方式,并提供了与系统性能优化有关的系统设 计指南。我们还给出了一些已经在10W应用中成功测试的收发器 (TX) 和接收器 (RX) 线圈的示例。
无线电源多年前就已经出现,形式也有多种,不过最近才由于行业标准的出现而变得更为普遍。智能手机和小型平板电脑是目前使用无线电源的主要产品类别。然 而,这项技术也开始扩展到可穿戴设备以及医疗和工业应用。当无线电源与无线连通技术配合使用时,就可以使无外部接头、完全密闭设备的设计成为可能。这使得 无线电源成为所有需要在室外或潮湿环境中运行的便携式系统的理想选择。
现有的工业标准只有有限的功率输出能力通,常在5W范围内。更高功率标准的开发正在进行当中,截至2014年12月,还未完全确定。因此,那些需要更高功 率水平来为较大容量电池充电的器件就需要定制或专有设计。虽然系统设计人员有可能使用标准组件“从零开始”,但是这种方法就很难实现终端产品快速投放市场 的这一目标。现在市面上的互补发射器和接收器芯片组可实现针对便携式应用的10W无线电源系统的即刻设计,其中包括一个和两个电池节电池组架构。
无线电源系统架构
图1中显示的是一张紧密耦合智能无线电源系统的简化图。如果从原理图的角度来看,它看起来很像一款变压器耦合隔离式电源转换电路。然而在这里, 初级线圈和次级线圈是完全分离开来,而不是绕在同一磁芯上的。电能从发射器(初级,或TX)端传输到接收器(次级,或RX)端,而接收器电路以数字脉冲的 形式将反馈发送回磁耦合器件。

图1:典型无线电源系统架构图
参考文献 [2] 详细介绍了无线电源的基本概念,而参考文献 [3至6]为无线电源器具提供了其它系统设计指南。
将功率性能扩展至10W 就不得不有几点额外的考虑。首先,必须将硅功率元件设计成能够处理所需的峰值和持续功率水平。在发射器端,功率FET元件在发射控 制器的外部,所以可按照需要将它们升级为能够处理峰值电流。在接收器端,解决方案的小尺寸是十分重要的,集成FET器件被用来提供单芯片器具。为了提供高 效率并改进热性能,与之前的5W接收器相比,RX控制器中的FET具有更低的RDS(on)。磁性元件,即TX和RX线圈也必须具有能够处理10W电源传 输所需的更高峰值电流的额定值。最后,由于10W系统的磁场强度更高,相对于5W系统来说,接收器端的屏蔽范围就需要扩大。这对于为系统中的金属元件提供 更好的屏蔽,最大限度地降低接收器端的“临近、接触金属”损耗,并尽可能地提高系统效率也是有必要的。
现在再来参考一下图1,我们注意到RX控制器提供到TX控制器的反馈,要求TX根据不同负载条件,以及线圈对齐/耦合效率等的需求来改变其输出功率。一种 改变输出功率的常见方法是用恒定振幅/可变频率ac信号来激励线圈。另外一个替代方法是用可变振幅/固定频率激励。
可变频控制免除了对于 TX端上可调前置稳压级的需要,而是依靠TX/RX谐振电路的共振调谐。当TX工作频率接近共振点时,最大可能功率从TX传输到 RX。为了减少传递到RX端的功率,TX控制器增加其频率,使其远远高于共振峰值。在RX需要较少的功率等较轻负载情况下,TX频率往往会增加。然而,这 个方法使得电力传输/控制过程在很大程度上取决于线圈调节。当在较高功率水平下使用时,一个可变频率架构在电磁干扰 (EMI) 控制方面也会提出一些问题。
10W发射器系统运行在固定频率下,但是却使用一个可调前置稳压器来改变用于线圈激励的直流电压轨。一个全桥电路被用来生成用于TX线圈的交流激励电流。 图2中显示的是一个定频 (10W) 无线电源发射器系统的基本方框图。当RX需要更多的输出功率时,直流电压轨为TX线圈功率级提供的电压会增加。直流电压随着RX负载的下降而减少。

图2. 具有一个无线数字控制的10W无线电源发射器
10W系统的可调输出电压和热性能
第一代5W无线电源系统通常在接收器端产生一个固定的5V输出电压。这已经足够为一个充电率在1A范围内的单节锂离子电池充电了,而从本质上讲,这个电源 系统与随处可见的USB类型电源很相似。然而,随着便携式器件内电池容量的增加,要保持快速的充电时间就需要更高的电流。
bq51025 10W无线接收器输出电压可在5V至10V的范围内用外部反馈电阻器进行调节。这样就可实现对一节或两节串联电池配置的充电,并且在与一个宽输入电压范围 开关模式NVDC类型充电器组合在一起时,能够保持单节电池充电情况下的高效率[7]。在诸如无线RX输出情况下,NVDC充电器架构在减少较高电压电源 所需的输入电流的同时,可实现低压电池的高效充电。图3显示的是无线接收器电路板在为负载提供一个10W电源的同时,在5V,7V和10V输出设置下的热 响应(分别为图。 3a,b和c)。很明显,10V输出情况下产生的热量最少,应该在高频开关模式充电器可用于电池充电的情况下使用。

图3. 无线接收器在10W负载条件下的散热测量。
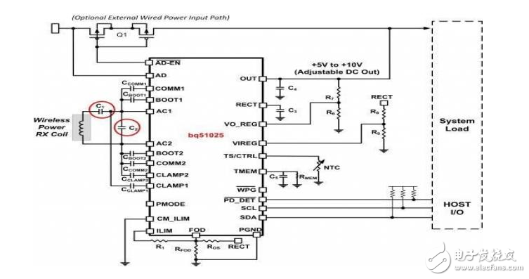
接收器电路上的串联谐振电容器(图4中的C1)对于优化热性能也同样关键。实际操作中,将多个电容器并连在一起来提供所需的总电容值。

图4. 无线电源接收器和关键谐振电容器
在使用C0G(较大封装,低串联等效电阻 (ESR))和X7R(较小封装,较高ESR)时的热性能差异是十分可观的(图5)。

图5.电容器对热性能的影响
较小的、高ESR电容器会成为RX印刷电路板 (PCB) 上温度最高的地方。由这些电容器所导致的PCB温度上升,会阻碍其散发集成电路 (IC) 本身产生的热量,这也就意味着IC和PCB的总体温度都会增加。又由于使用了较小的谐振电容器,总效率从80%下降到74%。

图6显示的是使用一个无线电源发射器 (bq500215) 与一个无线电源接收器 (bq51025) 、评估板 (EVM) 和适当组件选择组合配置的10W无线电力传输的总体系统效率。
图6. 在5V,7V和10V输出设置时,10W电源系统的端到端效率
线圈选择指南
bq500215发射器评估模块使用一个无线电源联盟 (WPC) 类型的29,10µH,30m?线圈,其额定电流为9A。除了10W接收器之外,这个线圈确保了与之前5W WPC类型接收器的兼容性。
在接收器端,应该对线圈参数进行优化,以匹配应用的目标输出电压。在需要5V输出的情况下,RX线圈的标称电感值应该在10µH范围内;对于7V或10V的较高输出电压,RX线圈应该在15µH的范围内。
虽然理想状态是最大限度地减少线圈的直流电阻 (DCR),但是在较高的输出电压情况下,允许稍微地增加DCR来应对较低的电流。图7显示的是两个典型RX端线圈。所有RX和TX线圈组装时需要背面屏蔽材料。

图7. 针对5V,7V和10V输出要求的典型RX线圈技术规格
电池充电时间比较
最后,执行一个10W无线电源系统的原因是减少高容量电池的充电时间。图8显示了与bq24261 NVDC开关模式充电器组合使用时,使用5W和10W无线电源系统时针对3.1Ah锂离子电池的充电时间。充电时间被大幅减少—从使用5W充电器时接近4 个小时减少到使用10W充电器时的少于3小时。由于锂离子电池充电算法的逐渐降低“渐止”属性,总充电时间的减少值与提供的电源不直接成比例。然而,代表 满充电状态大约70%的恒定电流到恒定电压模式的转换点减小到了原来的一半(图8)。

图8. 用10W无线电源系统减少电池充电时间
上一篇:物联网:促进现代服务业转型
Ceva Richard Kingston:2024半导体市场将出现