时间:2014-09-19 14:41
人气:
作者:admin
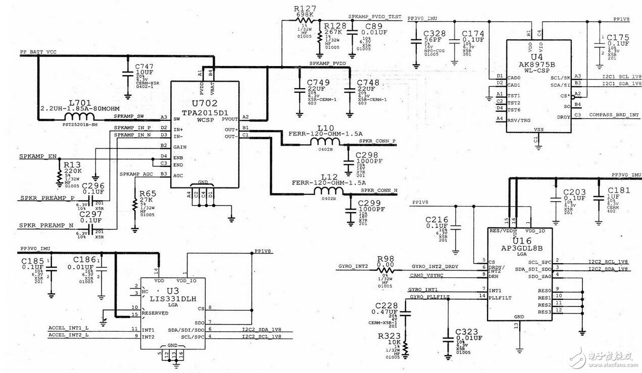
苹果iPhone 4S手机的扬声器放大器、陀螺仪、指南针等电路,由扬声器音频功率放大芯片U702(TPA2015D1)、三轴加速度计芯片U3(LIS331DLH)、陀螺仪芯片U16(AP3GDL8B)、指南针芯片U4(AK8975BWL-CSP)组成,完成扬声器信号的功率放大、游戏状态的重力感应、GPS状态的电子罗盘功能。
> 想要免费获取iPhone 6 吗?速度接受挑战吧!<

TPA2015是TI公司的高效D类音频功率放大器,采用电池跟踪SpeakerGuard AGC技术,并集成了自适应的升压转换器,能增加低输出功率的效率。3.6V电源时TPA2015能向8欧姆扬声器提供2W功率,THD为6%,效率 85%。工作电压2.5V-5.2V,带自动恢复的热和短路保护,有三种增益设定:6 dB, 15.5 dB和20 dB,主要用在手机,PDA,GPS,手提电子学和扬声器。详情请链接http://www.elecfans.com/video/audio/20100731221160.html
STMicroelectronics推出新系列带有数字输出的三轴线性加速器LIS331DLH。微小型3×3×1mm传感器具有分辨率可扩展性,内置了智能特性,并降低了功耗,专注于消费类与工业市场的小型化运动传感解决方案的急剧增长的需求。详情请链接http://www.elecfans.com/monijishu/wuxian_chuangan/301478.html
AP3766是BCD公司最新推出的LED驱动控制芯片,采用原边调整控制(PSR)技术实现高精度的恒压/恒流(CV/CC)输出,省去了副边光耦及恒压恒流控制电路,也不需要环路补偿电路实现了电路的稳定控制,并且采用SOT-23-6 小体积封装,显著缩小系统体积,降低了系统成本。
上一篇:iphone手机防盗电路图的设计
下一篇:可穿戴医疗欲图中国,必过五关
Ceva Richard Kingston:2024半导体市场将出现