时间:2013-08-15 10:46
人气:
作者:admin
1 引言
无线电技术用于通信,已经在全世界流行了近一百年。从当初的无线电广播和无线电报,发展到现在的卫星和微波通信,以及普及到全球几乎每一个个人的移动通信、无线网络、GPS等。无线通信极大地改变了人们的生产和生活方式,没有无线通信,信息化社会的目标是不可议的。然而,无线通信传送的都是微弱的信息0,而不是功率较大的/能量0.因此许多使用极为方便的便携式的移动产品,都要不定期地连接电网进行充电,也因此不得不留下各种插口和连接电缆。这就很难实现具有防水性能的密封工艺,而且这种个性化0的线缆使得不同产品的充电器很难通用。如果彻底去掉这些尾巴0,移动终端设备就可以获得真正的自由0.也易于实现密封和防水。这个目标必须要求能量也像信息0一样实现无线传输。
能量的传送和信号的传输要求显然不同,后者要求其内容的完整和真实,不太要求效率,而前者要求的是功率和效率。虽然能量的无线传送的想法早已有之,但因为一直无法突破效率这个瓶颈,使它一直不能进入实用领域。
目前,这个瓶颈仍然没有实质性的突破。但是如果对传输距离没有严格要求(不跟无线通信比),比如在数cm(本文称微距0)的范围内,其传输效率就很容易提高到满意的程度。如果能用比较简单的设备实现微距条件下的无线传能,并形成商业化的推广应用,当今社会随处可见的移动电子设备将有可能面临一次新的变革。
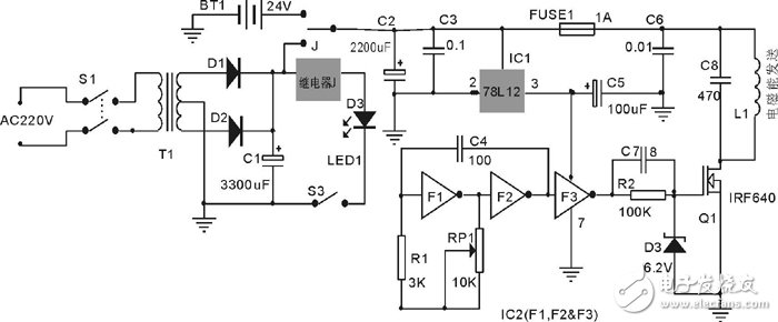
2 工作原理
将直流电转换成高频交流电,然后通过没有任何有有线连接的原、副线圈之间的互感耦合实现电能的无线馈送。基本方案如图1所示。

本无线充电器0由电能发送电路和电能接收与充电控制电路两部分构成。
2.1 电能发送部分
如图2,无线电能发送单元的供电电源有两种:
220V交流和24V直流(如汽车电源),由继电器J选择。按照交流优先的原则,图中继电器J的常闭触点与直流(电池BT1)连接。正常情况下S3处于接通状态。

图2无线电能发送单元电路图
当有交流供电时,整流滤波后的约26V直流使继电器J吸合,发送电路单元便工作于交流供电方式,此时直流电源BT1与电能发送电路断开,同时LED1(绿色)发光显示这一状态。
经继电器J选择的+24V直流电主要为发射线圈L1供电,此外,经IC1(78L12)降压后为集成电路IC2供电,为保证J的动作不影响发送电路的稳定工作,电容C3的容量不得小于2200uF.
电能的无线传送实际上是通过发射线圈L1和接收线圈L2的互感作用实现的,这里L1与L2构成一个无磁芯的变压器的原、副线圈。为保证足够的功率和尽可能高的效率,应选择较高的调制频率,同时要考虑到器件的高频特性,经实验选择1.6MHz较为合适。
IC1为CMOS六非门CD4069,这里只用了三个非门,由F1,F2构成方波振荡器,产生约1.6MHz的方波,经F3缓冲并整形,得到幅度约11V的方波来激励VMOS功放管IRF640.足以使其工作在开关状态(丁类),以保证尽可能高的转换效率。为保证它与L1C8回路的谐振频率一致。可将C4定为100pF,R1待调。为此将R1暂定为3K,并串入可调电阻RP1.在谐振状态,尽管激励是方波,但L1中的电压是同频正弦波。
由此可见,这一部分实际上是个变频器,它将50Hz的正弦转变成1.6MHz的正弦。
2.2 电能接收与充电控制部分
正常情况下,接收线圈L2与发射线圈L1相距不过几cm,且接近同轴,此时可获得较高的传输效率。
电能接收与充电控制电路单元的原理如图3所示。
L2感应得到的1.6MHz的正弦电压有效值约有16V(空载)。经桥式整流(由4只1N4148高频开关二极管构成)和C5滤波,得到约20V的直流。作为充电控制部分的唯一电源。
由R4,RP2和TL431构成精密参考电压4.15V(锂离子电池的充电终止电压)经R12接到运放IC的同相输入端3.当IC2的反相输入端2低于4.15V时(充电过程中),IC3输出的高电位一方面使Q4饱和从而在LED2两端得到约2V的稳定电压(LED的正向导通具有稳压特性),Q5与R6、R7便据此构成恒流电路I0=2-0.7R6+R7.另一方面R5使Q3截止,LED3不亮。

图3无线电能接收器电路图
当电池充满(略大于4.15V)时,IC3的反相输入端2略高于4.15V.运放便输出低电位,此时Q4截止,恒流管Q5因完全得不到偏流而截止,因而停止充电。同时运放输出的低电位经R8使Q3导通,点亮LED3作为充满状态指示。
两种充电模式由R6、R7决定。这个非序列值可以在E24序列电阻的标称值为918的电阻中找到,就用918的也行。
如果作为产品设计,这部分电路应当尽可能微型化(电流表电压表只是在实验品中调试时用,产品中不需要),最好成为电池的附属电路。
Ceva Richard Kingston:2024半导体市场将出现