时间:2013-06-26 13:51
人气:
作者:admin
2013年以来,全球TD-LTE网络进入蓬勃发展期。最新统计数据表明,截至2013年5月,全球已商用17个TD-LTE网络,另有40余家运营商公布了明确的TD-LTE商用计划,全球TD-LTE用户数突破300万。然而,由于目前TD-LTE网络部署主要集中在F频段(1880~1920MHz)和D频段(2500~2690MHz),或由原来的TD-SCDMA网络升级而来,针对不同的建站场景,如何选择合适的天线,同时保证最优的网络性能,成为运营商面临的一大挑战。本文希望通过对不同的网络场景进行分析,结合天线的不同性能,为运营商解决上述挑战提供一些思路。
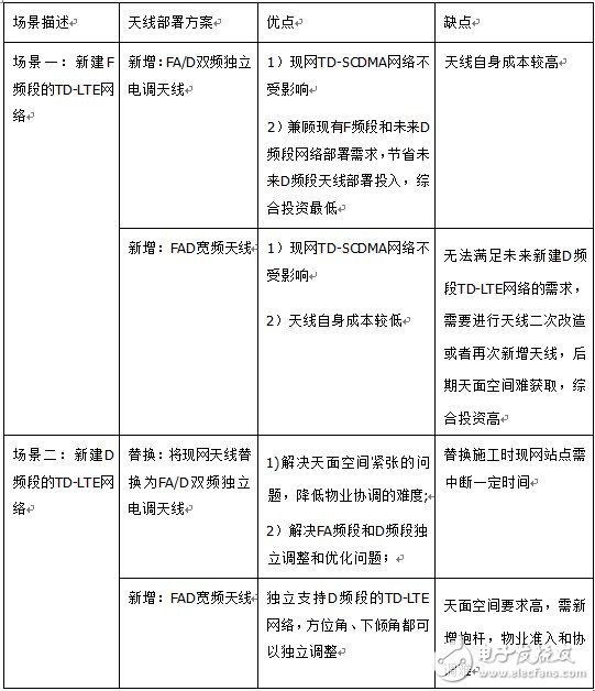
目前主要的TD-LTE天线有FA/D双频独立电调天线和FAD宽频天线。其中FA/D双频独立电调天线主要适用于FA频段(F频段:1880~1920MHz,A频段:2010~2025MHz)和D频段(2500~2690MHz)共天馈部署的场景。FAD宽频天线支持整个 FAD频段内的任意一个频段,适用于在天面空间充足、FA频段和D频段独立部署天馈的场景。
下表将对两种典型场景的天线部署进行分析:

Ceva Richard Kingston:2024半导体市场将出现