时间:2020-06-12 16:28
人气:
作者:admin
1、全球EDA技术发展进入第四阶段
EDA软件随着CAD软件行业的快速发展而应运而生,进一步弥补了芯片设计的需要。1984年DAC举办了第一个以电子设计自动化为主题的销售展览,EDA在80年代开始真正起步,并逐渐开始商业化。
随着大规模集成电路技术、计算机技术和电子系统设计技术的不断发展,EDA技术的含量正以惊人的速度上升,其产生和发展,使产品的开发周期大大缩短,且性能和价格比得到很大程度的提高。EDA技术发展历程归纳起来主要分为三个阶段:

2、2019年全球EDA软件行业市场规模突破百亿美元
随着大规模集成电路、计算机和电子系统设计技术的不断发展,EDA技术发挥的作用正以惊人的速度上升。根据电子系统设计(ESD)联盟的数据显示,2018年全球EDA软件市场规模约为97亿美元;2019年第一季度,全球EDA营收达到26亿美元,同比增长了16.3%,初步测算2019年全球EDA市场规模超过100亿美元,达到105亿美元。

3、北美是全球EDA发展最为成熟地区
从细分领域来看,EDA有一个特点,那就是工具和服务的销售增长通常落后于芯片的销售增长情况。ESD联盟追踪的所有领域,包括计算机辅助工程、IC物理层设计与验证、PCB与多芯片模块,以及半导体IP等。目前,IP核(SIP)的交易是EDA产业交易规模最大的一部分,占据着33.61%的市场份额;其次是CAE,占比为32.26%,有很多Fabless类型的创业公司需要设计工具和SIP。

从区域发展来看,北美是EDA发展最为成熟的地区,占据着42.7%的市场份额;其次是亚太地区,近年来需求上升较快,占据着34.6%的市场份额;EMEA地区和日本地区分别占据13.3%和9.4%的市场份额。

注:APAC表示亚太地区,EMEA表示欧洲、中东和非洲地区。
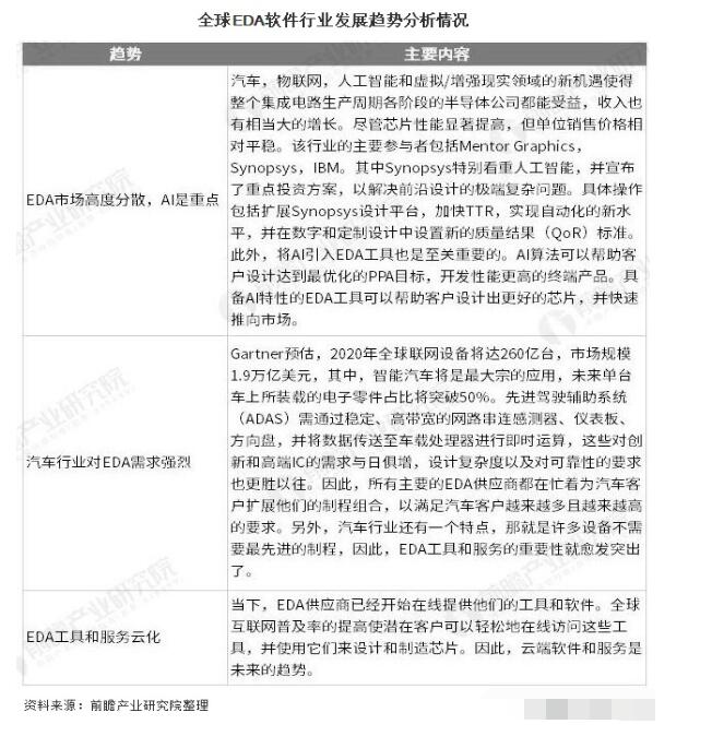
4、全球EDA软件行业发展趋势分析
在半导体制造工艺技术前进步伐明显放缓的情况下,EDA工具为集成电路行业提供了越来越重要的发展支撑。EDA设计工具使IC设计过程能够以设计成本实现,从而使生态系统能够以盈利的方式运营。未来,全球EDA软件行业将会呈现以下几个趋势:

上一篇:中国IC设计行业的机遇与挑战