时间:2019-09-26 14:31
人气:
作者:admin
引言
合理的PCB布局至关重要,尤其是在高频开关型稳压器(例如,MAX20021/MAX20022)的设计中。经过优化的PCB布局可以提供干净的输出,并简化电磁干扰(EMI)测试中的调试工作。本文介绍了一些优化电路布局的关键区域,确保提供最佳性能。
总体布局设计指南
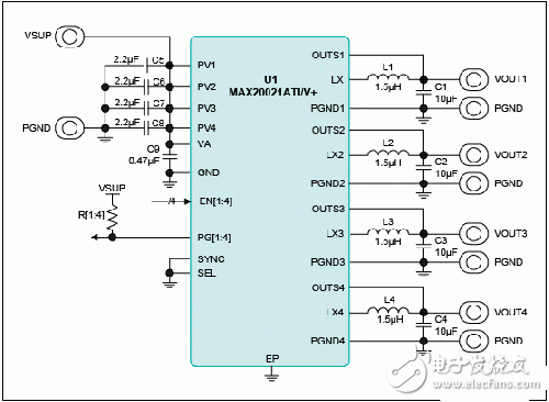
使输入电容(C5-C8)、电感(L1-L4)和输出电容(C1-C4)形成的环路面积保持最小。
VA输出电容(C9)尽可能靠近引脚26(VA和引脚24(GND)放置,电容与引脚之间不要有过孔。该引脚为IC的模拟供电输入,引线上产生的任何电感都将增加模拟噪声,从而增大LX[1:4]的输出抖动。
优先使用尽可能短的走线。
优化AC-DC电流通路
为降低电磁辐射,MAX20021/MAX20022外围的无源元件布局非常关键。存在电流阶跃变化的路径称为交流路径,出现在开关通/断操作的时刻。开关接通/断开(ON/OFF)之后,电流流过的路径为直流路径。
交流路径
MAX20021同步整流DC-DC转换器每路输出的开关电流路径上具有三个无源器件(C1、C5、L1)。这三个元件对电磁辐射和器件性能的影响非常大。图1、图2所示为OUT1在ON/OFF期间的开关电流路径;图3为两个电流路径的差异,具有最大di/dt.应优先考虑C5的布线,其次是L1和C1布线。

图1. PMOS导通时OUT1的电流路径。

图2. DMOS导通时OUT1的电流路径。

图3. OUT1交流路径差异。
扩频
如果改善布线无法通过用户的辐射标准测试,可以定制具有时钟扩频的MAX20021/MAX20022产品,扩频器件与标准版本器件相比,能够使FM频带的噪声降低12dB.有关定制扩频器件的流程,请参考器件数据表的相关说明。
结论
针对开关稳压器MAX20021/MAX20022 (图8)的外围元件进行合理布局,有助于从源头降低噪声和电磁辐射,节约项目评估阶段的宝贵时间,缩短产品研发周期。

来源;互联网