时间:2019-05-08 14:23
人气:
作者:admin
我们应用PCB设计软件进行PCB设计时,常会遇到这样的问题:布线是否全面(即有没有漏了线没有布);布过的线是否布得好(即有没有不良布线)。下面我们介绍应用Altium Designer进行PCB设计时布线的几种检查方法。
一、 漏线的检查方法
PCB设计时,我们是根据飞线来进行布线,而飞线很细往往容易被网格和丝印层的线条盖住,使我们看不见飞线而漏掉要布的线。这里有三种检查方法。
方法一:通过软件提供的报告检查漏线 详细步骤: 1:打开PCB,单击 Report------Board Information...如下图1

图1 查看板子信息
2:然后出现如下对话框,再单击下面的“Report”按钮,如下图2

3:单击后将出现下一个对话框,勾选“RoutingInformation”然后单击“Report”按钮,如下图3。

图3 报告板子相关信息选择对话框
稍后显示出布线的分析结果,如下图4,图中显示有一根线未连接

图4 显示要查看的板子信息
4:返回PCB界面,单击键盘上的“L”键,将顶层(Top layer)和底层(Bottom layer),顶端丝印层(Top overlay)和底端丝印层(Bottom overlay)后的勾去掉,隐藏这四个层,单击“OK”返回PCB窗口,如下图5

图5 层颜色设置和显示控制设定
修改栅格样式,使栅格成为点(Dot)样式或无图形(Do Not Draw)样式,方法是在PCB界面上右键点击,在弹出的菜单上选择Snap Grid(捕捉栅格)->Grid properties(栅格参数),这时弹出了如图7的界面,在弹出的界面上修改点样式,改成点(Dot)或无图形(Do Not Draw)样式。

图6 修改栅格样式
这时就会在PCB窗口中将显示出一条飞线,如图7所示。这样我们就找到了飞线也就找到了未完成的布线。

图7 窗口中显示出未完成的布线(飞线)
方法二、用观察镜观察
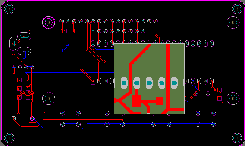
观察镜是AltiumDesigner的一个特殊工具,专门用来检查PCB板的有关问题,启用观察镜可以用快捷方式Shift+M,这时在界面上出现了一个随鼠标移动的小方块,在小方块中可以看到焊盘、布好的导线、飞线等,而与电气连接无关的丝印层的内容就不再出现。这样,很容易发现未完成的线及飞线,如图8所示。观察镜只显示与当前层相关的内容。用观察镜还能够观察导线与焊盘、导线上的连接不太好的地方。要关闭观察镜再次采用快捷方式Shift+M。

图8 观察镜检查PCB
方法三、
在PCB状态下,按下1键,窗口将显示 挠性(Flex)样式,在这种模式下,比较容易看出飞线,同样可以采用观察镜来找到未布线的飞线。如图9所示

图9 挠性板输出样式下PCB
至此完成PCB漏线检查,避免了由于丝印层和网格引起的飞线被遮盖的漏布线问题。
二、 不良布线的检查
所谓的不良布线就是布线中隐含着连接不好的情况,要发现这种问题我们让PCB进入草稿模式,进入到草稿模式的方法是采用快捷方式,即一次按O、D、D、O 键,再按回车键,出现的界面如图9所示。

图10 草稿模式下的PCB
在界面上可以看到连接不太好的地方,如图11所示。

图11 不良连接图
同样在这界面上可以进行布线操作、采用观察镜来查看各个细节。如图12所示。

图11 观察镜下的PCB草稿模式
要退出草稿模式的快捷方式是依次按O、D、F、O 键,再按回车键。
总之:在Altium Designer 中存在着多种检查PCB布线质量的方法,可以发现错误和不良情况,只要我们灵活运用这些方法,要做出一块高质量的PCB板是完全做得到的。