时间:2018-06-08 07:17
人气:
作者:admin
随着整个电子产业的不断发展,电子行业的很多产品都已经有完善的上下游配套企业。从一个成熟产品的方案设计,外观设计,加工制造,装配测试,包装,批发商渠道等等,这样的一条产业链在特定的环境就这样自然地生成。因此,设计和制造之间的联系是极其紧密的,到了不可分割的地步。
工程师的巨大福利,首款P_C_B分析软件,点击免费领取
电子产品从设计完成到加工制造其中最重要的一个环节就是PCB电路板的加工。而PCB加工出来的裸板绝大部分情况是要过贴片机贴片装配的。
那么问题来了,现在的电子产品都在向小型轻便化方向发展。当你的设计PCB板特别特别小,有的电子产品模块小到几厘米见方那么的小块时,PCB加工制造倒还好说,但是到了PCB装配环节,那么小的面积放在贴片机上进行装配就带来了问题。没有办法上装配生产线!
这里就需要对小块PCB进行拼版,拼成符合装配上机要求的合适的面积,或者拼成阴阳板,更加便于贴片装配。一般情况下,制造板厂会提供拼板的服务,但在Altium Designer软件设计中进行拼板,除了更能清晰地展示设计师意图之外,还有诸多好处。好处如下:
可以按照自己想要的方向拼板
拼板文件与源板关联,源板的改动会自动更新到拼板
可以将几块不同的板拼在一起
可以拼阴阳板(正反面交替)
在Altium Designer如何拼板?
这里我们用一个例子来介绍在Altium Designer中拼板的过程和操作步骤。
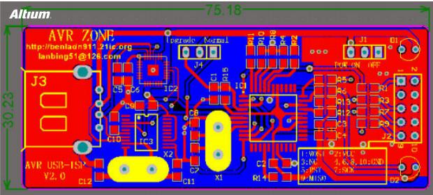
1,首先确定板子的尺寸大小。这个可以用 Report > Board information 来看。如下图,这块板作为范例的PCB板,尺寸是75.18 x 30.23mm。我们要在一张新的PCB图里拼出2x2的PCB阵列。

2,使用File > New > PCB 创建一个尺寸为160 x 65mm 的矩形PCB,2层信号层,无电源层,通孔。新创建的用于拼板的PCB如下,保存。

3,在新建的PCB上,点击 Place > Embedded Board Array/Panelize。如下图所示。

这个就是我们的拼版功能,点进去之后看到下图,在Embedded Board Array窗口中输出长和宽(这个参数一般比原板略大一点即可。视自己需求而定)。在 PCB Document 一栏选择你要拼的板PCB文件。然后在Column Count和Row Count的行列元素输入框中输入要拼板的横排和竖排的数量。这里各自选 2。

4,设置好以上参数后,点击OK,放置阵列板到PCB图上。调整好位置刚好居中即可。并且重新定位PCB的原点到阵列板的原点上。

5,下面进入层面颜色管理器,把Mechanical2改名为Route Cutter Tool Layer,在这个层上绘制的线定义为铣刀铣穿PCB的走线;把Mechanical5改名为FabNotes,在这个层上绘制的线定义为要在PCB上洗出V槽(V-GROOVE)的走线。

如下图为画好细节走线的阵列板。

注意,在PCB阵列板上画出我们需要的Route Cutter Tool Layer走线和FabNotes走线,这些走线时我们要让加工板厂CAM图纸处理的人员明白我们具体的需求和意图。但具体要走Cut还是V槽,以我们与板厂工程师的沟通和交流为准。此处只是示意图。
最后,就是将PCB拼好的阵列板转换成Gerber等加工图纸文件。给到PCB加工板厂,与板厂沟通具体工艺要求和细节。
拼板与源板同步更新
如果在源PCB板上做任何改动,这些改动在PCB拼板文件中一键更新。比如下图,在源PCB中放置一个焊盘。

然后在PCB拼板文件,点击Refresh刷新,这些每个板子上都会多出这样一个焊盘。随源板同步更新。如下图。

如何将不同的PCB拼在一起?
将不同的PCB拼在一起,只需要选择某块PCB文件,拼出阵列。然后再选择其他的PCB文件,再拼出阵列。如下图所示。

这里要注意的是,对于不同的PCB拼在一起的情况,那些需要拼在一起的PCB的层数设置和板层厚度设置都需要完全一致。才能拼在一起进行加工。
如要拼阴阳板的话,方法是先用此拼板功能放置一个板阵列,然后再放置另外一个板阵列的时候,将mirror 选中即可。同样,阴阳板一定要每一层厚度都一样。才能拼在一起进行加工。
上一篇:什么才是最适合你的电路设计软件?
下一篇:浅谈PCB设计中3D的应用