时间:2018-06-14 09:17
人气:
作者:admin
在PCB设计中,Design Rule设计规则是关系到一个PCB设计成败的关键。所有设计师的意图,对于设计的功能体现都通过设计规则这个灵魂来驱动和实现。精巧细致的规则定义可以帮助设计师在PCB布局布线的工作中得心应手,节省工程师的大量精力和时间,帮助设计师实现优秀的设计意图,大大方便设计工作的进行。
整个PCB设计都需要遵守规则定义。包括最基本的电气规则(间距,短路断路),布线规则(线宽,走线风格,过孔样式,扇出等),平面规则(电源地平面层连接方式,铺铜连接方式);以及其他常用的辅助规则如布局规则,制造规则,高速设计规则,信号完整性规则等等。在设计完成之后,还可进行规则检查Design Rule Check来重新审视您的设计,看看有无违反规则的情况发生并加以改进和完善。
本次小技巧解决问题6:如何将不同的区域设置不同的规则?介绍在Altium Designer中采用Room来分块分区域,然后针对该区域进行相应的规则设置和应用。
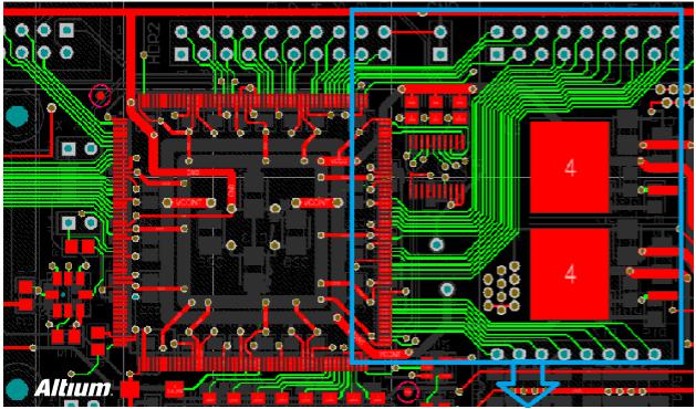
在PCB规则定义中,比如要对一块特定的区域采用不同的规则,那么Room是解决这类问题的首选。首先用Room框出这一块特定区域并命名为Room1。然后在规则定义里选择WithinRoom('Room1') ,之后可以为这个Room里的对象设置各种规则。比如下图所示,线宽规则全部违反了最小线宽设定值,所以都有绿色高亮显示。然后为右边的区域框选了Room1,分别为其设置了较宽的线宽值10mil,那么Room里的线宽符合规则定义,已经显示正常,没有绿色高亮违规显示了。但同一根网络的导线中,Room之外的仍然绿色高亮显示违规。这就是Room单独设置规则的作用。


在Room里框选出一定区域后,不仅仅是可以单独设置线宽规则,还可以对它设置PCB Rule规则定义页面上的任意规则。
巧用Room设置特定区域里的线间距规则
比如整个PCB中线间距的设置规则如下:
各个网络间最小间距是10mil
差分对之间最小间距是20mil
当然这只是为了展示Room的作用而进行的设置。实际上在布线的时候,所有间距包括差分对之间的间距都按照10mil布线。但是为了制造问题,差分对之间间距规则设置的是20mil,以致于DRC检查时出现如下图错误显示。

而我们是接受10mil间距的差分对走线的,就是要让该报错信息消失。这时,采用Room对特定对象设置特定规则即可。
首先使用快捷键D,M,R,即Design > Rooms > Place Rectangular Room来创建一个新的Room。并为其设定相应规则。Room中的对象设置规则用语是withinroom(’Room名’)。如下图所示,将Room中电气间距设置为10mil。

然后画个Room,将要使用该特定规则的对象(在这里是差分对布线)罩进去。

很明显,2组同样连线同样间距的差分对,在Room里的对象没有报错,使用新建Room设置的规则。而Room外的对象依然是报错状态。这就是Room为不同区域设置规则的效果。
当然除了以上介绍的Room为不同区域设置特定规则的应用之外,Room还有两个超级好用的技巧。一个是应用于多通道的Room内布局布线格式复用,即Copy Room Format功能。另一个是将一类元器件框在Room里,这样拖动所用这些元器件时只需要拖动Room即可。对这两个方便的技巧,各位可以在以后的工作中尝试。
上一篇:BGA器件如何走线、布线?
下一篇:浅谈PCB设计复用技巧