时间:2017-10-27 17:49
人气:
作者:admin
随着技术发展,手机已经不分昼夜地陪伴在大家左右,同时自拍晒图也成为它的一个主要功能。由此,在较黑暗的环境下,可能会有两个问题困扰着大家:
问题1
调节手机屏幕亮度,可能找不到一个舒适点,太暗或者太亮;同时轻微调整亮度条,眼睛可能看到比较刺眼的亮度变化。
问题2
在光线不好时,自拍效果会很差,可能会拍出下面左侧的模糊图片有了MP3313,这些问题都可以统统解决。
MP3313是一个通过I2C设置的3-Channel,最大38V 输出的背光IC。考虑到它主要应用于手机中,所以MP3313拥有极小的CSP12-(1.3 x 1.7 mm2)封装。
图1: MP3313 Pin脚图
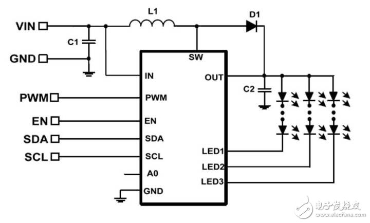
只需通过I2C,就可以设置各种客户所需的功能,所以MP33313的外围应用电路十分简单。

图2:MP3313典型应用图
它的两个主要优点是:每路最低50uA电流的指数调光
Flash功能
PART
01
可能大家会疑惑,指数调光是什么,它有什么好处?
指数调光是相对于线性调光而言的。
线性调光如图3中红线所示(横坐标是灯电流寄存器的code, 而纵坐标就是灯电流)。但其实LED灯的光通量(光的强度)是与灯电流成指数关系。这样一开始细微的灯电流变化,亮度变化就会十分明显,这就是文章最开始出现的”问题1“的原因。
由此,MP3313引入了指数调光,它使得亮度随code的增加,平滑过渡。如图3的绿线所示。
当然,关于MP3313的Dimming 方式,它的11位分辨率且最低从50uA到最大25mA也是一大特点。

图3:MP3313的两种调光方式
PART
02
下面来聊聊如何解决文章开始提到的”问题2“,这就得说说MP3313的flash功能了。
正常情况下,每路灯的最大输出电流是25mA, 作为背光应用,应该可以满足大部分环境的应用。但是如果在黑夜里,把屏幕作为自拍的光源,可能还是会略显暗淡。
不要紧,MP3313的Flash 电流最大可达到100mA , 足够把你拍清晰。另外这个Flash功能还十分贴心,看看下面的特点相信你就能知道:
0~100mA Flash 电流
50~800ms Flash 时间
2.5/3A Current Limit at Flash 模式
MP3313除了上述优点外,还有很多其他功能相信也能吸引到你,下面稍微总结下:
2.7V~5.5V 输入电压
300mΩ , 42V 集成MOS
驱动3个灯串
LED 电流达到:
25mA 在背光模式
100mA 在闪光模式
50uA-25mA LED电流范围, ±3%电流精度
±1% 典型的LED电流匹配度
线性/指数模式的模拟调光
11位的LED电流分辨率
500kHz or 1MHz的开关频率 且可以选择再把开关频率降低 12%
自动频率切换(250k/500k/1MHz)
额外的I2C地址(A0 Pin)