全球最实用的IT互联网信息网站!

AI人工智能P2P分享&下载搜索网页发布信息网站地图

当前位置:诺佳网 > 电子/半导体 > EDA/IC设计 >

电子仿真软件MultiSIM使用方法及技巧

时间:2010-06-07 09:03

人气:

作者:admin

标签: 仿  Multisim 

导读:电子仿真软件MultiSIM使用方法及技巧-电子仿真软件MultiSIM最初由加拿大的IIT 公司推出,从Multisim2001开始到后来的Multisim7和Multisim8止;Multisim9到目前的Multisim10版本,...

电子仿真软件MultiSIM最初由加拿大的IIT 公司推出,从Multisim2001开始到后来的Multisim7和Multisim8止;Multisim9到目前的Multisim10版本,已改由美国国家仪器公司(NI公司)所推出。Multisim版本每次升级,软件功能都有相应的提高,但它们的操作方法和电子电路虚拟仿真这一块内容几乎没有太大的变化。也就是说,读者只要掌握和学会了Multisim7软件的使用方法,其它的版本也就触类旁通了。软件更新快,读者也不一定要一味去赶时髦,这要看你用软件做什么内容来决定,如果是初学者和一般电子电路虚拟仿真,学会和掌握Multisim7软件的使用方法已足够。一是上手快,二是获得软件容易。

当然,读者要进一步提高,要学LabVIEW技术,要学单片机仿真,要学UltiBoard制版,那当然需要安装Multisim9或Multisim10版本了,但目前介绍这方面的专业书籍资料不太多,且新版本软件刚推出时不易得到、存在不够稳定等缺点;再说LabVIEW技术也不像电子电路仿真那样容易学会,它是属于构建虚拟仪器技术范畴;至于单片机仿真,软件目前只适用汇编语言,不能用C语言编程;且模块也仅有8051和8052两种,单片机仿真技术方面还不是太理想,有待于版本进一步升级和提高。

   电子仿真软件MultiSIM的元件库中虽然收集了大量的常用电子元件,供读者调用搭建电路进行虚拟仿真,但有些读者有时用到的电子元件,MultiSIM的元件库中没有怎么办?下面就这个话题谈谈自己的一些处理方法,或许对读者有一些启发。

 一、没有“热释电人体红外传感器”怎么办? 
     “热释电人体红外传感器”是一种新产品,电子仿真软件MultiSIM的元件库中没有。我们知道“热释电人体红外传感器”是一种能接收人体发出的微弱红外线,然后将它转换成微弱电信号的一种器件。既然我们知道了它的工作机理,很简单,我们可以用一个开关来代替它。将开关和电源连在一起,开关打开时表示电路没有接收到信号;开关闭合一下随即打开,表示电路已接收到人体走动的红外线信号,并已转换成电信号被接收,电路会动作,或控制的节能灯亮了,或控制的继电器闭合了等。图一是“热释电人体红外感应节能灯”的虚拟仿真电路,读者可以去试一下,开关J1闭合一下随即打开,看红色指示灯是否会亮一段时间,然后自动熄灭。在实际电路中,电路是控制交流灯泡的,这里采取了用红色指示灯来代替的变通方法,一般来说只要虚拟仿真成功了,做成实物也就没有大问题了(注:图中电阻R19是为了仿真时红色指示灯发光稳定添加的,实际电路可以不用;图一是在Multisim10软件下做的仿真,读者完全可以在Multisim7或“汉化特殊版Multisim8.3.30”软件下实现)。
 
图1 

二、没有“光敏电阻”怎么办? 
      同样地,电子仿真软件MultiSIM的元件库中也找不到光敏电阻。比如图一的实际节能灯电路,要求天黑以后工作,白天不工作。这时在实际电路中就需要接上光敏电阻,光敏电阻接收到光照时,阻值降低,如MG45-13型光敏电阻亮阻≤5KΩ;相反,光敏电阻在黑暗中时,阻值升高,如MG45-13型光敏电阻暗阻≥5MΩ。既然知道了光敏电阻这一特性,我们就可以用两个电阻来分别代替它进行电路虚拟仿真。在图1的运放第9脚接一个5.1MΩ电阻到地,表示黑夜,接在此处的光敏电阻对原电路仿真没有任何影响,即开关J1闭合一下随即打开,红色指示灯会亮一段时间,然后自动熄灭;将接在此处的电阻换成5.1KΩ,表示白天,则开关J1闭合后红色指示灯始终不会亮。

三、如何对双向晶闸管控制交流灯泡进行虚拟仿真? 
      上述节能灯电路实际应用时,是用双向晶闸管来控制交流灯泡的亮和灭的,可以在电子仿真软件中搭建如图2所示虚拟仿真电路。先用“+10V”电源控制交流灯泡X1的发光如图3所示;再用“–10V”电源控制交流灯泡X1的发光如图4所示。以上虚拟仿真结果,实现了用双向晶闸管来控制交流灯泡发光的实验验证。实际上,双向二极管是受交流电的正、负半周电压控制的,这里也可用正、负直流电压来代替仿真,效果是一样的。
 
图2 
 
图3
 
图4

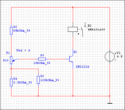
四、没有“热敏电阻”怎么办? 
      同样地,电子仿真软件MultiSIM的元件库中也找不到热敏电阻。热敏电阻特性和光敏电阻相似,有负温度系数和正温度系数之分,如图5所示为一用负温度系数电阻控制电路,图中以普通电阻R4代替热敏电阻,打开仿真开关,当温度正常时,晶体管不工作,继电器K2常闭触点吸合,控制加热器加热;假设温度升高,负温度系数热敏电阻阻值减小,我们再用一个普通电阻R5并联到电阻R4上,模拟负温度系数热敏电阻阻值减小,这时再打开仿真开关,继电器K2常闭触点分开如图6所示,控制加热器停止加热(注:图5和图6是在Multisim7软件下做的仿真)。
 
图5
  
图6

五、结束语 
      以上所列例子都说明了,在应用电子仿真软件MultiSIM进行虚拟仿真时,有许多传感器或新器件,只要知道了它们的电特性或在电路中的作用,完全可以灵活采用变通的办法代替进行仿真,本来软件就是进行虚拟实验的,并不一定非要用真实元件不可,这样可以大大地拓宽电子仿真软件MultiSIM的应用范围。再说用软件仿真时不存在损坏和烧毁元件、仪器的问题,只要设计好了电路都可以试一试,仿真成功了就可以进行实际电路的组装和调试,不成功再修改电路重新仿真。
      电子仿真技术MultiSIM软件更新很快,不断有新版本问世,一方面说明推出软件的公司资源雄厚、精益求精、不懈努力、与时俱进;另一方面,更说明了电子仿真技术MultiSIM市场看好、前途光明。特别是加拿大的IIT公司被美国国家仪器公司(NI公司)收购以后,实现了强强联合,在Multisim9和Multisim10版本中加强了LabVIEW技术,MCU仿真技术,VHDL仿真技术,Verilog HDL仿真技术,CommSIM 仿真技术,UltiBOARD制版技术等内容,使MultiSIM软件性能更加先进和实用,相信不久的将来,MultiSIM技术会在国内受到广大电子工作者的喜爱,应用会越来越广泛。

温馨提示:以上内容整理于网络,仅供参考,如果对您有帮助,留下您的阅读感言吧!
相关阅读
本类排行
相关标签
本类推荐

CPU | 内存 | 硬盘 | 显卡 | 显示器 | 主板 | 电源 | 键鼠 | 网站地图

Copyright © 2025-2035 诺佳网 版权所有 备案号:赣ICP备2025066733号
本站资料均来源互联网收集整理,作品版权归作者所有,如果侵犯了您的版权,请跟我们联系。

关注微信