时间:2009-04-04 10:54
人气:
作者:admin
传统的低噪声精密运放用双极(Bipolar)技术来设计,随着现有的很多产品采用电池供电,低功耗设计越来越重要,传统的精密运放在功耗和轨对轨(rail to rail)输出特性已不能满足市场的需要,而且传统的精密运放还有一个致命的缺点就是需要负电源供电,这在很多产品的系统设计中是不能容忍的。因而市场呼唤低功耗、低噪声、高速大带宽、轨对轨输出特性的精密运放,于是CMOS设计技术成为首选,相关高精密运算放大器应运而生。
随着DSP处理能力的提高和高速高精度ADC的发展,模拟信号链处理越来越向下述的系统结构靠近,如图1所示。依靠强大的DSP处理器运算能力,DSP处理器将在数字域对信号进行处理,比如信号的滤波、调制与解调、算法处理等等,以前用硬件实现的功能大量使用软件去代替,这种结构极大地节省了硬件成本,但是它对前级的运放提出了很高的要求。我们知道一个系统输入级的噪声性能往往决定了一个系统的设计成败,若运放噪声性能不好,DSP处理器功能再强大也不行。输入级运算放大器成为这种信号处理结构中的关键点,只有高速、低功耗、低噪声、大带宽、高输入阻抗、轨对轨输出特性的精密运放才能胜任。

图1: 模拟信号链处理过程示意图。
新型传感器层出不穷,对大部分传感器而言,其输出信号主要在低频端,而且信号幅度很小,比如应变压力传感器其输出一般在5mV左右,热电偶输出信号幅度在2mV左右,应用中和它们接口的运算放大器必须是精密运放。CMOS技术设计的运算放大器和双极技术相比,具有更大的失调电压和大的低频
噪声,为了达到传感器系统设计需要的性能指标,CMOS设计技术需要在电路上进行特别的处理,比如自动调零(AutoZero)技术、相关双采样(CDS)技术、斩波(Chopping)稳零技术等。
圣邦微电子在精密运算放大器产品方面首先推出的是SGM8922。该器件具有以下特性:①
的电压噪声;②轨对轨输出;③3V~5.5V的供电范围;④增益带宽积为12.7MHz;⑤压摆率为6.8V/?s;⑥最大0.9mV的VOS;⑦±100mA的驱动能力,5V供电在100mA负载下,VOH可达4.73V,VOL为0.24V,超强输出驱动能力的特点使SGM8922在很多应用上表现出色。比如它可以作为应变压力传感器的激励源,电路如图2所示。在此类传感器的恒流激励中,恒流源电流大小为
,Vref为一个基准源,用户可以用传统的基准源IC即可产生,例如431等。

图2:采用SGM8922实现应变压力传感器的激励源。
由于其出色的大驱动能力和轨对轨输出特性,SGM8922还可以作为音频偏解码器的输出级,它既是音频编解码器的DAC输出滤波器,也是耳机驱动器。在5V供电下,它可以达到接近2Vrms的输出特性,用户只用5V的系统电压就可以了,而不必用传统的4558,4558在使用12V电源电压才能达到设计要求,使用SGM8922,用户在电源上可以节省不少成本,使整机性价比得到提高。设计电路如图3所示。

图3:SGM8922作为音频偏解码器的输出级。
圣邦微电子推出的第二种高精密运算放大器是SGM855×系列产品。SGM855×系列产品着眼于模拟信号的精密调整,它具有以下特性:①在2.7V~5.5V供电范围内,失调电压低于1?V;②低于0.01?V/℃的温度漂移;③具有低于1mA的静态功耗;④PSSR高达130dB;⑤5.0MHZ增益宽带积;⑥在0HZ到10HZ 频率范围上,电压噪声低于1.6?Vp-p,电流噪声低于
。优异的特性使它成为调整传感器小幅输出信号的理想选择。
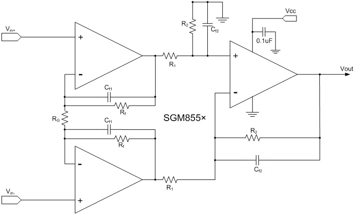
用SGM855×系列产品,可以完成多种多样的设计,比如可以用它来完成一个高性能的仪表放大器设计,如图4所示此种分立仪表放大器设计方案可以代替昂贵的集成式仪表放大器,系统性价比得到不少提升。

图4:基于SGM855×系列的分立仪表放大器设计方案。
很多应用设计中需要使用可编程高精密运算放大器(PVGA),在信号链中对放大倍数进行动态调整,一般集成式PVGA价格非常高,而应用圣邦微电子(SGMICRO)的SGM855×系列高精密运放和模拟开关,用户可以很容易地完成可编程高精密运放设计,如图5所示。CPU通过S0和S1两个数字I/O口可以很容易地实现增益的动态改变,从而达到系统可编程设计的目的。

图5: 基于SGM855×系列高精密运放和模拟开关的可编程高精密运放设计。
SGM8922着眼于大驱动能力,SGM855×着眼于模拟信号的高性能调整,它们两个组成一个很好的搭配,用户可以发挥自己的想象力,根据自己系统设计需要,完成各种各样富有创意的设计。在电路设计和PCB设计上,为了得到更好的系统性能,我们必须注意系统电源的完整性设计和EMI/EMC完整性设计,在和ADC接口设计上,还需加入一个RC滤波器,关于这方面的内容,在此就不多谈了,读者可以参考相关文献资料。
在将来随着各种新型传感器的推出,人们对电子设备性能要求越来越高,大量自动化设备投入使用,低失调、低噪声的高精密放大器将会在医疗电子、测量仪表、汽车电子、工业自动化设备等领域大显身手。高精密运算放大器的性能指标将与时俱进,向着更低电压电流噪声更低的失调电压、更低的失调电压温漂、更大带宽、更小功耗、更高电压方向不断创新,产品不断推陈出新,满足客户不断提高的设计需求。
徐前江
市场总监
圣邦微电子有限公司