时间:2024-09-18 13:58
人气:
作者:admin
串行接口是计算机上的一个扩展接口,通常简称为串口或COM口,采用串行通信方式进行数据传输。在串行通信中,数据是一位一位地顺序传送的,通信线路简单,只需要一对传输线就可以实现双向通信,大大降低了成本,尤其适用于远距离通信。不过相对于其他传输方式,串行接口的传输速度可能会比较慢。
串行接口是一种用于数据通信的接口,它们通过一条或者多条数据线进行数据的传输。下面以RS232、RS485、SPI为例,介绍这些接口的特点和应用。
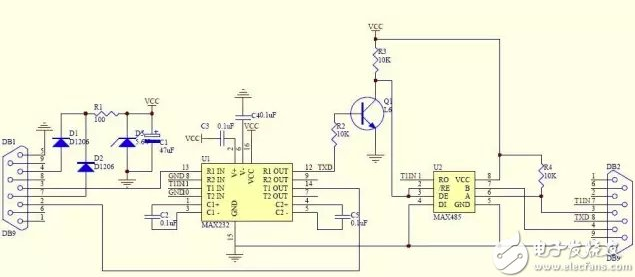
RS232接口是美国电子工业协会(EIA)制定的一种串行物理接口标准,用于数据终端设备(DTE)和数据通讯设备(DCE)之间的串行二进制数据交换。它有两条数据线(RXD和TXD)用于全双工通信,通信时需要双方采用同一个标准接口,以便进行数据传输。RS232接口的应用非常广泛,例如在计算机和调制解调器之间的通信中,以及在嵌入式系统中,常用于主机和辅助设备之间的通信。
RS485接口是RS232接口的改进版,它采用了差分信号传输,具有更高的抗干扰能力和更长的传输距离。RS485接口通常采用两根数据线(A和B)进行通信,可以实现点对点或者总线式的通信方式。由于其良好的传输特性和可靠性,RS485接口常用于工业自动化、远程监控、智能家居等领域。
SPI(Serial Peripheral Interface)接口是一种同步的串行通信协议,它有四条信号线:片选(CE)、时钟(SCK)、数据输入(MISO)和数据输出(MOSI)。SPI接口适用于高速、低数据量的通信场景,例如传感器数据采集、存储器读写等。SPI接口的优点是速度快、简单、直接,但它的缺点是不能实现全双工通信,只能进行单向的数据传输。

串口通信是一种常见的通信方式,常用的串口包括9针串口(DB9)和25针串口(DB25)。当通信距离较短时(小于12米),可以直接使用电缆线连接标准RS232端口(RS422和RS485适用于较远的距离),如果距离较远,则需要附加调制解调器(MODEM)或其他相关设备。
最为简单且常用的方法是三线制接法,即地、接收数据和发送数据三脚相连。这是一种基本的接法,可以直接使用RS232相连。
* 下图是以RS485为参考的串行接口引脚定义表格

请注意,这里所提供的表格仅供参考,实际引脚定义可能会因不同的串行接口实现而有所不同。具体引脚定义应参考相关硬件文档或电路图。
1、串口一般用到的信号只有RXD,TXD,GND。
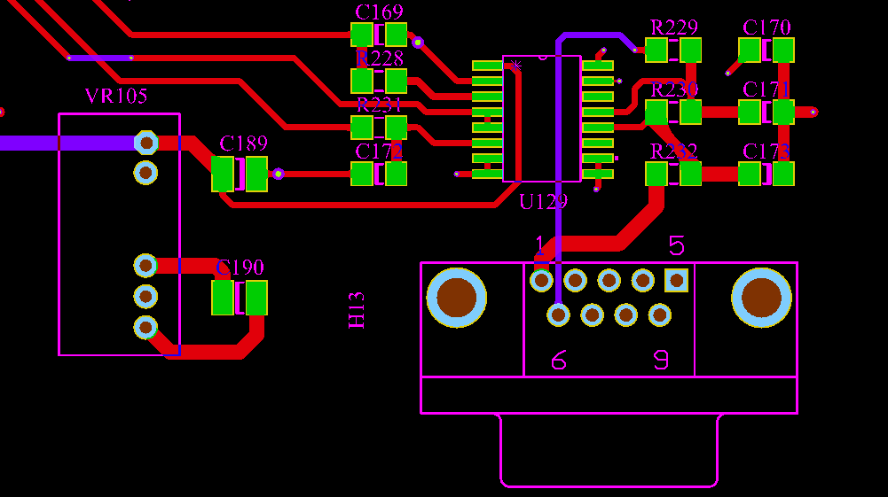
2、TXD、RXD走线必须加粗至10mil,尽量不要同层平行走线;如因布线空间限制而必须走在同层时,要求间距至少5W以上。
3、输入输出之间不要交叉在一起,用地隔离开,电容走线应加粗。
4、SCLK注意与其他信号保持4w以上间距,换层孔必须增加回流地过孔。

5、元件布局将串行接口的芯片、电容器、电阻器等元件合理地布置在电路板上,以便最小化信号传输路径,减小电磁干扰(EMI)和电磁感应(EMI)的影响。
6、根据串行接口的信号传输速度和阻抗要求,选择合适的线路宽度和间距,以确保信号传输的稳定性和可靠性。
7、在电路板设计中,接地是非常重要的。对于串行接口,需要设计一个良好的接地平面,以便为信号提供稳定的参考电平,同时减少干扰。

串行接口的PCB要考虑可制造性设计,以确保电路板能够被有效地制造和装配。以下是一些关键的设计考虑因素。
串行接口的PCB应该有一个清晰的布局,以便于电路板的装配和测试。在布局时,应该考虑电路板上的关键组件(如芯片、电容器和电阻器)的位置和间距,以确保它们易于组装和更换。
串行接口的PCB应该有一个简洁的布线方案,以确保信号能够快速传输并且不会受到干扰。在布线时,应该考虑可制造性,注意设计线宽线距是否满足制成能力。
串行接口的PCB的引脚孔,在设计中,应该考虑孔的位置、大小和形状,以便于电路板上组件的安装和连接。
串行接口的PCB应该有一个符合制造规范的设计,以确保电路板能够被有效地制造和装配。在设计中,应该考虑电路板的尺寸、材料和制造工艺等因素,以确保它们符合制造规范和标准。

这里推荐一款可制造性检查的工艺软件:华秋DFM,对于串行接口的PCB可制造性,可以检查走线是否合理、焊盘的大小是否合适,还可以检查串行接口可组装性问题。且提前预防串行接口的PCB是否存在可制造性的问题。
华秋DFM软件是国内首款免费PCB可制造性和装配分析软件,拥有600万+元件库,可轻松高效完成装配分析。其PCB裸板的分析功能,开发了29大项,100+细项检查规则,PCBA组装的分析功能,开发了14大项,800+细项检查规则。
基本可涵盖所有可能发生的制造性问题,能帮助设计工程师在生产前检查出可制造性问题,且能够满足工程师需要的多种场景,将产品研制的迭代次数降到最低,减少成本。

● 华秋DFM软件下载地址(复制到电脑浏览器打开):
https://dfm.elecfans.com/dl/software/hqdfm.zip?from=fsyzlh
凡未在华秋PCB平台下过单的用户
可同时参与两个活动并享双重福利
“ 首单立减 ”+“ 首单返券 ”
最高立减 120元 ,返2000元优惠券

华秋DFM专享丨首单最高立减120元,再返2000元优惠券