时间:2023-10-21 08:07
人气:
作者:admin
磨甲机是现代生活中的一种常见工具,它的运用广泛且具有诸多优点。本文将详细介绍磨甲机的日常运用及工作原理,帮助大家更好地了解这一实用工具。
磨甲机基本组成
磨甲机的工作原理相对简单,但十分有效。它通常由电机、磨砂轮和保护罩等部分组成。当接通电源后,电机带动磨砂轮旋转,从而产生摩擦力。此时,将手指甲置于磨砂轮和保护罩之间,旋转的磨砂轮便可以对指甲进行打磨。在打磨过程中,磨砂轮的精细颗粒可对指甲表面进行研磨,以达到光滑平整的效果。
FP6296在磨甲机中的组成
随着产品的更新换代,如今大家都更倾向于便携式产品,磨甲机也不例外。但是这里会有一个通病,就是给磨甲机带上电池以后,动力会显得不是很足,这时就很难把我们的指甲清洁干净,考虑到这个问题以后,深圳雅欣控制技术有限公司的工程师在磨甲机中加入了一个升压芯片FP6296以后就可以完美的解决了这个问题。
接下来该大家介绍一下整体框架:便携式磨甲机由单节锂电池3.7V,电机、磨砂轮和保护罩组成。

磨甲机框架图
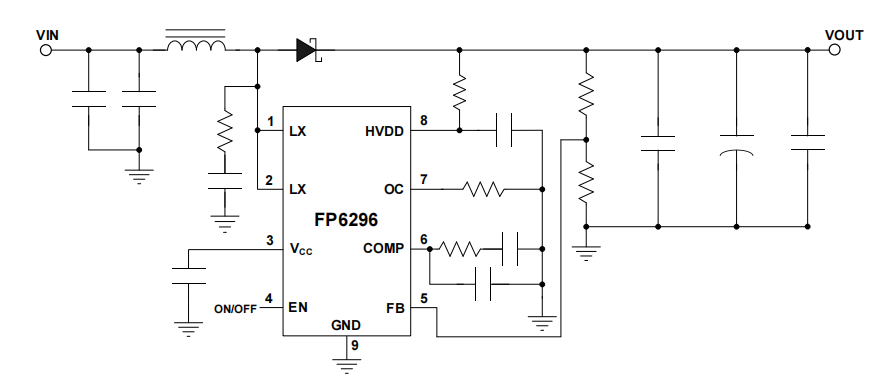
FP6296在磨甲机中的应用原理
FP6296是一个电流模式升压DC-DC转换器。它是PWM电路与内置的15mΩ功率MOSFET,使该调节器的高功率效率。误差放大器的非反相输入连接到一个1.2V的精度参考电压。电流模式控制和外部补偿网络使系统稳定简单灵活。

FP6296应用原理图
FP6296电压工作范围:
2.7V-12V,可调输出,最高可达13V,电流最高可达3A,是一款升压恒压同步内置MOS 的电源控制芯片。
FP6296封装:
FP6296可在SOP-8L(EP)包中使用,适合于应用领域的节省空间的PCB。


输出电压由一个电阻式分压器从输出电压设置到FB,输出电压为:

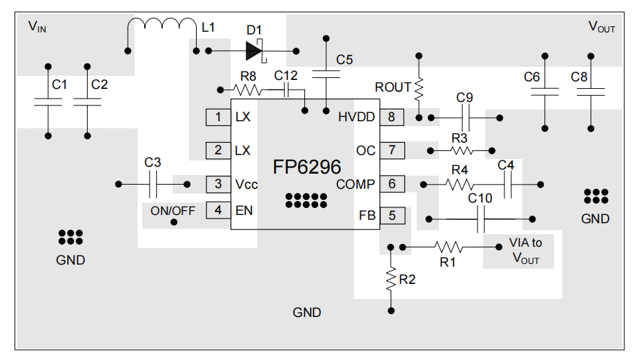
建议布局:

总结
在日常生活中,磨甲机已经成为许多人不可缺少的助手。升压芯片FP6296采用了高效升压电路设计,外围电路简单高效,使得磨甲机马达驱动动力更足,给磨甲机带来了全新的应用体验。
升压芯片FP6296除了在磨甲机中应用外,也适用于各种产品驱动需求,如移动电源,蓝牙音响,K歌宝,电子烟,便携式产品等应用领域。
以上就是电源升压芯片FP6296在磨甲机上应用方案的内容分享。