时间:2023-09-05 18:37
人气:
作者:admin
在PCB的布局设计中,元器件的布局至关重要,它决定了板面的整齐美观程度和印制导线的长短与数量,对整机的可靠性有一定的影响。
一块好的电路板,除了实现原理功能之外,还要考虑EMI、EMC、ESD(静电释放)、信号完整性等电气特性,也要考虑机械结构、大功耗芯片的散热问题等。
本文对PCB的通用性布局做出一些建议,大家可以进行借鉴参考。
1、阅读设计说明文档,满足特殊结构、特殊模块等布局要求。
2、设置布局格点为25mil,可通过格点对齐,等间距;对齐方式为先大后小(大器件和大器件先对齐),归中对齐的方式,如下图所示。

3、满足禁布区限高、结构和特殊器件的布局、禁布区要求。
① 如下图一(左):限高要求,在机械层或者标注层标注清楚,方便后期交叉检查核对;
② 如下图一(右):布局之前设置禁布区域,要求器件离板边5mm不要布局器件,除非特殊要求或者后续板子设计可以添加工艺边;
③ 如下图二:结构和特殊器件的布局,可通过坐标精准定位或按元件外框或中线坐标来定位。


4、布局要先有预布局,不要拿到板子就直接就开始布局,预布局可以基于模块抓取之后,在PCB板内进行画线信号流向的分析,之后再基于信号流向分析,在PCB板里面绘制模块辅助线,评估模块在PCB里面的大概位置和占用范围大小,绘制辅助线线宽40mil,并通过以上操作评估模块和模块之间的布局合理性,如下图所示。

5、布局需要考虑留有电源走线的通道,不宜太紧太密,通过规划顺带弄清楚电源从哪里来到哪里去,梳理电源树,如下图(左)。
6、热敏元件(如电解电容器、晶体振荡器)布局时应尽量远离电源等高热器件,尽量布局在上风口,如下图(右)。

7、满足敏感模块的区分、整板布局均衡度,整板的布线通道预留等,如下图所示。

① 高电压、大电流信号与小电流,低电压的弱信号完全分开,高压部分采取所有层挖空处理,不要额外的铺铜,高压之间的爬电间距,按照规范的表格进行查表,如下图所示;

② 模拟信号与数字信号分开,分割宽度至少20mil,且模拟和射频按照模块化设计里面的要求‘一’字型或'L'型布局,如下图(左);
③ 高频信号与低频信号分开,隔开距离至少保证3mm以上,不能交叉布局,如下图(右);

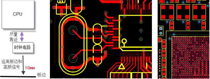
④ 晶振、时钟驱动等关键信号器件的布局,需远离接口电路布局,不要布局在板边,离板边至少要有10mm以上的距离,晶体和晶振靠近芯片放置,同层放置,不要打孔,预留包地的空间,如下图所示;

⑤ 相同结构电路,采用“对称式”标准布局(直接相同模块复用),满足信号的一致性,如下图所示。

设计完PCB后,一定要做分析检查,才能让生产更顺利,这里推荐一款可以一键智能检测PCB布线布局最优方案的工具:华秋DFM软件,只需上传PCB/Gerber文件后,点击一键DFM分析,即可根据生产的工艺参数对设计的PCB板进行可制造性分析。
华秋DFM软件是国内首款免费PCB可制造性和装配分析软件,拥有300万+元件库,可轻松高效完成装配分析。其PCB裸板的分析功能,开发了19大项,52细项检查规则,PCBA组装的分析功能,开发了10大项,234细项检查规则。
基本可涵盖所有可能发生的制造性问题,能帮助设计工程师在生产前检查出可制造性问题,且能够满足工程师需要的多种场景,将产品研制的迭代次数降到最低,减少成本。

华秋DFM软件下载地址(复制到电脑浏览器打开):
https://dfm.elecfans.com/uploads/software/promoter/HQDFM%20V3.7.0_fsyzlh.zip
● 专属福利
上方链接下载还可享多层板首单立减50元
每月1次4层板免费打样
并领取多张无门槛“元器件+打板+贴片”优惠券
● 微信搜索【华秋DFM】公众号,关注获取最新可制造性干货合集
下一篇:芯片先进工艺节点的意义和作用