时间:2023-07-31 22:54
人气:
作者:admin
作者简介
作者: Srivatsa Raghunath
翻译:赵佳
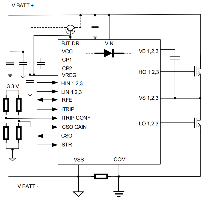
6ED2742S01Q是一款用于电池供电应用的高性价比、易于使用的栅极驱动器IC。6ED2742S01Q具有10V至120V的宽工作电压范围,是12V、24V、48V、72V和96V等多种电池类型的理想"一站式"栅极驱动器解决方案。这两种强大的保护和电流检测方案使系统设计人员能够为MOSFET逆变级和电流环控制实施可靠的保护。本文将展示如何实现这种功能。
6ED2742S01Q中的过流保护功能
过流保护功能可感知直流母线中的过流事件。一旦IC检测到过流事件,输出关闭,RFE被拉到VSS。
如图1所示,启动过流保护(OCP)的电流水平由连接在COM引脚和VSS引脚之间的分流电阻以及ITRIP CONF引脚(VITRIP+)配置的阈值决定。电路设计人员需要确定直流总线中允许的最大电流水平,并选择R0和VITRIP+VITRIP+=R0xIDC-

图1.可编程的过流保护
例如,电阻R0的典型值为10mΩ,在最低阈值设置为130mV时,过电流跳闸点为13A。
6ED2742S01Q中的电流检测运算放大器
栅极驱动器中集成了一个具有可配置增益的电流检测运算放大器(CSA),用于检测VSS和COM引脚之间的电压。放大器具有选通输入信号。当该触发信号为"低"时,运算放大器输出信号CSO跟随VSS-COM电压乘以一定的增益。当触发信号为 "高"时,CSO信号报告运算放大器的偏移。CSO 输出在VSS上增加了150mV的偏移。该偏移确保测量电流保持正值,在任何常规工作条件下都不会变为负值。这使得微控制器ADC能够有效工作。

图2.电流感应运放及其工作时序
过电流保护(ITRIP_Conf)和电流检测运算放大器(CSO)的增益设置
如下图3所示,通过ITRIP和电流检测运算放大器输出的过流保护增益可通过一个简单的分压网络进行设置。

图3.通过电阻分压器设置过流保护(ITRIP)增益
和电流检测运算放大器增益
需要注意的是,当从外部3.3V供电时,电源顺序应该是6ED2742首先通过VIN供电,然后才将3.3V 电压加到增益/配置引脚。
图5显示了两种使用情况。"图a"显示了3.3V输入在VIN/VCC之后或与VIN/VCC一起升压的情况。在VCC的UVLO和VRFE+阈值被跨越后,RFE被触发(IC被启用)。"图b "显示了在VIN/VCC到达之前3.3V输入已经可用的情况。在这种情况下,当越过VCC的UVLO时,RFE被触发。值得注意的是,RFE引脚在两种情况下保持低电平:
a.VCC/VRFE的欠压锁定(UVLO)
b.超过ITRIP配置所设置的ITRIP阈值。
如果3.3V电压在VCC切换(下拉和上拉)之前到达,RFE将重新读取ITRIP配置和CSO增益的值。

图4.用于设置不同增益和ITRIP配置的
输入电压顺序
不同增益的电压限值如下表1和表2所示。
表1.不同过流阈值电压下的
ITRIP配置引脚电压设置

表2.CSO输出不同增益时的
CSO增益引脚电压设置

有了上述设置过流保护和电流检测放大器的基本模拟(基于电阻)配置,设计人员还可以使用微控制器内的DAC(数模转换器)动态设置阈值和增益,并切换RFE以设置后续周期的配置。
6ED2742S01Q的这些电流检测放大和过电流保护(Itrip)功能为电动工具和真空吸尘器等典型应用提供了理想的解决方案。