时间:2022-09-22 17:26
人气:
作者:admin
在我们之前的文章中,介绍了基于思睿达主推的CR5149TJ_18W电源适配器方案。该方案全90VAC满足启动时间的条件下,实现AC264V样机待机功耗仅为70mW;全电压输入时平均效率>86%。
接下来,将要介绍的是另一个电源适配器方案,控制IC采用了思睿达主推的CR5159TN 和 CR85V25RS,输出功率为27W。该方案与之前的方案又有何不同呢?我们往下看。
01、样机介绍
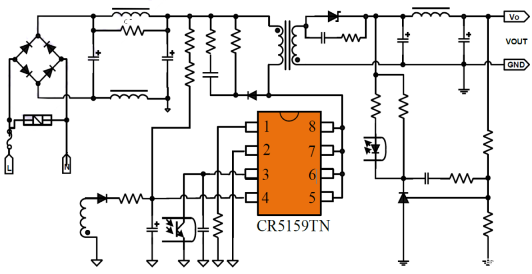
该测试报告是基于一个能适用于宽输入电压范围,输出功率27W 方案,输出9V3A 的工程样机,控制IC 采用了思睿达主推的CR5159TN 和CR85V25RS。


CR5159TN+CR85V25RS 工程样机示意图
CR5159TN
CR5159TN是一款采用内置高压功率MOSFET的高集成度、低待机功耗CCM+PFM混合电流模式PWM控制开关。CR5159TN轻载时会降低频率,最低频率22kHz可避免音频噪声。CR5159TN提供了完整的保护功能,如OCP、OTP、VDD_OVP、UVLO等。软启动功能可以减少系统启动时MOSFET的应力,前沿消隐时间简化了系统应用。通过频率抖动和软驱动电路的设计,降低开关噪声,简化了EMI设计。CR5159TN提供DIP-8L的封装。
特性
● CR5159TN 是采用内置650V 高压功率MOSFET,反激式PWM 功率开关;
● 内置软启动,减小MOSFET 的应力;
● 内置同步斜坡补偿电路,消除次谐波振荡;
● 65kHz 开关频率,具有频率抖动功能,使其具有良好的EMI 特性;
● 全电压输入范围,待机功耗:< 75mW;
● 具有“软启动、OCP、SCP、OTP、OVP 自动恢复等保护功能;
● 电路结构简单、较少的外围元器件,适用于小功率AC / DC 电源适配器、充电器;
● CR5159TN 还提供VDD 电压从8.5V 至36.5V 更宽的工作范围。
基本应用
●电源适配器
●充电器
●存储设备电源
典型应用

管脚排列

管脚描述

CR85V25RS
芯片特性:
● 支持CCM&QR&DCM 工作模式;
● 内置85V 功率MOS 管;
● 可自供电,支持正端/负端应用;
● 精确的外围电路;
● VCC 欠压保护;
● 最大支持150kHz 工作频率。
该样机大小73.8mm×36.8mm,AC264V 输入待机功耗<75mW,平均效率>87.3%,能够满足“能源之星V2.0 VI 级能效”与欧洲COCT2 标准;具有“OCP、OTP、VDD_OVP、UVLO ”等多种保护功能;软启动功能可以减少系统启动时MOSFET的应力,前沿消隐时间简化了系统应用。通过频率抖动和软驱动电路的设计,降低开关噪声,简化了EMI 设计,CR5159TN 还提供VDD 电压从8.5V 至36.5V 更宽的工作范围。
样机的变压器,采用了EE22加宽磁芯(PC95材质),变压器绕制工艺部分,请见后文详细说明。
02、样机特性
以下表格为工程样机的主要特性,具体测试方法在第4章节中有详细说明。
2.1、输入特性:

2.2、输出特性:

2.3、整机参数:

2.4、保护功能测试:

2.5、工作环境:

2.6、测试仪器

03、样机结构信息
本小节展示了工程样机的电路、版图结构,变压器结构及工艺。
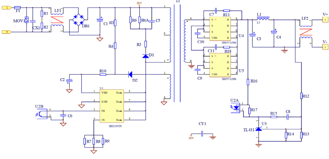
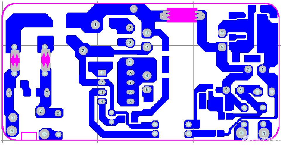
3.1、电路原理图及PCB 版图:
(1)原理图:

(2)PCB 版图:



3.2、变压器绕制工艺:
(1)变压器电性及结构示意图:


(2)规格参数:
1)骨架:EE22 立式加宽(7PIN),Ae=58.2mm²;
2)材质:TDK PC95 或同等材质;
3)初级、反馈: 2UEW 漆包线
4)次级: 三层绝缘线
5)绝缘胶带:3M1298 或同等材质
6)初级绕组感量Lp:1.5mH±5%(测试条件:0.25V,1kHz);
7)漏感量LLK:要求控制在初级绕组的5%以内(测试条件:0.25V,10kHz))
8)耐压测试= 3KV 5mA 1Min
9)成品要求:浸凡立水
(3)变压器参数:

3.3、元器件清单:

04、性能测评
样机性能主要是针对工程样机的输入部分、输出部分、各种保护以及一些时序进行了测试,以下详解了测试方法及结果。从测试结果来看,以下各项测试均合格,能够满足大部分客户的要求。
4.1、输入特性:
本样机经过在不同的输入电压(从90VAC 到264VAC)和不同负载条件(空载和满载)下测试,得到待机功耗、效率及平均效率。
表1 、无负载待机功耗

表2、输出PCB 板端测试100%载下的输入特性

表3、输出板端测试的效率特性:

4.2、输出特性:
注:以下数据均为板端测试:
4.2.1 线性调整率和负载调整率:
表4、线性调整率和负载调整率

4.2.2、输出电压纹波及噪音:
注:纹波及噪音在输出板端测得,在此线端并联10uF/50V 电解电容和0.1uF/50V CBB 电容,示波器带宽限制为20MHz。
表5、电压纹波测试:

纹波噪声波形图:

Fig1 R&N@ AC90V/60Hz,9V3A no load

Fig2 R&N@ AC90V/60Hz,9V3A 100% load

Fig3 R&N@ AC264V/50Hz,9V3Ano load

Fig4 R&N@ AC264V/50Hz,9V3A 100% load
4.3、保护功能:
以下测试过流保护、短路保护功能。
4.3.1、过流保护:

4.3.2、短路保护:功率计限流电流为2.5A

4.4、动态测试:
注:输出动态负载电流设置为10%持续5ms/10ms,然后为90%持续5ms/10ms并持续循环,上升/下降设置为3A/uS。


Fig5 AC90V/60Hz,5ms 9V3A

Fig6 AC264V/50Hz,5ms 9V3A

Fig7 AC90V/60Hz,10ms 9V3A

Fig8 AC264V/50Hz,10ms 9V3A
4.5、系统延时时间测试:
注:AC 端(绿色)、VO 输出端(蓝色)波形图。


TON_DELAY@ AC100V,100% Load

TON_DELAY@ AC240V,100% Load

TON_DELAY@ AC100V,100% Load

TON_DELAY@ AC240V,100% Load

VOVER_SHORT@ AC100V,No Load

VOVER_SHORT@ AC240V,No Load
05、其它重要波形测试
DRAIN(绿)端、CS(蓝色)端波形图:

AC90/60Hz,9V3A 100% Load

AC115/60Hz,9V3A 100% load

AC230/50Hz,9V3A 100% load

AC264/50Hz,9V3A 100% load

AC90/60Hz,9V3A 100%load 输出Vds

AC264/50Hz,9V3A 100%load 输出Vds
06、温度测试
测试条件:40℃环境下满载测试。

07、EMI 评估测试
7.1 测试条件:
输入:230VAC50Hz
输出:9V3A
负载类型:电阻,限值标准参考:EN55013、EN55022B

传导L 线测试PK+AV

传导N 线测试PK+AV

辐射测试PK+AV
7.2
输入:110VAC50Hz
输出:9V3A
负载类型:电阻输出低接大地,限值标准参考:EN55013、EN55022B

传导L 线测试PK+AV

传导N 线测试PK+AV

辐射测试PK+AV
关于思睿达微电子
思睿达是专注于ADC、DAC、PoE和DC / DC 芯片级解决方案的高科技企业,目前同步推广启臣微全系列产品,希望将启臣15年在电源行业这份积淀,这份坚持发扬光大。思睿达同时也可以提供芯片级定制服务。
审核编辑 黄昊宇
下一篇:PCB为什么不能直角走线?