时间:2023-03-21 11:23
人气:
作者:admin
笔记本电脑、大屏幕手持式 PDA、仪表板显示器以及汽车和航空电子车内娱乐 LCD 面板均采用高功率白光 LED 灯串照明。与其他背光技术相比,白光LED是首选,因为它们提供足够高强度的真正白光供日光观看,并为夜间使用提供足够的调光能力。LED还具有相对较长的使用寿命,并且没有危险材料。这些 LCD 面板边缘的 LED 灯串在恒定电流驱动时可提供均匀的亮度。
LED驱动器的最大开关电压限制了它可以串联驱动的LED数量。并联LED似乎是增加驱动器IC容量的好方法,但并联LED必须在正向电压下匹配良好;否则,不匹配的LED串会导致电流不均匀,从而导致亮度不均匀。LED可以专门分类(分箱)以匹配特性,但这会增加成本。
更好的解决方案是使用双通道LED驱动器来驱动两串LED。这节省了复制驱动器IC和输入电容等元件的空间和成本。每个串都以相同的调节恒流驱动,从而提供均匀的亮度。
具有这些功能的一个 IC 是 LT3486 双通道 LED 串驱动器,它具有两个具有高 PWM 调光能力的 1.3A 通道,采用小型 5mm × 3mm DFN 封装。由于两个通道的电源开关都包含在IC中,因此电路简单而小巧。
双路 LED 串升压驱动器
LT®3486 是一款双通道升压型 LED 驱动器。每个通道都有一个高效的低边 1.3A npn 电源开关,具有低 V行政长官(星期六) 300mV (在 750mA 开关电流下)。该 IC 设计用于在宽输入电压范围内驱动一串 LED。在典型应用中,每个 LED 串的总电压可高达 38V,但如果在 LED 串断开时使用过压保护 (OVP) 引脚保护开关,则总电压可能限制为 34V。
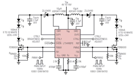
图 1 示示了 LT3486 是一款双通道 LED 串升压型转换器,可从一个 16V–20V 输入电压范围源以 100mA 电流驱动总共 4–16 个白光 LED。LED的总电压不能超过34V。该电路通过单个陶瓷输入电容器和两个小型陶瓷输出电容器保持小巧简单。在800kHz高开关频率下,电感和电容可以很小,同时电路的效率仍然很高,如图2所示。随着PWM占空比从100%降低,电路效率略有下降,但在PWM导通时间内仍然很高。不仅工作效率高,而且转换器关断电流消耗小于1μA (典型值为100nA),只需在IC关断时从电池中抽出即可。

图1.LED 驱动器使用 4V–16V 输入驱动两串 100 至 34mA 1000mA LED(串中总电压小于 1V),具有 <>:<> PWM 调光。

图2.图1所示电路的效率与PWM占空比函数的效率。
1000:1 PWM 调光和 10:1 亮度控制
如图 1 所示,可通过一个模拟电压输入至 CTRL 引脚或一个数字 PWM 信号至 PWM 调光 MOSFET 和 PWM 引脚的栅极来控制 LT3486 上的 LED 亮度。模拟亮度控制通过降低内部检测电阻电压,将 LED 电流从 100mA 降低到较低的值。虽然这是降低LED亮度的简单方法,但LED电流控制的精度会降低,并且LED的色度在较低电流下会发生变化。图 3 中的图表显示了 LT3486 典型 FB 引脚压降与 CTRL 引脚电压的函数关系。当CTRL引脚拉高(高于200.3V)时,1mV FB引脚(和电流检测电压)的低精度在全电流下典型值为5%,但随着CTRL引脚电压降低到150mV,FB引脚电压也降至约40mV。低于此 5:1 调光比时,当 CTRL 引脚电压被拉至低于 75mV 时,LED 将关闭。

图3.FB 引脚电压与 CTRL 引脚电压。
降低LED亮度的另一种方法是数字PWM调光。与LED串联的PWM MOSFET产生如图4所示的波形,当LED串在100mA恒定电流下进行PWM时。在PWM导通时间内,电流为稳压良好的100mA。在PWM关断时间内,电流为零。由于电流为100mA或零,因此LED颜色得以保留,就好像LED由恒定的100mA电流驱动一样。调光只是平均值而非瞬时电流的函数。LT3486 中的高级 PWM 功能在将 LED 返回到其编程的 LED 电流方面特别快。其较短的最小调光导通时间(10μs 导通时间)允许 1000:1 的数字 PWM 调光比和 100Hz PWM 频率 — 速度足够快,可避免可见闪烁。例如,两个 LT3486 的组合驱动高端显示器中的四个 LED 串 (R-G-G-B) 可提供 1000:1 的调光,同时即使在非常昏暗的夜间操作期间也能保持显示器的真彩色。

图4.PWM 调光波形。
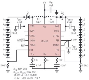
当PWM信号用于亮度控制,但需要小于5:1的调光范围,并且LED的色度不是特别重要时,PWM信号可以馈入RC滤波器,如图6所示。这将 PWM 输入转换为直接控制 LED 电流的模拟 CTRL 引脚电压,无需 PWM 调光 MOSFET。图5中的16V、5 LED转换器利用这种滤波器可在CTRL引脚上提供高达5:1的模拟调光范围,而无需两个额外的PWM调光MOSFET。在这种情况下,LT3486 PWM 引脚被连接至 1.25V REF 引脚。

图5.LED 驱动器使用 5V 输入驱动两串 25 个 34mA LED(每串总电压低于 5V),亮度控制为 1:<>。

图6.通过滤波后的 PWM 信号实现 5:1 亮度控制。
倍增器为 LED 串提供高于 34V 的电压
GPS导航和车内娱乐显示器在主流消费车辆中越来越受欢迎。使用两个 LED 驱动器(每个驱动器带有 8 个 LED 灯串)而不是单个 16 个 LED 灯串的优点是,最大开关电压仍然是单个 8 LED 灯串(34mA 时总灯串电压小于 100V)。即便如此,LCD面板屏幕尺寸正在超越标准的6英寸和7英寸,需要更多的LED和34V以上的灯串电压。
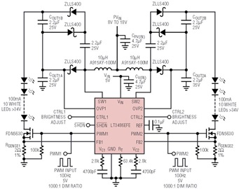
图7中的电路使用电荷泵倍压器将两串LED驱动至高达70V的电压,同时提供过压保护并保持在42V最大开关电压以下。充电泵肖特基二极管和电容器在一个给定占空比内使有效输出电压加倍,而 LT3486 LED 驱动器则继续调节 100mA 恒定 LED 电流。图7中的LED在1mA时具有比图100中更高的正向电压,导致总串电压高达40V。如果需要更多LED,在达到过压保护水平之前,串电压可以堆叠到70V,但不能超过峰值开关电流限值。随着灯串电压和LED电流的上升,最小输入电压也会上升。图8显示了随着占空比增加而下降的典型峰值开关电流限值。除了峰值电感电流外,倍压器还增加了额外的电荷泵电容电流。

图7.LED 驱动器使用 8V–18V 输入驱动两串 100 个 40mA LED(每串最大 1000V),具有 1:<> PWM 调光。

图8.典型峰值开关电流限值随着占空比增加到50%以上而下降。
结论
LT®3486 是一款双通道 1.3A LED 串驱动器,具有 1000:1 PWM 调光能力。其 3% LED 电流精度、低检测电压、低关断电流、过压保护和宽输入电压范围使其成为各种应用中高功率 LCD 面板的理想选择,包括汽车显示器和笔记本电脑。简单的 5:1 模拟调光比和更精确的 1000:1 PWM 调光比为显示器提供了足够的亮度控制,适合白天和夜间使用,同时在整个亮度级别上保持其色彩特性。
审核编辑:郭婷