时间:2023-03-21 11:06
人气:
作者:admin
性能、精度、多功能性:LED 及其他
LTC3783 是一款专为恒定电流真彩色 PWM 而优化的电流模式升压型控制器™大功率 LED 的调光。专有技术提供极快、真正的 PWM 负载切换,没有瞬态欠压或过压问题。3000:1(100Hz 时)的高调光比对于视频投影仪和 LCD 背光等应用非常重要,可以通过数字方式实现,保持白光和 RGB LED 的色彩完整性。LTC3783 还为额外的 100:1 调光 (总共 300,000:1) 提供了一个模拟输入。
该多功能器件还可用于升压、降压、降压-升压、SEPIC或反激式转换器,以及作为恒流、恒压稳压器。否 R意义™工作使用 MOSFET 的导通电阻来消除检流电阻,从而提高效率。LTC3783 的应用包括高电压 LED 阵列和 LED 背光,以及电信、汽车和工业控制系统中的稳压器。
LTC3783 采用 3V 至 36V 的输入电源工作,并在调节输出电流的同时提供输出过压保护。当使用检测电阻时,最大输出电压仅受外部元件限制。该控制器包括用于功率和 PWM MOSFET 开关的集成驱动器,可变反馈电压 (0V 至 1.23V) 允许设计人员完全控制负载电流精度与效率的关系。这些特性使该器件对高功率LED照明应用特别有吸引力。一个电阻器设定 20kHz 至 1MHz 的工作频率,并且为了减少开关噪声干扰,LTC3783 可同步至一个外部时钟。可编程软启动可限制启动期间的浪涌电流,防止输入电流尖峰。除了升压操作(V外> V在),控制器为降压-升压或降压应用提供交替的恒流、恒压工作模式。在这些情况下,可实现的PWM调光比通常较低。
一种新颖、简单、高效的PWM调光方案
为什么选择PWM?
LED的亮度是流过它的电流的函数。模拟调光只是减少流过LED的直流电流,而数字调光或PWM调光会改变原本恒定的LED电流的占空比,从而改变有效平均电流。模拟调光的问题在于LED的色度也随电流而变化。PWM调光避免了这个问题,因为导通电流是恒定的,允许光强度(即平均电流)在不发生色偏的情况下变化。
输入真彩色 PWM
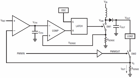
简化的传统电流源升压控制器如图1所示,其中IOUT是调节的电流源。当输出负载通过SW2被PWMIN突然断开时,反馈回路不能即时调节由ITH(循环到循环电流阈值)控制的电感器电流IL。因此,VOUT由于被馈送到COUT中的过量电流而上升,导致输出过电压条件,同时误差放大器将其ITH补偿电容器CITH降低到适当的零电流电平。当负载重新连接时,由于补偿电容器被调高以匹配输出电流需求,VOUT被负载电流拉低。根据应用程序(补偿、负载参数和组件值)相对于PWMIN导通时间的具体情况,负载电流通常会过冲或下冲,从而导致光强度变化时的颜色偏移。

图1.简化的传统升压转换器,具有PWM调光功能。
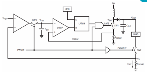
LTC3783 中实现的真彩色 PWM 调光在图 2 中以简化形式表示。当PWMIN变为低电平时,输出负载断开(SW2),同时禁用开关(SW1),补偿电容C伊特已断开连接 (SW3)。在 PWMIN 低电平下禁用 SW1 开关可防止 V外发生过压情况,并断开C伊特保持适当的稳态 I千价值。当PWMIN再次变高并且负载重新连接时,V外和 V伊特已经达到各自的满载值,负载电流几乎可以瞬间恢复。

图2.具有真彩色PWM调光功能的简化升压转换器。
这种新技术允许快速连接和断开负载。这导致更高的有效PWM调光比,因为对于给定的PWM频率,调光比受到可以提供的最短脉冲持续时间(因此,最低占空比)的限制。
应用
升压型 PWM LED 驱动器
多 LED 系统通常将 LED 串联连接,以确保通过每个 LED 的电流相同,而不管每个 LED 的 I-V 特性如何。在此类系统中,累积LED串电压通常高于系统电源,因此需要升压转换器(V外> V在).图3显示了这种采用PWM调光的解决方案。

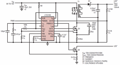
图3.PWM 调光升压 LED 应用。
VFBP跨 RL设置 LED 负载电流电平。VFBP已设置(通过 R1和 R2) 至 0.1V,以便在负载电流精度下提高效率。将负载电流检测电阻电压设置为0.1V仅允许电阻器功耗为35mW,而430.1V检测电压则为23mW。最坏情况 VFB<3mV 的失调也确保了优于 3% 的负载电流精度。额外的模拟调光可以通过替换R来实现1和 R2带电位计或其他可变电压源。
电阻器 RTFREQ引脚确定栅极开关频率。所选的 6.04kΩ 值使系统设置为1MHz开关,这允许比标准300kHz开关频率更高的PWM调光比。如果 LED 在电源运行时断开,电阻器 R3和 R4设置最大输出过压关断门限,标称值为 VOV/FB= 1.32V。过压保护在电流源升压应用中至关重要,因为当负载开路故障时,电容器和FET漏极电压很容易超过器件的最大额定值。
由于采用真彩色PWM拓扑和1MHz时钟速率,该升压应用电路可实现超过3000:1的PWM调光比。
降压-升压型 PWM LED 驱动器
在某些 LED 应用中,所需的 Vin和 Vout重叠,因此需要降压-升压或SEPIC功能。图 4 描述了这样一个系统。在此设置中,LED 电流返回到 Vin,并且 LED 实际上看到的电压为 Vout– Vin,允许标称升压配置用作降压-升压。相比之下,SEPIC配置需要基于2电感或变压器的解决方案,这会增加复杂性并降低效率。然而,真正的SEPIC还将提供接地负载,这在某些应用中可能是可取的。

图4.降压-升压 LED 应用。
在这种模式下,PWM调光可通过PWM输入获得,尽管调光比与升压配置中的调光比不相上下。缺少PWMOUT控制的负载开关意味着瞬态响应不能那么快,因为当PWMIN为低电平时,输出电压被允许下降,当PWMIN再次变高时需要一些恢复期。
ILIM引脚提供模拟调光,因为ILIM范围(0.12V
高压 (130V 过压保护) 反激式 LED 驱动器
图130所示的5V应用与图3类似,但由于升压比极高,为了降低GATE占空比,增加了一个3:1变压器,从而不违反器件的最大占空比。

图5.PWM 调光反激式 LED 应用。
该电路能够以150mA电流驱动一串LED,总正向电压可低于130V,此时OV/FB引脚被激活以停止所有开关。这可以防止输出端出现潜在的过压情况。
如图所示,应用电路可以提供500:1的PWM调光比。
其他功能
在上面的130V应用中,由于VFBP>2.5V,LTC3783处于恒流、恒压操作,这意味着控制回路试图将负载感应电阻器电压(VFBP–VFBN)调节在100mV。这不同于升压应用的纯电压模式,其中VFBP=VFBN。此外,在恒流、恒压模式下,OV/FB引脚变为线性反馈输入,如果(VFBP–VFBN)<100mV,则将VOV/FB调节为1.23V。
审核编辑:郭婷