时间:2022-08-09 08:02
人气:
作者:admin
许多照明应用需要具有以下特性的 LED 背光驱动器解决方案:直流控制、高效率、PWM 调光、电压保护和设计简单。驱动器拓扑分为三大类:线性稳压器、电荷泵和开关。后者基于确保高效率的不同拓扑结构,具有灵活性,因此在各种 LED 应用中占有一席之地。此外,它们还具有接受宽范围输入电压的优势,从而可以达到高功率密度。为工业、汽车和消费市场设计最佳 LED 驱动器需要清楚了解应用要求。
特性和拓扑
评估DC/DC 转换器的一个基本考虑因素是系统损耗对效率的影响。必须分析两种类型的系统损耗:电感中的峰值电流引起的损耗和在转换器电路的充电和放电阶段发生的所谓的开关损耗。提高效率的一种方法是通过减少因有源元件和电感器造成的电阻损耗来减少流入电感器的电流。使用的拓扑结构也会影响效率。
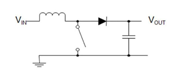
LED 驱动器的主要设计拓扑是降压、升压和单端初级电感转换器 (SEPIC) 解决方案。降压(降压)转换器非常简单,是最常见的类型。降压转换器中使用的组件相对便宜且简单,这使其成为对成本敏感的应用的最爱。降压转换器的理想输出电压等于开关周期和电源电压的乘积。它可以从直流或整流交流信号获得直流输入(图 1)。

图 1 :降压转换器
有时设计人员需要增加他们的电压。这种拓扑结构需要一个升压(升压)转换器。升压转换器设计由四个主要元件组成:电感器、电源开关(MOSFET、IGBT 或类似器件)、二极管和电容器(图 2)。

图 2 :升压转换器
设计人员通常希望电路具有灵活性,以便相对于同一电路,输出电压可以高于或低于输入电压 (V IN )。这里的解决方案相对简单:构建一个高效的降压/升压拓扑,其特点是电感与输入电压并联。电感通过二极管放电并向负载提供电流(图 3)。

图 3:降压-升压转换器
SEPIC 转换器需要一个额外的电感器和一个隔直电容器。该设计乍一看似乎令人生畏,但它对于减少电磁干扰 (EMI) 很有用。SEPIC 拓扑的一个缺点是它通常需要比其他解决方案更大的体积(图 4)。数字

图 4 : SEPIC 转换器
另一方面,反激式驱动器用途广泛,因为它们可用于输入电压高于或低于所需输出电压的应用。它们可以在非双重绝缘的系统中提供符合 UL 安全要求的隔离输出。此外,可以在不显着增加系统成本的情况下包括功率因数校正 (PFC),同时仍然允许通过标准的基于双向可控硅的调光器进行调整。反激式转换器基于升压转换器原理。它使用单个高压开关 MOSFET 和耦合电感器以及单个输出整流二极管来存储能量并将其传输到隔离的次级。 LED 需要精心设计的恒流源来控制亮度。更具体地说,通常用于驱动 LED 的降压转换器拓扑的输出电容器会对环形控制特性产生重大影响。因此,电容器的类型和输出电路的配置通常是需要考虑的关键特性。
许多便携式 LED 应用需要调光。在 LCD 背光等应用中,调光允许调整亮度和对比度。PWM 调光是通过以减少的工作周期向 LED 施加全电流来实现的。PWM 信号的频率必须高于 100 Hz,以确保 PWM 按钮对人眼不可见。最大 PWM 频率取决于电源的启动时间和响应时间。
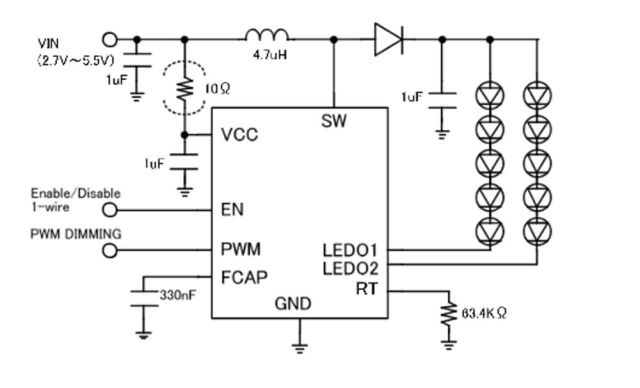
ON Semiconductor 的LV52207NXB 是用于白光 LED 单元的 DC/DC 升压转换器。它集成了一个可以承受 40 V 电压的 MOSFET。连接到端子 RT 的电阻设置了最大电流。在 63.4 KΩ 时,电流为 20 mA。可以使用 1-wire 控制设置 256 级电流值(图 5)。

图 5:使用安森美半导体 LV52207NXB 驱动器的接线图 [来源:安森美半导体]
ADI公司拥有广泛的 LED 驱动器集成电路产品线,适用于汽车照明应用。该公司表示,其升压、降压、降压/升压和 SEPIC 拓扑可在小封装中提供最高效率和低噪声。
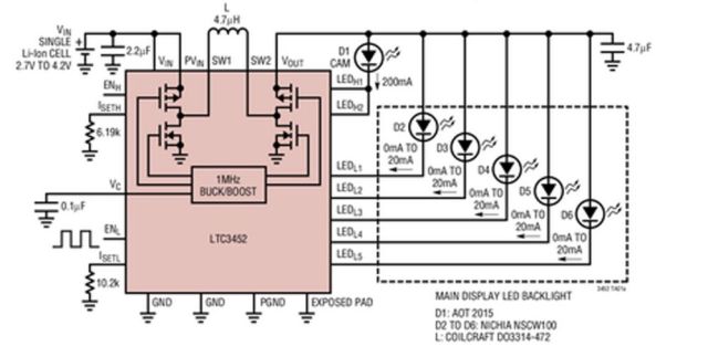
ADI 公司的 LTC3452(图 6)是一款同步 DC/DC 降压/升压器件,针对从单个锂离子电池输入驱动两组白光 LED 进行了优化。五个并联 LED 可以在低功率下驱动每个高达 25 mA,而两个 LED 可以每个驱动高达 150 mA(或单个 LED 驱动到 300 mA)。

图 6 :使用 Analog Devices 的 LTC3452 驱动器的接线图 [来源:Analog Devices]
汽车
车载电子设备控制着许多功能。例如,一些涉及雨刷系统,另一些涉及空调系统。电源管理系统不仅涵盖照明解决方案,还涵盖信息娱乐解决方案,以提供舒适和安全愉快的乘坐体验。
对于大功率应用,例如汽车领域使用的外部照明,通常使用开关稳压器。LED 通常需要恒定电流来产生相干光输出。输出电压将取决于许多参数,例如 LED 制造工艺。设计人员必须准确预测最大输出电压,以选择最佳稳压器拓扑结构,从而选择具有相关外部组件的相应 IC。
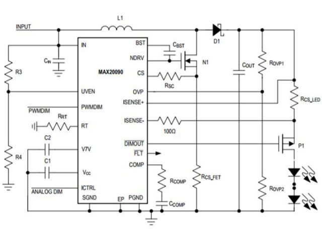
Maxim Integrated 的MAX20090 是一款单通道高亮度 LED 驱动器,适用于汽车前灯应用,例如远光灯和近光灯、日间行车灯、转向灯和雾灯。它接受 5 V 至约 60 V 的输入电压以驱动最大输出电压为 65 V 的 LED 灯串。该器件集成了扩展频谱调制以提高电磁兼容性性能(图 7)。

图 7:使用 Maxim 的 MAX20090 的应用电路 [来源:Maxim Integrated]
汽车行业对照明电源管理提出了挑战。汽车工作环境具有广泛的温度范围,并会产生高水平的瞬变和输入干扰。用于汽车领域的 LED 显示器的所有开关稳压器和驱动器都必须符合 AEC-Q100 标准。合规性对于实现高级驾驶员舒适度和安全功能至关重要,例如高级驾驶员辅助系统 (ADAS) 的自适应照明和辅助功能。
审核编辑:汤梓红
上一篇:工业用高性能LED驱动器
下一篇:提高LED驱动器的性能