时间:2022-09-15 16:14
人气:
作者:admin
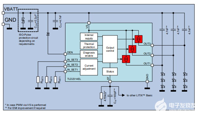
TLD2314EL型号LED驱动器是一款具有集成输出级的三通道高端驱动器 IC,它被设计控制电流高达 120 mA 的 LED, 在典型的汽车应用中,该器件能够驱动即每个链 3 个红色 LED(总共 9 个 LED),电流高达 60 mA,受热冷却方面的限制,输出电流的控制实际上与负载和电源电压的变化无关。
TLD2314EL允许单独诊断每个通道,只要 ST 引脚短接到 GND诊断过滤时间 tOL 和 tSC(位置 8.4.9 和位置 8.4.12)仅对诊断通道有效首先是故障条件, 对于其他通道或具有后续故障的通道,报告诊断如果通道的过滤时间 tOL 已过,则立即没有诊断过滤时间第一个错误。
在通过 IN_SET 激活非故障输出期间,其中一个通道已检测到故障,通道上可能会出现 VIN_SET的短尖峰,应将其激活。因此,一般来说诊断应在诊断过滤时间 tOL 和 tSC 之后最早进行,以避免任何错误诊断读出,在上述场景中,开启时间 tON可以延长。 下面为大家介绍TLD2314EL型号LED驱动器的产品图片信息。
规格参数

产品应用图

产品框图

引脚图

TLD2314EL具有集成的反向电池保护功能,此功能可保护驱动器 IC 本身,还连接了 LED,反向电池保护将输出反向电流限制在 IOUTx。注意:由于电池反接保护,用于照明模块的反接保护二极管可能已过时,在高 ISO 脉冲要求的情况下,只有像电容器这样的次要保护组件保护二极管可能是合理的,外部保护电路需要在应用中进行验证。
输出级实现为电流为 120 mA 的高端电流源,在关闭状态输出级的漏电流被最小化,以防止 LED 轻微发光。为了增加用于高亮度 LED 应用的总输出电流,可以连接两个或所有三个输出并行的阶段,每个通道的最大电流受限于功耗和使用的 PCB 冷却区域(其中导致应用程序 RthJA)。
以上就是TLD2314EL型号LED驱动器的产品介绍。