时间:2022-09-15 16:56
人气:
作者:admin
TCA6507PWR型号LED驱动器可以用于两线双向总线(I2C)的 7 位 LED 调光器,旨在通过 I2C 接口控制(或调暗)LED,如果没有此设备,微控制器必须积极参与打开和关闭 LED(根据所需的调光率),这会占用宝贵的处理器时间。
TCA6507PWR通过限制处理器在 LED 闪烁中所需的操作次数来缓解此问题,并有助于创建更高效的系统,TCA6507 处理所有脉宽调制逻辑,允许处理器将其周期用于更重要的任务,本文将为您介绍TCA6507PWR型号LED驱动器的规格参数等产品资料信息。
规格参数

简化示意图

引脚功能图

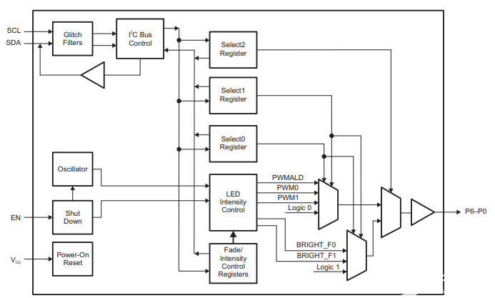
功能框图

TCA6507PWR可用于驱动 LED 和通用并行输出扩展,TCA6507具有三个选择寄存器(Select0、Select1 和 Select2),可用于将每个 LED 输出配置为七种不同的操作模式之一。通电时,输出处于高阻抗状态,当用于驱动 LED 时,七个输出可配置为两组输出(BANK0 和 BANK1),每组输出可以通过 I 独立控制调光率和强度2C总线,这调光和闪烁率是完全可编程的。TCA6507 有两个独立的调光闪烁模块——PWM0 和PWM1—由支持这些特性的单个内部振荡器驱动,PWM0决定特性BANK0 和 PWM1 决定了 BANK1 的特性。
TCA6507PWR具有称为环境光检测值的主强度级别,相关的该值的脉宽调制信号为 PWMALD,TCA6507 可以这样编程PWMALD 会覆盖 PWM0 或 PWM1,因此选定的 LED 在主亮度级别上稳定亮起。此外,可以对 TCA6507 进行编程,以便 ALD 值可以覆盖 PWM0 的最大强度值和 PWM1,因此,ALD 值可以控制所有 LED 的亮度,无论它们是稳定亮起,还是由调光模块之一控制,ALD 值存储在低四位One-Shot / Master 强度寄存器。
以上就是TCA6507PWR型号LED驱动器的产品介绍。