时间:2022-07-01 14:56
人气:
作者:admin
拥有(昂贵)设备和相应经验的工厂专家应进行适当的控制回路相位和增益测量。对于那些无法访问其中一个或任何一个的人,还有另一种选择。
闭环增益和相位图是用于确定开关稳压器中控制环路稳定性的常用工具。正确进行增益和相位测量时,需要访问和熟悉精美的网络分析仪。测量包括断开控制环路、注入噪声以及在频率扫描中测量所得增益和相位(参见图 1)。这种测量控制回路的做法很少应用于 LED 驱动器。
LED 驱动器控制环路相位和增益测量需要不同的方法(参见图 1)——偏离典型的电阻分压器路径到 GND 稳压器注入和测量点。在这两种情况下,台式控制环路相位和增益测量是保证稳定性的最佳方式,但并非每个工程师都可以轻松获得所需的设备并访问经验丰富的工厂应用程序团队。这些工程师是做什么的?
一种选择是构建 LED 驱动器并查看它如何响应瞬变。瞬态响应观察需要应用板和更常见的台式设备。瞬态分析的结果缺少波特图基于频率的增益和相位数(可用于保证稳定性),但它们可以作为一般控制回路稳定性和速度的指标。
大信号瞬态可用于检查绝对偏差和系统响应时间。瞬态干扰的形状表示相位或增益裕度,因此可用于了解一般环路稳定性。例如,临界阻尼响应可能表示 45° 到 60° 的相位裕度。或者,瞬态期间的大尖峰可能表明需要更多的 COUT 或更快的环路。较长的建立时间可能表明需要加快环路的带宽(和交叉频率)。这些相对简单的系统检查能够对开关稳压器的控制环路进行动态表征,但需要增益和相位波特图进行更深入的分析。
LTspice 仿真可用于在组装或制造电路之前生成开关稳压器输出瞬态和波特图。这有助于粗略了解控制回路的稳定性——补偿元件选择和输出电容器尺寸的起点。根据 Middlebrook 在 1975 年的最初建议使用 LTspice 的过程有充分的记录(请参阅“ LTspice:生成 SMPS 波特图的基本步骤”)。 1 Middlebrook 方法中规定的实际信号注入位置现在并不常用,但多年来一直在调整,导致常用的注入位置如图 1a 所示。
此外,带有高边检测电阻器和复杂交流电阻 LED 负载的 LED 驱动器的注入点应该与今天的注入点或 Middlebrook 在反馈路径中的原始建议不同,这是以前未在 LTspice 中展示的。此处介绍的方法展示了如何在 LTspice 和实验室中生成 LED 驱动器电流检测反馈环路波特图。
生成控制环波特图
标准开关稳压器控制回路波特图产生三个关键测量值,可用于确定稳定性和速度:
相位裕度
交叉频率(带宽)
获得利润
人们普遍认为,稳定的系统需要 45° 至 60° 的相位裕度,而保证环路稳定性则需要 –10 dB 的增益裕度。交叉频率与一般环路速度有关。图 1 显示了使用网络分析仪进行这些测量的设置。
LTspice 仿真可用于在 LED 的控制回路中创建类似的注入和测量。图 2 显示了一个 LED 驱动器 ( LT3950 ),其具有给定频率 (f) 的理想正弦波,直接注入负检测线 (ISN) 上的反馈路径。测量点 A、B 和 C 用于计算注入频率 (f) 下的增益 (dB) 和相位 (°)。为了绘制整个控制环路波特图,必须在大频率扫描中重复该测量,在 fSW/2(转换器开关频率的一半)处停止。

图 1. 使用网络分析仪对 (a) 稳压器和 (b) LED 驱动器进行的开关稳压器控制环路波特图测量。为了进行测量,控制环路被破坏,正弦扰动推入高阻抗路径,同时测量得到的控制环路增益和相位,使设计人员能够量化环路的稳定性。

图 2. 具有控制环路噪声注入和测量点的 LT3950 DC2788A 演示电路 LED 驱动器 LTspice 模型。
图 2 中点 A、B 和 C 的测量确定了控制回路在注入频率 (f) 下的增益和相位。不同的注入频率产生不同的增益和相位。为简单起见,并了解其工作原理,可以设置注入频率并测量 AC 和 BC 的增益和相位。这会产生控制回路波特图的单个频率点。图 3a 和 3b 显示了 10 kHz ±10 mV AC 注入的增益和相位。图 3c 和 3d 显示了 40 kHz ±10 mV AC 注入的增益和相位。
频率扫描以及 BC 和 AC 之间的增益和相位测量构成了整个闭环波特图。正如摘要中提到的,这通常是在工作台上使用花哨的(即昂贵的)网络分析仪完成的。在 LTspice 中也可以进行这种扫描,如图 4 所示。通过将它们与使用网络分析仪的台式测试结果进行比较来确认这些结果(参见图 8)。

图 3. 图 2 中 A、B 和 C 点的测量确定了注入频率 (f) 下控制回路的增益和相位。不同的注入频率产生不同的增益和相位。图 3a 和 3b 显示了 10 kHz ±10 mV AC 注入的增益和相位。图 3c 和 3d 显示了 40 kHz ±10 mV AC 注入的增益和相位。频率扫描以及 BC 和 AC 之间的增益和相位测量构成了闭环波特图。

图 4. 使用 LTspice 中的 LT3950 进行的波特图测量显示增益(实线)和相位(虚线)。
在 LTspice 中进行全增益和相位扫描和绘图
要在控制回路的 LTspice 中创建完整的波特图、增益和相位的图形扫描,请按照以下步骤操作。
第 1 步:创建交流注入源
在 LTspice 中,插入 ±10 mV 交流注入电压源和注入电阻,并标记节点 A、B 和 C,如图 2 所示。交流电压源值 SINE(0 10m {Freq}) 设置 10 mV 峰值并扫描频率。用户可以使用 1 mV 和 20 mV 之间的峰值正弦值。请记住,许多 LED 驱动器的感应电压为 250 mV 和 100 mV。较高的注入噪声会产生 LED 电流调节误差。
第 2 步:添加数学
在原理图上插入 .measure 语句作为 .sp (SPICE) 指令。这些指令执行傅里叶变换并计算 LED 驱动器的复杂开环增益和相位(以 dB 和相位为单位)。
以下是指令:
.measure Aavg 平均 V(a)-V(c)
.measure Bavg avg V(b)-V(c)
.measure 是 avg (V(a)-V(c)-Aavg)*cos(360*time*Freq)
.measure Aim avg -(V(a)-V(c)-Aavg)*sin(360*time*Freq)
.measure Bre avg (V(b)-V(c)-Bavg)*cos(360*time*Freq)
.measure Bim avg -(V(b)-V(c)-Bavg)*sin(360*time*Freq)
.measure GainMag 参数 20*log10(hypot(Are,Aim) / hypot(Bre,Bim))
.measure GainPhi 参数 mod(atan2(Aim, Are) - atan2(Bim, Bre)+180,360)-180
步骤 3:设置测量参数
需要更多的小指令。首先,为了进行正确的测量,电路必须处于模拟的稳定状态(过去的启动)。调整 t0 或测量的开始时间和停止时间。通过启动仿真并观察启动时间,可以估计或获取启动时间。在达到稳定状态后,停止时间选择为 10/freq 或 10 个周期 - 通过对每个频率平均超过 10 个周期来减少错误。
以下是指令:
.param t0=0.2m
.tran 0 {t0+10/freq} {t0} 启动
.step oct 参数频率 1K 1M 3
第 4 步:设置频率采样步长和范围
.step 命令设置执行分析的频率分辨率和范围。在本例中,仿真从 1 kHz 运行到 1 MHz,分辨率为每倍频程三个点。波特图测量精度高达 fSW/2,因此频率上限应设置为系统开关频率的一半。显然,更多的点可以提高分辨率,但模拟需要更长的时间。每倍频程三个点是分辨率的低端,但以最小分辨率运行模拟可以节省一些时间。然而,从整体设计周期图来看,5 分钟的仿真比设计、组装和测试 PCB 快几个数量级。考虑到这一点,您可能只想以更高的分辨率运行,例如每倍频程五个或更多点,以产生更完整且更易于查看的结果。
第 5 步:运行模拟
看起来很简单,但 LTspice 需要多个生产步骤来生成波特图。第一步是运行仿真,它不会(还)产生绘图,而是显示正常的示波器电压和电流测量值。按照接下来的步骤生成波特图。
第 6 步:生成波特图
通过右键单击原理图窗口并选择 Plot .step‘ed .meas data 打开 SPICE 错误日志。从 Plot Settings Menu 中选择 Visible Traces 并选择 Gain 以绘制数据。或者,可以通过单击文件并选择将数据导出为文本来导出测量数据,以生成波特数据的 CSV 文件。
使用网络分析仪确认波特图——超越模拟
控制回路的模拟不如真实的那样可靠,不应用于完全保证回路稳定性和裕度。在设计过程的某个阶段,应使用网络分析仪工具在实验室中验证控制回路。
LTspice 中生成的波特图可以与网络分析仪波特图测量结果进行比较。就像模拟一样,实际的环路测量是通过将噪声注入反馈环路并测量和处理 AB 和 AC 增益和相位来捕获的。测量设置原理图和照片如图 5 至图 7 所示。

图 5. 使用网络分析仪的 LED 驱动器控制环路波特图测量设置。

图 6. Venable System 5060A 老式网络分析仪,用于 LED 驱动器的高端浮动噪声注入和测量。

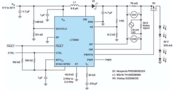
图 7. LT3950 LED 驱动器上的噪声注入和测量点。

图 8. LT3950 LED 驱动器在 DC2788A 演示电路上的波特图。通过 LTspice 模拟(蓝线)生成的图与使用网络分析仪(绿线)生成的图具有很强的相关性。
表 1. LT3950 LED 驱动器的 LTspice 与网络分析仪的波特图测量数据比较

LTspice 仿真结果显示与网络分析仪数据有很强的相关性,证明 LTspice 是 LED 驱动器设计中的一个有用工具——生成粗略的基线以帮助工程师缩小组件选择范围。较低频率的增益和相位紧跟硬件,较高频率的仿真和硬件数据之间的差异更大。这可能代表了对高频极点、零点、寄生电感、电容和等效串联电阻进行建模的挑战。
结论
LTspice 建模可用于测量控制环路增益和相位,从而为 LED 驱动器生成波特图。LTspice 仿真数据的准确性取决于所使用的 SPICE 模型的准确性,尽管仔细建模每个组件以考虑实际行为是以增加仿真时间为代价的。出于 LED 驱动器设计的目的,即使没有完美的组件建模,LTspice 数据也可用于相对快速地缩小组件范围和预测一般电路行为。工作仿真有助于在过渡到硬件实现之前指导设计工程师,从而节省整体设计时间。
作者:Keith Szolusha ,Brandon Nghe
审核编辑:郭婷