时间:2022-07-27 08:03
人气:
作者:admin
台积电宣布推出针对高亮度汽车应用的 TS19501 单通道可调光 LED 驱动器。该 LED 驱动器可处理宽输入电压(4.2 至 42 V),支持多种拓扑和操作模式,具有宽可编程频率操作和扩频时钟,并通过 AEC-Q100 标准认证。
其集成设计使其适用于所有汽车 LED 应用,例如远光灯和近光灯、日间行车灯、方向指示灯、位置指示灯、雾灯、ATV 和四轮驱动灯。该 IC 还提供用于经典应用的非汽车版本。
汽车照明
LED 照明是汽车领域的一项使能技术:它提供了新功能、更高的安全性、设计灵活性、更高的每瓦流明效率、更容易与控制系统和电子设备集成、可靠性、照明设计的更多自由度以及更容易表征每个汽车制造商的风格和个性。
LED 技术成功的主要原因在于较冷的色温(通常为 5,000 K),这使汽车具有更具科技感和金属感的外观,以及使用的多功能性,它允许薄而均匀的光导使车辆的美学更加个性化成为可能。
然而,由于更高的光强度,LED 还提供了更大的投影深度,因此具有更高的安全性。LED技术通过新功能和电子控制系统的开发不断更新;正如我们将在本文后面看到的那样,今天的设计不仅涉及光源,还涉及光本身的形状、投影和图像。
LED驱动器
LED 需要恒定电流来产生合适的光,而这正是 LED 驱动器所需的操作所依赖的。电流供应的准确性引起了客户的注意。必须避免随车辆电压变化而发生的电流变化。线性稳压器执行简单的控制,不需要使用滤波器来抵抗电磁干扰。但是,对于高功率应用,它们的散热可能会变得过多。
“我们的客户总是希望获得高功率水平,”台积电应用工程总监 Kevin Parmenter 说。“但与此同时,他们必须遵守 EMC 要求,同时拥有可以做任何事情的灵活设备。对于车辆中的所有电子设备,EMC 性能非常重要。”
对具有低电气噪声、高光强度调节(调光)比以及极性保护、对 GND 或 Vcc 短路、过流或过压保护以及过热保护等高级保护功能的紧凑、高效驱动器的需求日益增加。所有参数确保电流和光通量之间的正确关系。
LED 驱动器本质上是一种电源,它以适合 LED 运行的方式为 LED 提供专门的电源,通常是恒定电流,但这种功能可以通过配备逻辑功能的设备以或多或少的高级方式进行控制。
有两种主要类型的驱动程序:隔离和非隔离。在第一种情况下,从交流电源到 LED 的电路链还包括一个变压器,它允许将灯的表面与电气系统电隔离;在第二种情况下,没有隔离。对于低功率隔离驱动器,一般建议使用反激拓扑,而对于大功率驱动器,建议使用谐振半桥 LLC 拓扑。对于非隔离式驱动器,最常见的电路类型是降压-升压、降压和 SEPIC(单端初级电感转换器)。还有许多变体:例如,反激式拓扑也可以在包括升压级的两级版本中实现。技术要求,特别是功率因数校正,
“LED 驱动器的设计有多种配置,”Parmenter 说。“SepiChas 被用于各种项目,这要归功于其低传导发射,因为与其他解决方案相比,电流消耗往往非常稳定。选择取决于您想要做什么、电源电压是多少,以及传导发射的 EMI 和 RFI 环境如何。”
台积电的 TS19501 为设计人员提供了许多优于竞争设备的优势和改进:
2V 至 42V 输入电压:一台设备可处理多种应用
宽工作温度:–40˚C 至 125˚C
低端电流感应:在各种外部条件下具有更好的性能
扩频时钟:降低 EMI/RFI 并促进合规性
支持多种拓扑:一个器件用于升压、降压-升压和 SEPIC 拓扑
支持多种操作模式:一台设备用于 DCM、BCM 或 CCM
PWM 和模拟调光:适用于微控制器或模拟电路
70-kHz 至 700-KHz 可调频率:在选择频率方面毫不妥协
MSOP-10EP 封装:具有更少引线和外部元件的更小封装
随着电动汽车在市场上的发展,需要高度集成的 LED 驱动器来节省安装时间和成本,并为设计人员提供最大的设计灵活性,这一点非常重要。

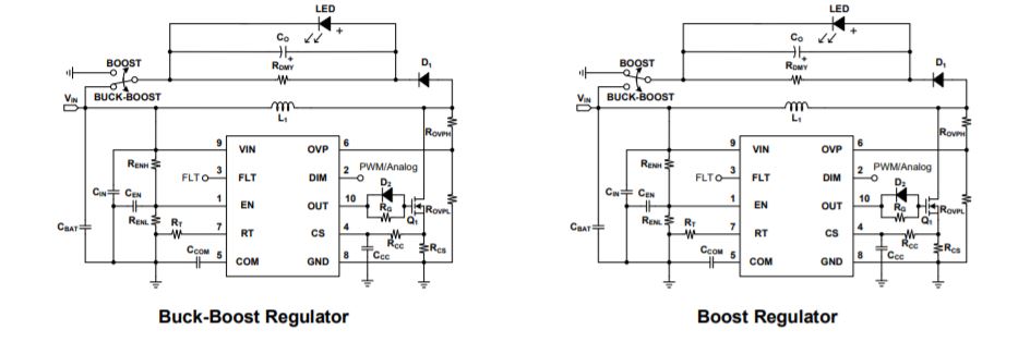
TS19501的典型应用电路

TS19501的功能块
Parmenter 指出,虽然 TS19501 不是第一个应对这一不断增长的市场的驱动器,但与竞争器件相比,它确实为设计人员提供了更大的灵活性、更少的引脚以及通常更少的外部部件。
“我认为有趣的一件事是,市场上的许多设备通常都采用引脚数非常多的封装,”他说。“而且大多数时候,当你有很多引脚时,组装成本会更高。一些客户会告诉您,他们的装配方程式中每个引脚都有成本。这取决于制造商。有些会,有些不会。但数字越高,对湿度的敏感程度也越高,这有时会使组装复杂化。”
通过使 LED 工作在最佳工作点可以实现光转换效率的最大化,因为在这些器件中,电流、光通量和结温之间存在特定的关系:通过增加电流,光通量LED 产生的光通量也会增加,但更大的功率耗散会导致结温升高,进而导致光通量降低。最后,为了延长 LED 的使用寿命,驱动器必须保护发光二极管免受过压和过热的影响。
为了以最高效率运行,LED 照明转换器应具有尽可能小的外形尺寸,并且应能够承受高温,因为它们位于非常靠近光源的位置。电子行业提供基于各种电路解决方案的驱动器,以应对所有不同的照明应用,同时满足所有技术要求。
审核编辑:郭婷
上一篇:LED技术在汽车领域的应用方案
下一篇:常见汽车LED驱动设计及其特点