时间:2021-05-21 09:57
人气:
作者:admin
该驱动器电路参考设计是为少量(大约2至6个)LED供电的理想选择。优势包括5.7cm x 3.1mm的小PCB尺寸,宽输入和输出电压范围以及可选的调光功能。
在今天的博客文章中,我们将讨论安森美半导体的高亮度LED SEPIC驱动器参考设计。有关超出本博客文章范围的详细信息,请参考设计说明DN06031 / D。该驱动器电路参考设计是为少量(大约2至6个)LED供电的理想选择。优势包括5.7cm x 3.1mm的小PCB尺寸,宽输入和输出电压范围以及可选的调光功能。

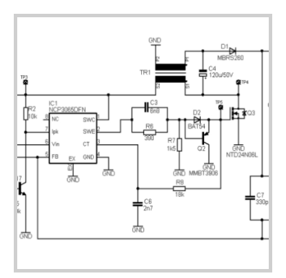
LED驱动器电路围绕ON Semiconductor NCP3065恒流开关稳压器IC构建。NCP3065上有7个功能引脚。引脚1和2是正输出和负输出,用于驱动PCB上的分立功率MOSFET。引脚3用于连接电容器,该电容器控制振荡器的频率和输出开关的关断时间。引脚4和6分别为GND和VCC。引脚5连接到比较器反相输入,该反相输入用于检测输出电平并启用/禁用输出开关。最后,引脚7允许NCP3065接收数字PWM输入以进行调光控制。请注意,建议使用高于200Hz的PWM频率,以避免LED灯出现明显的闪烁。
NCP3065开关输出为SEPIC或单端初级电感转换器供电。此DC-DC转换器的主要优点是输入电压可以高于或低于预期的输出电压。可以将其视为与降压-升压转换器相连的升压转换器。SEPIC使用两个分立的电感器,但是通过选择耦合电感器(变压器)可以节省电路板面积。电感器的尺寸还决定了电感器电流纹波的数量,较大的电感值会产生较低的纹波。
SEPIC输出馈入由达林顿NPN晶体管,PNP晶体管,二极管和功率MOSFET组成的驱动器电路输出级。建议选择具有低导通电阻和低输入栅极电容的功率MOSFET,以最大程度地提高驱动器效率。
LED驱动器内置了一些保护功能。故障的LED开路负载出现高阻抗,并可能产生超出NCP3065安全工作范围的电压。因此,D3齐纳二极管可防止该过电压。发生短路故障时,分立电阻器R10和R11提供电流限制。
总之,高亮度LED SEPIC驱动器参考设计是驱动总功率低于15W的一些大电流LED的绝佳选择,尤其是当输入电源上的电压可以在很宽的范围内变化时。
编辑:hfy