时间:2021-05-21 10:34
人气:
作者:admin
作者:Nazzareno(Rossrtti),Yin Wu
得益于优异的照明特性和效率,高功率 LED 在汽车外部照明设计中越来越流行。支持 LED 的电子器件必须快速、高效、高精度,以控制照明强度、方向和聚焦。这些器件必须支持较宽的输入电压范围,且能够在汽车无线电的 AM 频段范围之外工作,以避免电磁干扰(EMI)。电子器件还必须支持 LED 矩阵中要求的复杂照明模式,以支持自适应前灯照明系统。本文回顾典型的 LED 电源管理方案,并介绍支持快速、高效、高精度 LED 照明方案的创新 buck 控制器 IC。
LED 在汽车外部照明中的应用
由于相对于传统技术具有显著优势,LED 正在汽车行业掀起一场风暴。LED 前灯中的白光具有优异的清晰度,从而减少驾驶员反应时间。自适应前灯照明系统(AFS)由 LED 矩阵支持,能够产生快速、复杂的照明模式变化,提高驾驶员在不良照明条件下的能见度。夜间,AFS 能够根据对向车辆的射束,自动调节照明模式,防止本方驶员被强光致盲。LED 照明开启的上升时间比白炽灯光源快 2 倍,所以基于 LED 的制动灯点亮更快,提前警示驾驶员,提高道路安全。最后,与相当的白炽灯相比,LED 功耗更低,所以在耗能方面拥有明显优势。LED 控制器是负责操作 LED 的电子器件,在保持和增强 LED 固有的清晰度、速度和效率方面具有重要作用。
LED 供电
LED 在汽车领域应用广泛,被广泛用于从单颗 LED 到 LED 灯串和矩阵的各种配置之中。为了实现最优性能,高亮度(HB)LED 要求恒流。电流与结温及颜色有关。所以 HB LED 必须由电流而非电压驱动。支持长灯串的电源可以是从 12V 汽车电池到高达 60V 升压转换器的任何电源。采用启 / 停技术的汽车在引擎启动时,电池压降比较大,造成电池电压下降到典型 12V 以下,甚至 6V 或更低。
调光
调光是许多汽车应用中普遍采用的功能,也是 LED 前灯的重要安全特性。照明灯从 100%调暗至 50%时,人眼几乎觉察不到。为保证清晰辨别,必须调暗至 1%或更低。明白了这一点,就不会奇怪调光比为什么高达 1000:1 或更高。由于人眼在适当条件下能够感知到单个光子,所以实际上该功能没有限制。
为保证颜色,电流必须保持恒定,最佳的 LED 调光策略是 PWM(脉宽调制),通过对电流进行时间上的分段式开关来调制光强,而不是更改幅值。为防止 LED 闪烁,PWM 频率必须保持高于 200Hz。
采用 PWM 调光时,限制 LED 最小“开 / 关”时间的因素是开关稳压器电感中电流上升 / 下降的时间。这可能造成数十微妙的响应时间,对于依赖于快速、复杂调光方法的 LED 前灯组来说,这一时间太慢了。此时实现调光的唯一方法是采用专用的 MOSFET 开关(图 2 中的 SW1-K)对灯串中的每一颗 LED 进行独立开 / 关。对电流控制环路的挑战是能够足够快的从输出电压瞬态变化中恢复,这一瞬态变化由二极管投切引起。
LED 控制器特性
为达到最优效果,LED 控制器必须支持较宽的输入电压范围,且具有如上文所述的快速瞬态响应。为降低射频干扰以及满足 EMI 标准,要求较高、受控良好的开关频率,且位于 AM 频带范围之外。最后,高效率能够减少发热,提高 LED 照明系统的可靠性。
前灯系统
精良的前灯系统采用升压转换器作为前端,管理输入电压(抛负载或冷启动)和 EMI 辐射的变化。升压转换器提供稳定、足够高的输出电压(图 2)。专用的降压转换器使用该稳定电压作为输入,允许每个降压转换器控制单一功能,例如远光、近光、雾灯、日间行车灯(DRL)、方向等,从而克服控制照明亮度和方向的复杂性。
该应用中,每个 buck 转换器的主控制环路设置其 LED 灯串中的电流,两个辅助环路实施过压和过流保护。
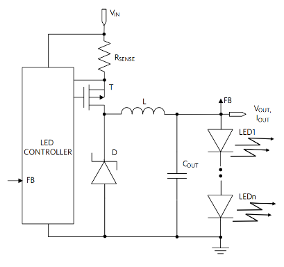
典型高功率 Buck LED 驱动器方案
典型的 buck LED 驱动器方案如图 3 所示。该方案使用 p 沟道、高边 MOSFET,其 RDSON 比 n 沟道晶体管高;并采用非同步结构,肖特基二极管 D 用于电流回流。这两者都是效率不高的因素。

图 2. 高级 LED 照明系统

图 3. 典型非同步 Buck LED 驱动器
典型瞬态响应
图 4 所示为典型方案在瞬态响应方面的另一个缺点。本项测试的 12 颗 LED 组成的灯串中,上电二极管的数量从 8 个激增至 12 个。致使输出电压阶跃产生电流和电压波动,需要数十微妙的时间才能熄灭。高调光比 PWM 调光电路只在初始几微妙内将对该电流进行采样,此时幅值正在下降,造成调光亮度和颜色不正确。
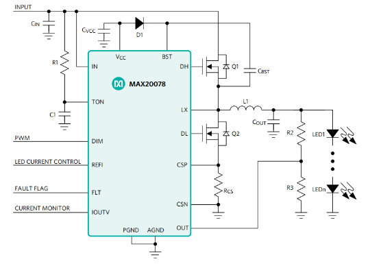
同步高功率 Buck LED 驱动器方案
理想的方案应满足宽输入电压范围、快速瞬态响应、高且控制良好的开关频率等要求,同时通过同步整流支持高效率。MAX20078 LED 控制器支持这样的方案。(图 5)。

图 4. 带有滞回 Buck 的典型瞬态响应

图 5. 同步高功率 Buck LED 驱动器
MAX20078 LED 控制器采用专有的平均电流模式控制方法,在调节电感电流的同时保持开关频率接近恒定。器件工作在 4.5V 至 65V 宽输入电压范围,开关频率高达 1MHz,同时支持模拟和 PWM 调光功能。器件采用节省空间(3mm x 3mm)的 16 引脚 TQFN 封装(普通或 SW)或 16 引脚 TSSOP 封装。
高效
图 6 所示为基于 MAX20078 的 LED 驱动器的效率与电源电压的关系。两个 107mΩ同步整流 MOSFET 晶体管保证了整个宽输入电压范围内都具有高效率。

图 6.MAX20078 方案效率与电源电压的关系

图 7.MAX20078 瞬态响应
高工作频率
MAX20078 的导通时间可编程,开关频率范围为 100kHz 至高达 1MHz。器件的导通时间与输入电压和输出电压成比例,这意味着开关频率几乎是恒定的。MAX20078 具有较高且控制良好的开关频率,且在 AM 频带范围之外,很容易设置。在降低射频干扰的同时,扩频特性满足 EMI 标准。
总结
我们回顾了复杂 LED 照明系统供电中存在的诸多挑战,以及最优化 LED 系统性能的要求。我们介绍了 MAX20078 如何通过创新的 LED 控制器架构来克服这些挑战,提供高精度平均电流控制、AM 频带范围之外的高工作频率、支持高调光精度的良好瞬态响应,以及高效率,最大程度降低功耗。这些特性支持优异的汽车外部照明,且效率更高,支持复杂的照明模式和更高精度的照明亮度、方向和聚焦控制。
编辑:hfy