时间:2021-03-10 11:46
人气:
作者:admin
本文将重点介绍智能照明(尤其是智能灯泡)的电源解决方案。
政府部门安装智能照明系统的举措、无线控制的普及和人们负担能力的增长,以及人们不断认识到智能照明系统的益处,这些也是推动全球智能照明解决方案需求不断增长的关键因素。 根据Research and Markets在2017年的一项研究,全球智能照明市场总规模2017年为68亿美元,到2022年,预计将以25.44%的复合年增长率增长到212亿美元(2)。
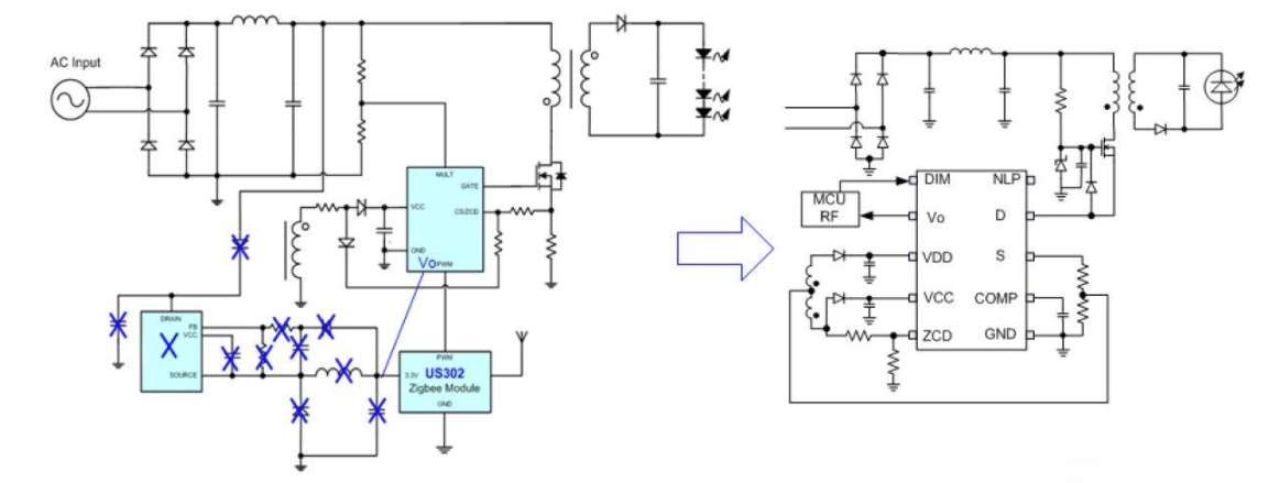
参考一些商用智能灯泡的拆解报告(例如Cree Connected Bulb(3)或Philips Hue(4)),智能灯泡的主要结构基本一样(请参见图1)。一个恒定电流(CC)LED驱动器(例如MPS MP4027)驱动恒定电压(CV)降压驱动器(例如MPS MP15x和MP17x)以及主LED;同时提供5V或3.3V电压,为 Zigbee / Wifi /蓝牙/其他收发器IC和主微处理器提供电源。微处理器以及收发器IC,允许终端用户使用移动设备远程控制照明。该控制模块发送脉冲宽度调制(PWM)或其他数字信号(例如I 2C)来控制LED驱动器的调光。

图1:目前主流的智能照明电源结构
尽管这种拓扑看起来很理想,但其功率级面临两个挑战:进一步缩小解决方案尺寸,以及进一步降低待机功耗。
A19和PAR灯泡尺寸符合行业标准,不会再增大。在普通灯泡上添加智能照明功能就意味着设计人员必须将更多的电子器件挤入同一空间,这是一个很大的挑战,而且空间限制可能会迫使设计人员使用更少的LED或更少的LED电源来简化热管理。有时,设计人员必须定制PCB的形状来容纳所有必需的电子器件,导致组装成本增加。
此外,客户和立法机构也逐渐意识到待机功耗的重要性。 设计人员被期望设计出具有超低待机功耗的智能照明设备,从而使产品在严格的能耗标准之下具有一定吸引力或有销路。例如,欧洲CoC Tier2要求额定功率在49W以下的所有外部电源待机损耗不超过75mW。预计在不久的将来,智能照明产品也将被期望满足某些能源规范(5)。目前,由于使用了无线电路电源,许多智能灯泡具有很高的待机损耗,这是不可避免的,因此,待机损耗只能从功率级中节省下来。
为了进一步缩小智能照明电路的尺寸并降低待机损耗,图2给出了更佳的集成总电源解决方案。在这个方案中,CV和CC电路可以合并为单芯片解决方案,从而缩小电路BOM和待机损耗 。

图2: 智能灯泡从现有功率级向新的电源解决方案转换
通过采用图2所示的解决方案,电路设计人员可以省掉一个控制IC、一个外部电感器以及其他电阻器和电容器,从而将智能灯泡电源部分的PCB空间和BOM成本降低至少20%至30%( 参见图3)。

图3: 现有功率级和新的电源解决方案BOM比较
此外,该解决方案可以实现低于20mW的系统待机功率,因为其电源部分高度集成,并且在空载或轻载情况下,可以通过优化的最小工作频率,在电源关闭时使更多的IC模块处于休眠状态。
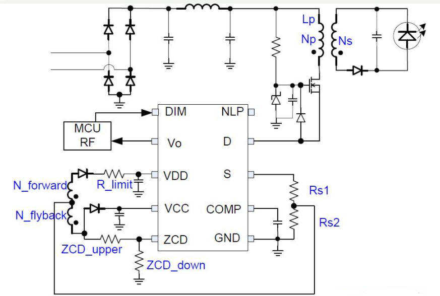
图4总结了MP4057A的工作模式。启动期间,VDD由N_Forward绕组供电。然后IC通过监视DIM引脚(由MCU本身控制)来确定它应该以CV模式运行(仅在LED熄灭时为MCU供电)还是以CC模式运行(为MCU和LED同时供电)。
在CV模式下(DIM引脚为低电平),VCC为IC供电。可以调整N_flyback和Ns绕组的比率,以使LED在CV模式下不会点亮。 另外,通过一种智能调频算法来确保低待机功耗和对LED负载变化的快速瞬态响应,并确保MCU电源上不会产生压降,以及在CV / CC转换期间LED不会闪烁。

图4: 控制方法参考
如果DIM感测到来自MCU的PWM信号以控制调光,则IC进入CC模式。通过读取DIM来调制反馈电压,并根据DIM占空比修改LED电流,同时保持CV输出恒定。与CC模式一样,MCU Vo引脚也必须足够高,因此IC的最小LED调光深度限制为5%,以提供足够的电压来驱动MCU。 通过设置电流检测电阻(Rs1和Rs2)的比率,Vo电源环路与主LED电流环路解耦。
至于LED电流控制,该解决方案实现了恒定导通时间(COT)控制模式,该模式保证了高功率因数。 开/关过渡发生在谷值切换期间(通过零电流检测(ZCD)引脚进行检测),以消除导通损耗和二极管反向恢复损耗,这也称为过渡模式控制。 该IC还包括其他功能,例如最短关断时间(以改善EMI)、前沿消隐、过压保护(OVP)、过流保护(OCP)、过热保护(OTP)等。
图5显示了LED负载效率和功率因数性能,图6显示了线性度极佳的PWM调光性能。 图7显示了适用于所有PAR灯的8W参考设计电路板。另外,MP4057A为MCU提供3.3V电源,而MP4057B提供5V电源。


图5: LED负载效率和典型功率因数

图6: PWM调光率
图7: EV4057A-K-00A评估板:
(长x宽x高)66mm x 25mm x 15mm
230Vac / 50Hz输入,隔离式反激变换器,VLED = 21V,ILED = 0.37A,Vo = 3.3V,Io = 50mA
综上所述,与现有解决方案相比,受IP保护的解决方案具有更高的系统密度和更低的成本。
1. http://www.researchandmarkets.com/research/8bnwls/smart_lighting
2. Lighting, LED and smart lighting market overview: https://energy.gov/sites/prod/files/2016/02/f29/smallwood_mktadoption_raleigh2016.pdf
3. Cree Connected LED Bulb Teardown: https://www.youtube.com/watch?v=q-hLMCeCnj0
4. Philips HUE (2016) LED Bulb Teardown: https://www.youtube.com/watch?v=4L1ZqvQ2qVU
5. New group pushes standards for IoT luminaires 2017/05: http://www.ledsmagazine.com/articles/2017/05/new-group-pushes-standards-for-iot-luminaires.html
编辑:hfy