时间:2017-08-02 14:47
人气:
作者:admin
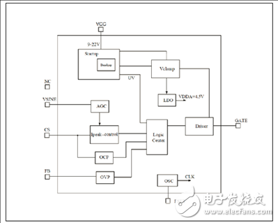
ZSLS7031是初级侧控制的峰值电流模式高亮度LED反激式驱动器,支持有源功率因数校正(PFC)的隔离和非隔离设计。
该器件在不连续导通模式下以恒定频率工作,以向输出提供恒定功率。它不需要光耦合器,TL431分流稳压器或任何其他类型的次级侧反馈器件。它在85VAC~265VAC的宽输入电压范围工作。
ZSLS7031集成了过流和过压保护,以及热关断,以在异常高的工作温度下停止开关动作。
高效率
最低材料清单
小型封装
无需回路补偿
隔离和非隔离应用
功率因数PF》0.95,取决于应用
宽应用输入电压范围:85V~265VAC
内部过温保护
输出过压保护(OVP)
初级侧的输出过流保护(OCP)
适用的支持
评估套件
ZSLS7031物理特性
工作温度:-45℃~105℃
最大结温:150℃
封装:MSOP-8,符合RoHS标准
ZSLS7031典型应用
LED球泡灯
LED管灯
一般LED照明

图1 ZSLS7031框图

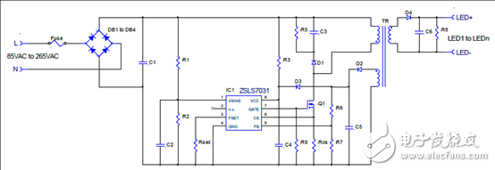
图2 ZSLS7031典型隔离应用电路图
ZSLS7031 LED驱动器IC设计用于降压升压和飞返拓扑。该电路在峰值电流检测和恒定频率模式下工作。
图3 演示板ZSLS7031KIT-D1外形图
ZSLS7031PCB-D1演示板-17W反激式转换器
ZSLS7031ZI1R(MSOP8 3mm×3mm)5个IC样品
ZSLS7031KIT-D1启动信息
通用电源电压范围(可应用85VAC~265VAC)
有源功率因数校正功率因数值通常超过90%
高效率通常超过85%
少量外部组件
过流,过压和过温保护
15W恒定功率输出
从9(约24V正向电压)~19(52V)LED负载; 如果使用230VAC工作,则可以使用最多6个LED(17V)的负载
快速启动

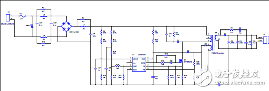
图4 演示板ZSLS7031KIT-D1电路图

演示板ZSLS7031KIT-D1材料清单

图5 演示板ZSLS7031KIT-D1 PCB设计图