时间:2017-08-02 15:09
人气:
作者:admin
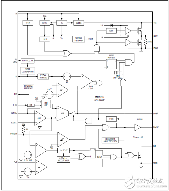
MAX16833,MAX16833B,MAX16833C,MAX16833D和MAX16833G是用于升压,降压 - 升压,SEPIC,反激和高边降压拓扑的峰值电流模式控制LED驱动器。被设计为驱动与LED串串联的外部p沟道的调光驱动器提供宽范围调光控制。此功能可为没有瞬态过压或欠压条件的LED提供极快的PWM电流切换。除了PWM调光外,IC还在ICTRL使用DC输入提供模拟调光。IC感测LED串的高侧处的LED电流。
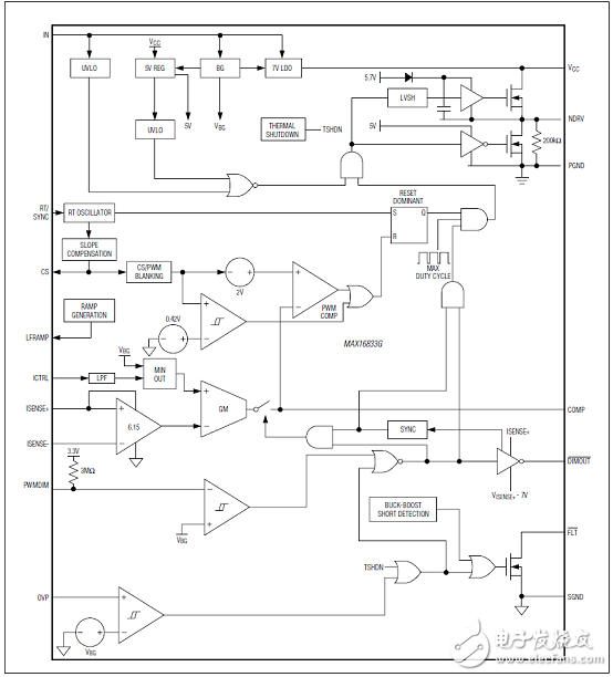
从RT/SYNC到地的单个电阻将开关频率从100kHz设置为1MHz,而电容耦合到RT/SYNC的外部时钟信号允许IC与外部时钟同步。在MAX16833/C/G中,开关频率可以用于扩展频谱应用。MAX16833B/D提供1.64V参考电压,容差为2%。
该IC工作在5V~65V宽的电源范围内,并包括一个3A灌电流/源极栅极驱动器,用于驱动高功率LED驱动器应用中的功率MOSFET。附加特性包括用于短或过温条件的故障指示器输出(FLT)和用于过压保护的过压保护感测输入(OVP)。高侧电流检测与p沟道调光MOSFET组合使用,可以将LED串的正极端子短接到正输入端子或负输入端子,而不会造成任何损坏。这是IC的独特特性。
集成最小化高亮度LED驱动器的BOM,具有宽输入范围节省空间和成本+ 5V至+ 65V宽输入电压范围,最大65V升压输出
集成高边pMOS调光MOSFET驱动器(允许单线连接到LED)
ICTRL引脚用于模拟调光
集成高边电流检测放大器
满量程,高边,电流检测电压200mV
易于优化的效率,板空间和输入工作范围升压,SEPIC和降压 - 升压单通道LED驱动器
2%精准1.64V参考电压(MAX16833B/D)
可编程工作频率(100kHz~1MHz),具有同步能力
扩频应用的频率抖动(MAX16833/C/G)
耐热增强型5mm×4.4mm,16引脚TSSOP封装,带裸露焊盘
保护特性和宽温度范围提高系统可靠性短路,过压和过热保护
故障指示灯输出
-40℃~+125℃工作温度范围
汽车外部照明:高光束/低光束/信号/位置灯日间行车灯(DRL)雾灯和自适应前灯组件
商业,工业和建筑照明

图1 MAX16833B/D功能框图

图2 MAX16833G功能框图

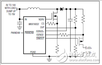
图3 MAX16833简化工作电路

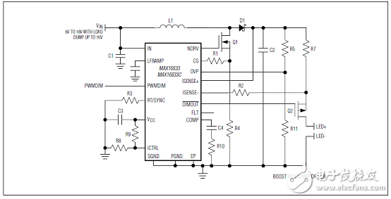
图4 MAX16833/C应用电路图

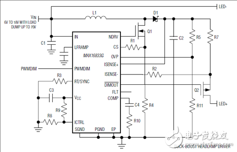
图5 MAX16833G应用电路图
MAX16833评估板(EV kit)提供了经过验证的设计,可用于评估集成高边电流检测的MAX16833高压HB LED驱动器。评估板设置用于升压和降压 - 升压配置,工作在5V~18V直流电源电压。评估板配置为向一串LED提供高达1A的电流。串的总电压可以在3V~36V之间变化。LED串的阳极应连接到LED+端子。LED串的阴极可以连接到PGND(升压模式)或LED-(降压-升压模式)端子。在升压模式的情况下,输入电压不应超过LED串电压。
评估板PCB安装了MAX16833AUE+,这是频率抖动版本。评估板还具有引脚兼容MAX16833BAUE +,这是参考电压输出版本。
评估板MAX16833 EVK主要特性
S配置为升压和降压-升压
S模拟调光控制
S经验证的PCB布局
S完全安装和测试

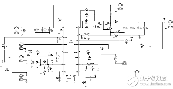
图6 评估板MAX16833 EVK电路图
表 评估板MAX16833 EVK材料清单

图7 评估板MAX16833 EVK PCB设计图