时间:2016-07-21 17:45
人气:
作者:admin
LED照明智能化的浪潮席卷而来!无论是互联网公司还是传统照明企业都迎浪而上,然而经过几年的市场洗礼,这些照明企业渐渐发现,对照明来说,一味追求花哨的功能并不被市场所认同,反倒是通过一些简单的控制来充分发挥LED光源可调光调色的特性更为消费者所接受,就好像市场上很火爆的吸顶灯。
开关调色,以其简单、易操作、实用的特点,已融入广大消费者的生活习惯中,稳定地占据着较大的LED市场份额。而对吸顶灯配套的电源供应商来说,能寻找到一个同步特性良好稳定,集成度高,成本有竞争力的电源解决方案,是他们不断的追求。
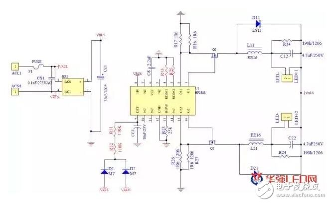
在LED驱动器领域,晶丰明源BP2888号称开光调色专家!它是一款高集成度的开关调色温芯片,内部集成高压自供电,开关调色逻辑控制器,两路BUCK恒流控制器。除了良好的开关同步特性,BP2888最大的亮点是具有中间色亮度可调功能,可以支持市场上主流的半功率方案,1.5倍功率方案,全功率方案。
典型应用:BP2888开关调色吸顶灯方案
输入电压:180V~264V
输出电压:160V
输出电流:250mA/路
开关逻辑:冷->暖->中间色
PCB实物图
原理图

BP288X系列应用选型指南
