时间:2014-12-25 09:59
人气:
作者:admin
照明技术主要包括主流的荧光灯、LED灯和HID技术等,其广泛应用使电源驱动的拓扑结构差异非常大,从常见的Flyback、Buck、Boost以及延伸出来的其他结构都在被大量使用,产品设计是否采用先进的数字节能控制设计,是否支持flyback、Buck、Boost等灵活的拓扑结构应用,研发周期和投放市场时间的长短将决定产品的成败,然而传统的照明方案往往是采用专用器件来实现的,难以满足快速发展的需求。因此,一个优秀的照明平台解决方案无疑需要支持灵活的拓扑结构应用,并满足DALI、DMX512、0-10V、无线、红外等当今主流照明控制方案的调光、组网需求。
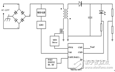
图2是LED驱动控制应用的参考方案,在该方案中,只需利用比较器、PWM输出连动功能,就能够独立进行3路恒流控制;通过改变内部参考电压或 PWM输出设置即可实现调光;并且MCU支持各种传感器和DALI、DMX512、模拟量输入等多种通信接口,可根据外部环境选择合适的通讯控制方案,实现最佳控制。

图2-78K0/Ix2 LED驱动控制
下面就Flyback电路举例说明通过比较器进行恒流控制的过程。

图3-Flyback电路恒流控制
对于开关电源,PWM占空比决定输出电压,如图3,电路开始工作后,LED电流经采样后加到MCU内置比较器端口,和参考值进行比较,产生中断信号,来调整PWM的占空比,其变化过程见图4,如当电流大于参考值时,降低占空比;反之,提高占空比,最终达到一个负载电流动态稳定的状态。
对于调光,78K0/Ix2系列MCU有多种方式来实现,通过改变比较器参考电压或者利用定时器TMH1和PWM输出连动功能,另外,世强电讯的方案也可以利用该款MCU强大的数据处理运算能力,通过ADC功能和嵌入的算法控制来实现恒流控制,同时为MCU功能扩展提供了充足资源。
图5嵌入DALI协议的智能照明平台方案,该方案利用MCU内置DALI总线接口的通讯模块,利用单个MCU完成灯具调光、组网,实现高性能的DALI绿色节能照明系统,目前已经作为国内某大型照明厂商的参考设计。DALI从机系统主要分为通讯模块和LED驱动控制模块两部分,外围电路设计简单。

图5-DALI从机系统结构
采用BOOST电源拓扑结构,输入电压经过升压后直接驱动LED灯;负载电流采样,通过嵌入算法实现恒流控制; MCU内置DALI通讯接口,通过总线和DALI 主机连接,实现和主机的相互通讯,完成上位机发出的操作控制指令;灯具温度、光照度传感器信号加到MCU端口,实现异常检测保护。
上一篇:LED射灯智能驱动与电源电路设计