全球最实用的IT互联网信息网站!
AI人工智能P2P分享&下载搜索网页发布信息网站地图
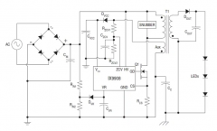
氛围灯控制的系统原理
阅读全文2023-05-18
不看后悔!三分钟教你如何选择LED车灯
雷曼全倒装COB超高清显示产品助力煤矿智能化建
洲明XR再破世界纪录
浅析不同种类的车灯光源类型和技术及发展的方
佳金源|锡膏对人体有害吗?
阅读全文2023-05-17
车灯设计与仿真测试解决方案
智能技术加持,“开灯”是种什么样的体验
如何挑选一款合适的LED驱动IC
焊锡膏怎么用?
阅读全文2023-05-16
显示器低蓝光(ChinaMark)认证
友达光电的Micro LED生产线预计2025年启动量
艾迈斯欧司朗CIOE人气旺 众多新产品亮点
第二代全新升级LED全息屏:无龙骨设计引
CPU | 内存 | 硬盘 | 显卡 | 显示器 | 主板 | 电源 | 键鼠 | 网站地图
Copyright © 2025-2035 诺佳网 版权所有 备案号:赣ICP备2025066733号 本站资料均来源互联网收集整理,作品版权归作者所有,如果侵犯了您的版权,请跟我们联系。