全球最实用的IT互联网信息网站!
AI人工智能P2P分享&下载搜索网页发布信息网站地图
什么品牌的焊锡丝最好?
阅读全文2023-04-14
室内LED显示屏如何安装?
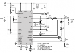
60V、同步降压型高电流LED驱动器
拼接屏安装布线的注意事项
浅析LED智能车灯关于ADB与AFS光学设计
LED汽车前照灯的光品质测试技术及解决方法
从LED封装形式深度解析——为什么LED车灯长得不
关于大功率LED工作原理和散热技术分析
SMT锡膏产生的锡珠是什么原因?如何控住!
阅读全文2023-04-13
PCBA加工的表面组装方法有哪些?
显示器低蓝光(ChinaMark)认证
友达光电的Micro LED生产线预计2025年启动量
艾迈斯欧司朗CIOE人气旺 众多新产品亮点
第二代全新升级LED全息屏:无龙骨设计引
CPU | 内存 | 硬盘 | 显卡 | 显示器 | 主板 | 电源 | 键鼠 | 网站地图
Copyright © 2025-2035 诺佳网 版权所有 备案号:赣ICP备2025066733号 本站资料均来源互联网收集整理,作品版权归作者所有,如果侵犯了您的版权,请跟我们联系。