全球最实用的IT互联网站!
人工智能P2P分享搜索全网发布信息网站地图标签大全
LED正在其他新兴照明领域加速渗透
阅读全文2020-10-29
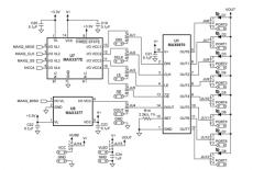
基于 MAXQ2000 微控制器的显示LED序列
市场主体逐渐年轻化,推动LED产业全新升级
LCD产业正迈入新一轮显示革命
中国AMOLED面板产能逐渐释放,推动产业生态链快速
三星获批向华为供应OLED面板,但面板芯片尚未批
阅读全文2020-10-28
Mini LED显示屏新品发布进入高峰期
企业对健康照明的认知和理解较为片面化
澳洋顺昌已具备Mini LED芯片生产能力
Mini/Micro LED产业化进程正加速到来
显示器低蓝光(ChinaMark)认证
友达光电的Micro LED生产线预计2025年启动量
艾迈斯欧司朗CIOE人气旺 众多新产品亮点
第二代全新升级LED全息屏:无龙骨设计引
CPU | 内存 | 硬盘 | 显卡 | 显示器 | 主板 | 电源 | 键鼠 | 网站地图
Copyright © 2025-2035 诺佳网 版权所有 备案号:赣ICP备2025066733号 本站资料均来源互联网收集整理,作品版权归作者所有,如果侵犯了您的版权,请跟我们联系。