阅读全文2013-09-12
阅读全文2013-09-06
阅读全文2013-09-04
阅读全文2013-09-03
阅读全文2013-09-03
阅读全文2013-09-02
阅读全文2013-09-02
阅读全文2013-09-02
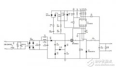
Power Integrations推出新的高效PAR38 LED射灯参考设计
阅读全文2013-08-30
阅读全文2013-08-29