时间:2025-07-05 23:45
人气:
作者:admin
在工业通信领域,RS-485 总线因其良好的抗干扰性、长传输距离和多节点通信能力而被广泛应用。MAX3485 作为一款 3.3V 供电的半双工 RS-485/RS-422 收发器芯片,在构建 485 通信外设时具有重要价值。本文将详细介绍 MAX3485 芯片的核心特性、硬件设计要点、软件功能实现以及在MCU芯片AS32S601-485通信外设中应用注意事项,旨在为相关工程技术人员提供专业的技术参考。


2.电气特性:
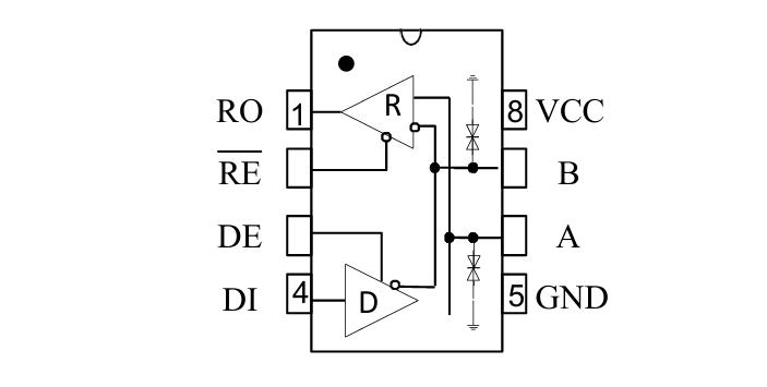
MAX3485为半双工通信,即本端要发送数据时,应保证所有对端都不发送数据。本地处于接收数据的状态,不应该进行数据发送。
MAX3485的总线电平由A线电平 - B线B电平得出,A - B > 2V,总线为高电平,A - B < -2V,总线为低电平;属于差分信号。
A/B线的信号由芯片对DI上的电平做转换得到,RO的电平由芯片对A/B线的信号转换得到。
3.终端电阻与布线要求:
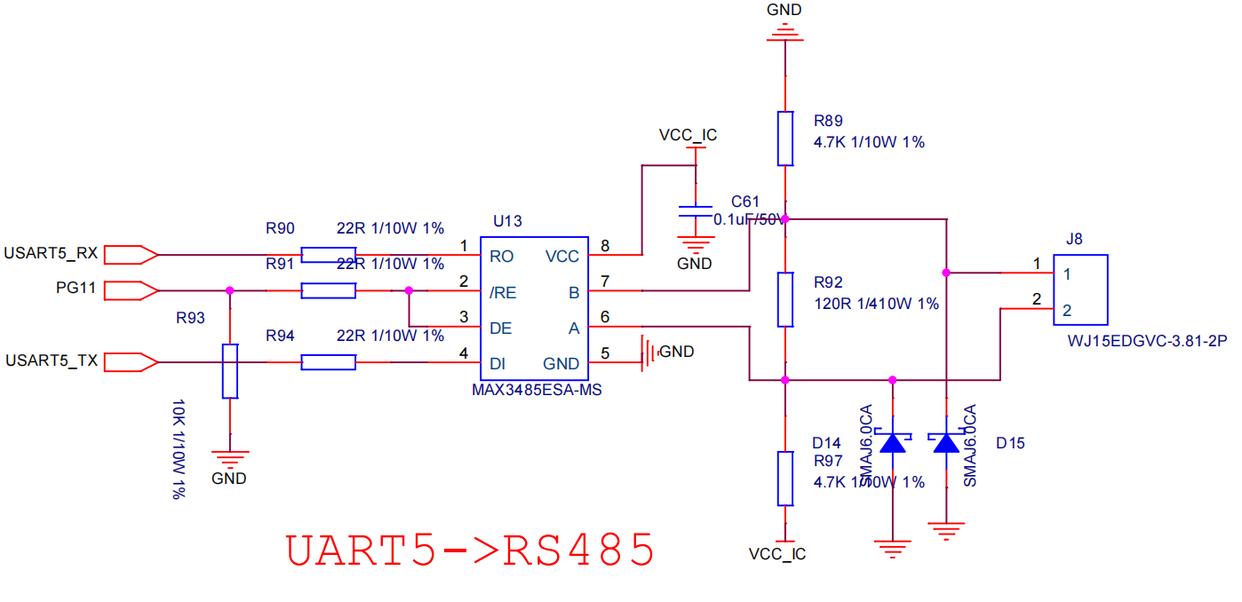
在总线首尾节点需接入匹配电阻,典型值为 100Ω,以减少信号反射和驻波效应,确保通信质量。
在非恶劣环境下,可省略偏置电阻(R1/R2/R3)。但在复杂电磁环境下,适当的偏置电阻有助于稳定总线电平。
采用 “手拉手” 拓扑结构连接多个节点,避免使用星型结构,以减少信号传输的延迟和失真,保证通信的可靠性。
(一)GPIO 初始化
通过配置 GPIO 引脚的功能,使其能够与 USART5 进行通信。以下是 GPIO 初始化代码示例:
void MAX3485_GPIO_Init(void)
{
GPIO_InitTypeDef GPIO_InitStructure;
GPIOG_CLK_ENABLE();
*/* Set GPIO multiplex mapping */*
GPIO_PinAFConfig(GPIOG, GPIO_PinSource12, GPIO_AF_USART5); */* USART5_TX */*
GPIO_PinAFConfig(GPIOG, GPIO_PinSource13, GPIO_AF_USART5); */* USART5_RX */*
GPIO_InitStructure.GPIO_Pin = GPIO_Pin_11| GPIO_Pin_12|GPIO_Pin_13;
GPIO_InitStructure.GPIO_Mode = GPIO_Mode_OUT;
GPIO_InitStructure.GPIO_OType = GPIO_Out_PP;
GPIO_InitStructure.GPIO_OStrength = GPIO_OStrength_18mA;
GPIO_Init (GPIOG, &GPIO_InitStructure);
}
}
(二)USART 初始化
对 USART5 进行初始化设置,包括波特率、字长、停止位、校验位等参数的配置。以下是 USART 初始化代码示例:
void User_Print_Init(uint32_t BaudRate)
{
USART_InitTypeDef USART_InitStructure;
PLIC_InitTypeDef PLIC_InitStructure;
USART5_CLK_ENABLE();
*/* GPIO Configure */*
RE_DE_Init();
USART_DeInit(USART5);
USART_StructInit(&USART_InitStructure);
*/* Initializes the USART5 */*
USART_InitStructure.USART_BaudRate = BaudRate;
USART_InitStructure.USART_WordLength = USART_WordLength_8b;
USART_InitStructure.USART_StopBits = USART_StopBits_1;
USART_InitStructure.USART_Parity = USART_Parity_No;
USART_InitStructure.USART_Mode = USART_Mode_Rx | USART_Mode_Tx;
USART_InitStructure.USART_OverSampling = USART_OverSampling_16;
USART_Init(USART5, &USART_InitStructure);
USART_Cmd(USART5, ENABLE);
(三)软件收发逻辑
半双工控制 :在发送数据时,需将 DE 引脚置为 1,同时将 RE 引脚置为 1,以关闭接收功能;接收数据时,将 DE 引脚置为 0,RE 引脚置为 0。以下是发送数据的代码示例:
void MAX3485_Send(void)
{
GPIO_SetBits(GPIOG,GPIO_Pin_11);
USART_SendData(USART5,0xBA);
delay_ms(1);
GPIO_ClearBits(GPIOG,GPIO_Pin_11);
}
空闲状态 :保持接收模式,即 DE 引脚与 RE 引脚都为低电平,使 RO 使能,DI 不使能,以便监听总线上的数据。