时间:2025-05-19 15:28
人气:
作者:admin
旋智全新推出的SPD1121高度集成SoC微控制器,以“MCU+HVIC+Buck”三合一架构,重新定义1KW以内功率段电机控制方案,助力客户实现“少器件、高性能、高可靠”的产品升级。
一、核心产品参数
基础信息:
o封装形式:QFN38(8x8,小型化)
o工作环温:-40°C~+105°C
性能指标:
o内核/主频:Cortex M4@125MHz,支持FPU
o存储:最大128kBFlash+16kB RAM
oADC:13位、250ns转换时间、2路采样保持
o1路DPGA
o3路模拟比较器
o8路PWM输出
o1路UART、1路SPI、1路I2C
o集成600V三相预驱:200mA拉电流/350mA灌电流、集成自举二极管
o集成Buck电源,支持7~20V单电源供电
o预驱和Buck供电电压最大支持30V
oHBM ESD–2KV,CDM ESD–1KV
二、应用场景
家电领域:冰箱压缩机、洗衣机电机、风机、水泵;支持单电阻采样方案,适配不同功率段需求,实现低噪音、高能效控制。
工业领域:工业风机、高压电动工具;提升动态响应与系统可靠性。
三、技术亮点
三合一集成架构:
首次实现“MCU+HVIC+Buck”高度集成,无需外挂电源管理芯片与预驱芯片,从源头简化系统设计。内置600V自举二极管,支持100%占空比驱动,适配IGBT/MOSFET混合方案。
高性能模拟+充足算力:
13位高速ADC搭配高算力内核,助力电机高效运行。MBD模型仿真设计,可自动生成代码,给客户带来高质量、高安全性、可快速迭代的软件方案。
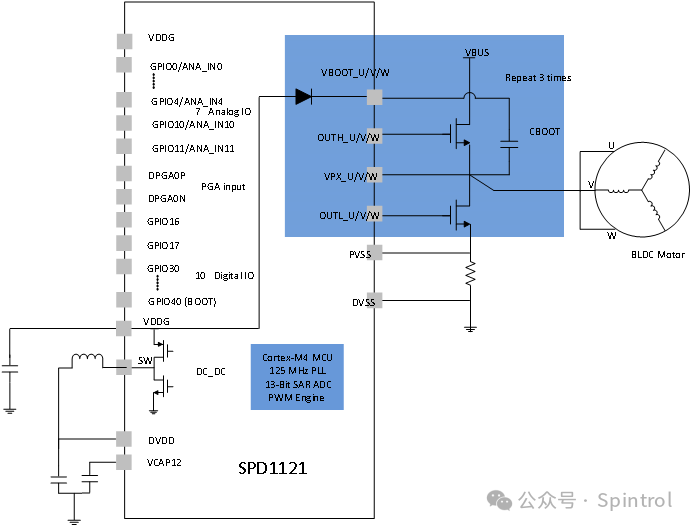
四、应用框图
图1:SPD1121典型应用框图

图2:SPD1121功能框图

五、购买与支持信息
样品申请:进入公司官网(http://www.spintrol.com)产品中心可了解更多产品详情或申请样板。
服务咨询:请邮件联系sales@spintrol.com获取spintrol专业业务服务。
关于旋智
旋智科技前身为美国仙童半导体公司的电机产品线事业部,于2014年底通过管理层收购方式剥离并独立运营,公司专注于高集成度电机控制芯片及先进核心算法的研发。创始核心团队成员来自美国硅谷,在世界顶级半导体企业有着多年的研发、市场和管理经验。独立以来,旋智已经成功量产3代电机控制芯片,并大批量应用于低空经济、3D打印、汽车、工业控制、白色家电等领域。