时间:2025-05-28 14:11
人气:
作者:admin
为加速客户在触摸相关方案开发进程,深度优化终端用户交互体验,中微爱芯针对触摸芯片注入电流无法通过的问题梳理出一套行之有效的解决方法。为客户大幅缩短开发周期,显著提升产品性能,为客户带来更高的开发价值与市场竞争力。
01
提高噪声值(推荐)
1.1AiP8F35XX:在CheckTKeyCCT_2Freq_SET.h文件中,适当提高噪声值 C_NOISE_VAL,建议设置30,最大不超过127。

1.2 AiP8F32XX:在TouchKeyCTC.h文件中,适当提高噪声值C_SetNoiseThreshold,最大不超过100。

02
增大触摸盘与芯片引脚的串联电阻(推荐)
2.1AiP8F35XX系列触摸按键在修改触摸库参数和VDD端口添加电容后,仍然出现静态跳键问题,则增大串联电阻阻值,可提高抗干扰效果,提高注入电流静态通过率,建议该阻值选择10K。

2.2 AiP8F32XX系列个别触摸按键在修改触摸库参数和VDD端口添加电容后,仍然出现静态跳键问题,则增大串联电阻阻值,可提高抗干扰效果,提高注入电流静态通过率,理论上该阻值不超过3K。

03
设置消抖次数
在中微爱芯提供的触摸库开发指南上,根据要求设置触摸消抖次数C_CONFIRMILTTER_COUNT,有利于触摸的稳定性。增加C_CONFIRMILTTER_COUNT的值,则触摸可靠性越高,静态通过率越高,同时触摸反应时间变长。

04
输入端口加电容
4.1芯片UART、 IIC、 SPI等与另外一颗MCU或者WIFI通信
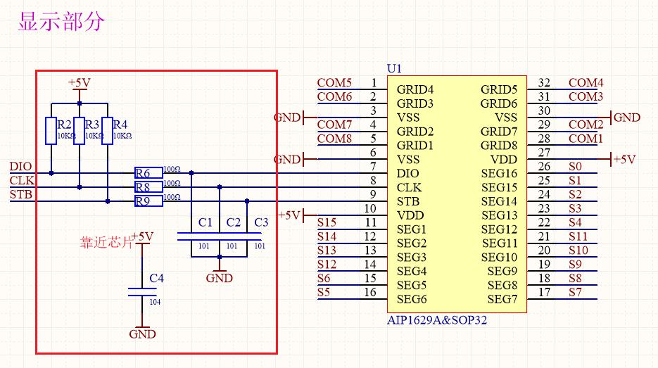
为了降低外接通信引脚对触摸的影响,则可以在通信引脚上加101-104电容来降低外部干扰到芯片触摸的影响。例如两颗MCU之间通过UART通信,通信引脚串联电阻、电容等。

4.2MCU与LED、LCD 时钟电路等驱动芯片连接的通信
为了降低外接通信引脚对触摸的影响,则可以在通信引脚口加101-104电容来降低外部干扰到芯片触摸的影响。

4.3 AD、编码器、红外等信号输入引脚
外部信号一般建议采用RC滤波后,再进入MCU引脚用于检测。其中滤波电容C尽量靠近MCU芯片引脚。

05
芯片VDD端口加电容(推荐)
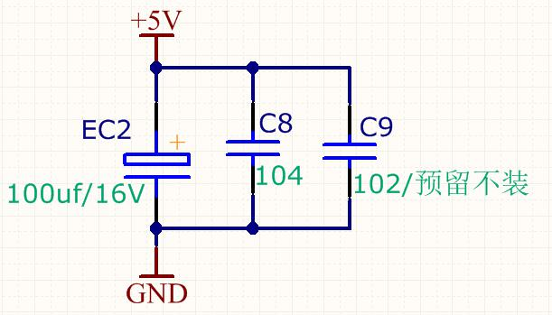
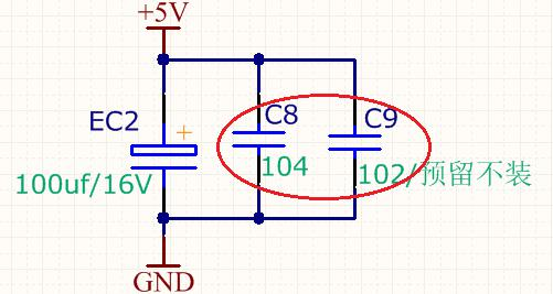
在芯片的电源端口加100uf电解电容和0.1uf滤波电容,且该电容尽量靠近芯片引脚,其中电解电容采用高频低阻材质。

06
修改VDD端口电容值
超过2个触摸按键在修改软件和VDD端口添加电容后,仍然出现某固定频点(如100M-120M之间)注入电流动态按键失效或者静态跳键问题,则通过修改VDD端口电容的容值来过滤掉该频点的干扰。参考如下:


如需了解更多产品资讯,请联系我司授权代理商或销售工程师。
关于中微爱芯
无锡中微爱芯电子有限公司成立于2004年,是一家以集成电路设计、测试、方案开发、销售和服务为主的高新技术企业,是工信部认定的集成电路设计企业,是国家鼓励的重点集成电路设计企业。产品已形成MCU、LCD显示、LED显示、通用逻辑、信号链、马达&栅驱动、功率器件、电源、音响、遥控器、通信、配套等多个系列几千款产品,覆盖消费电子、网通产品、工业设备、新能源、汽车电子等多个领域。
无锡中微爱芯电子有限公司
文案:陈键
责任编辑:钱辰
校对:蔡嘉男
审核:陈峰