时间:2025-03-31 14:24
人气:
作者:admin
AiP8F3501是一款集成LDO、7路达林顿管驱动的8051内核MCU,内置8KB FLASH、256B IRAM、256B XRAM、64B EEPROM,内部集成了Timer0/1/2/5、WT、WDT、UART、CCT、LCD、ADC、高精度5V稳压电源、7路达林顿驱动,单路达林顿管最大可输出300mA电流,多路并联可承受更大的电流。
主要特点
工作电压:7V~30V
高性能8位MCU
内核:8051
存储容量:8KB FLASH、256B IRAM、256B XRAM、64B EEPROM
时钟:内部16MHz高速振荡、内部32kHz低速振荡、外部高速晶振1~16MHz、外部低速晶振32.768kHz
工作模式:普通模式、空闲模式、停止模式
中断:8个外部中断源
定时器:2个8位通用定时器+1个16位通用定时器+1个12位高级定时器
通信接口:1路UART
ADC:12位AD转换器,16个外部通道;内部可选2V/3V/4V/5V参考电压
触摸:支持16个按键通道,无需外置电容
GPIO:16个
LDO
输出电压5V
低温度系数
内置过流保护和短路保护功能
高输出电流200mA
达林顿管驱动
支持7路
内置续流二极管
最大单路输出电流300mA
封装类型:SOP28
功能框图

引脚排列图

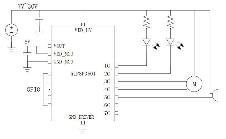
典型应用图

应用领域
该电路主要应用于照明驱动、继电器驱动、步进电机驱动、直流电机驱动和智能开关等。
结语
应用了该控制芯片的解决方案体积小,成本低。如需了解更多产品资讯,请联系我司授权代理商或销售工程师。
关于中微爱芯
无锡中微爱芯电子有限公司成立于2004年,是一家以集成电路设计、测试、方案开发、销售和服务为主的高新技术企业,是工信部认定的集成电路设计企业,是国家鼓励的重点集成电路设计企业。产品已形成MCU、LCD显示、LED显示、通用逻辑、信号链、马达&栅驱动、功率器件、电源、音响、遥控器、通信、配套等多个系列几千款产品,覆盖消费电子、网通产品、工业设备、新能源、汽车电子等多个领域。