时间:2024-12-31 16:31
人气:
作者:admin
本文介绍基于兆易创新GigaDevice的GD32G553系列MCU设计的单通道可编程高精度直流源表(Single-Channel Precision DC Source Meter)H1501A。兆易创新GD32G5系列MCU采用Arm Cortex-M33高性能内核,主频高达216MHz,存储容量支持512KB eFlash以及128KB SRAM,内置高级DSP硬件加速器和单精度浮点单元(FPU),集成了硬件三角函数加速器(TMU),滤波算法(FAC)、快速傅里叶(FFT)等多类硬件加速单元,可以大幅提升处理效率,非常适用于测试半导体、分立元器件和无源元器件等。
产品功能
H1501A单通道可编程高精度直流源表, 结合了精密、低噪声、高稳定的直流电源和低噪声、高阻抗的万用表,能够同时输出并测量电压和电流。这些功能使得 H1501A 成为既需要高分辨率,又需要高精度的各种IV(电流与电压)测量任务的理想选择。



数字源表由于其内置了源功能,所以可以用来生成一组电流电压(I-V)特性曲线,这对于半导体器件和材料的测试是非常有用的。相当于电压源、电流源、电压表、电流表和电阻表的综合体。
小贴士:数字源表的用途有哪些?
数字源表是为常规的测试和高速生产测试等应用而设计的,在通信、半导体、计算机、汽车与医疗行业的组件与模块制造,源表对于其各种特征分析与生产过程测试都极具实用价值。它通常也用于测试和研发实验室。
产品特征
1)单通道综合四象限电源和测量功能,可轻松准确地测量电流和电压
2)量程:±150V、 ±1A(直流) ,可同时满足高电压和大电流测量需求,推动测量仪器的标准化
3)最小测量分辨率可达100pA/100uV
高速测量,最高可支持500K的ADC采样率,采样率可选设定
4)3.5英寸彩色LCD电容触摸屏,提供了简单易用的前面板GUI支持传统和默认的SCPI命令
5)数字I/O控制, 可灵活配置纯硬件高速I/O, 可实现阈值触发, 从而实现输出测量值和用户系统的高效交互
6)USB2.0/RS485接口
系统架构图如下:

工作原理和模块讲解
以下是对各个功能模块的讲解:
01 电源AC-DC的转化电源板(Power Board)
输入电源可选110/220Vac;
输出电源+/-150V +/-15V 给功放板(AMP Board)供电;
输出12V@3A 给外设板(Peripheral device Board)及主控板(MCU Board)供电
02功放板(AMP Board)
将DAC的小信号放大,并接收输出端(Output Terminal)电压、电流信号的反馈信号。
03外设板(Peripheral device Board)
控制电压档位设置, 电流档位设置及模式的切换
ADC采集电压电流信号、DAC输出控制电压
04其他功能模块
3.5”电阻式触摸串口屏, 显示设置电压电流、检测电压电流及工作模式等等参数、散热风扇及USB2.0 通讯输出口接口

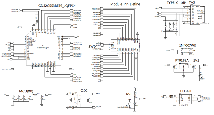
附上主控电路图

附上主控电路板细节图(实际电路板只有2x8cm大小)

关于GD32 MCU
兆易创新GD32 MCU是中国高性能通用微控制器领域的领跑者,中国最大的Arm MCU家族,中国第一个推出的Arm Cortex-M3、Cortex-M4、Cortex-M23、Cortex-M33及Cortex-M7内核通用MCU产品系列,并在全球首家推出RISC-V内核通用32位MCU产品系列,已经发展成为32位通用MCU市场的核心之选。以累计超过15亿颗的出货数量,超过2万家客户数量,63个系列700余款产品选择所提供的广阔应用覆盖率稳居中国本土首位。
兆易创新GD32 MCU也是Arm大学计划(University Program, AUP)中国首批合作伙伴、Arm mbed IoT平台生态合作伙伴、RISC-V基金会战略会员、“兆易创新杯”中国研究生电子设计竞赛的冠名厂商。GD32以打造“MCU百货商店”规划发展蓝图,为用户提供最全面的系统级产品和解决方案支撑,构建智能化开发平台和完善的产品应用生态。更多信息欢迎访问GD32MCU.com。