时间:2025-02-18 11:42
人气:
作者:admin
KT6368A蓝牙芯片用于BMS电池金属壳,RF距离怎么样,如何优化
客户的产品是一个bms的保护板,应用环境是要支持防水,所以是全封闭的
并且是全部金属包裹起来,如下图所示:

客户实际反馈,蓝牙通讯的距离甚至都达不到1米,因为整个设备都没有开孔
无线的信号被完全的屏蔽掉了,面对这个问题,只能尝试如下的方式:
1、产品一定要开孔,比如一些接口孔:485接口座子、4G天线座子等等,总归是能找到一块塑料的位置
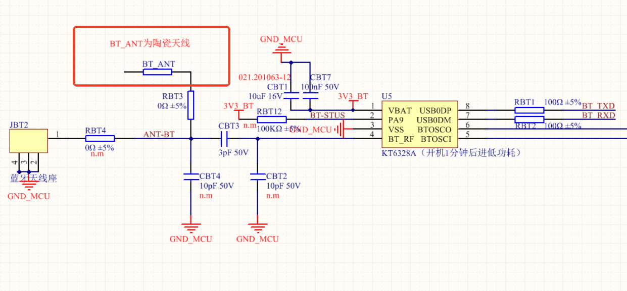
2、蓝牙的天线就要摆在塑胶的位置,这样信号还能出来一点点
3、蓝牙的天线不能选择板载天线了,必须选择陶瓷天线

相关的一些素材截图,全部标记如下:
1、如下图是客户设计比较失败的案例,不能用板载天线,天线没有靠近塑胶位置摆放

2、如下图是另外一个客户的设计,他们在全金塑包裹的环境下,距离也能达到10米左右

3、关于陶瓷天线的用法,请参见我们另外一份文档,路径如下:

这种复杂的环境下,只能从选型和结构上面去下功夫了,别无它法。