DLPC3479 显示和光控制器为 DLP4710LC (.47 1080p) 芯片组的一部分,为 DLP4710LC 数字微镜器件 (DMD)的可靠运行提供支持,适用于视频显示和光控制应用。DLPC3479 控制器提供了连接系统电子产品和 DMD的便捷接口,以高速、精确且高效地显示视频和控制光图形。
数据表:*附件:DLPC3479显示和光控制器 技术手册.pdf
特性
- 光控制功能:
- 针对机器视觉和数码曝光进行了优化的图形显示
- 灵活的内部 (1D) 和外部 (2D) 图形流模式
- 可编程曝光时间
- 高达 1440 Hz(1 位)和 180 Hz(8 位)的高速图形速率
- 可编程 2D 静态图形
- 内部图形流模式可简化系统设计
- 用于实现摄像头或传感器同步的灵活触发器信号
- 显示特性
- 最高支持 1080p 的输入图像大小
- 输入帧速率高达 120 Hz(1080p 分辨率时为 60Hz)
- 24 位输入像素接口支持:
- 并行或 BT656 接口协议
- 高达 155MHz 的像素时钟
- 图像处理 - IntelliBright™ 算法、图像大小调整、1D 梯形校正、可编程伽马转换 (degamma)
- 系统特性:
- 器件配置的 I^2^C 控制
- 可编程启动界面
- 可编程 LED 电流控制
- 断电时自动 DMD 停止
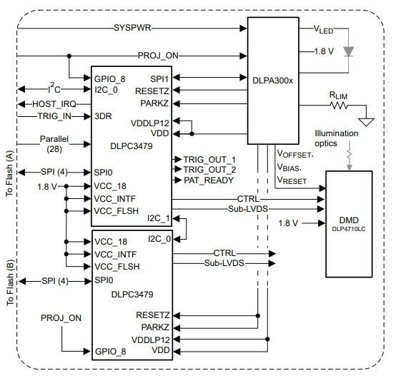
原理图

应用领域
DLPC3479 DLP显示和光控制器广泛应用于多个领域,包括但不限于:
- 3D深度捕捉 :用于3D相机、3D重建、AR/VR、牙科扫描仪等设备,实现高精度的三维测量和重建。
- 3D机器视觉 :在机器人学、计量学、在线检测(AOI)等领域,提供高精度的视觉检测和识别功能。
- 3D生物特征识别 :用于人脸和指纹识别等生物特征识别系统,提高安全性和便捷性。
- 曝光应用 :在3D打印机、激光打标等设备中,实现高精度的曝光控制。
- 移动式附件全高清投影仪 :为移动设备提供高清投影解决方案。
- 低延迟游戏和可穿戴显示屏 :满足低延迟和高清晰度的游戏和显示需求。