时间:2024-11-20 09:42
人气:
作者:admin
一键开关电路
方案一、
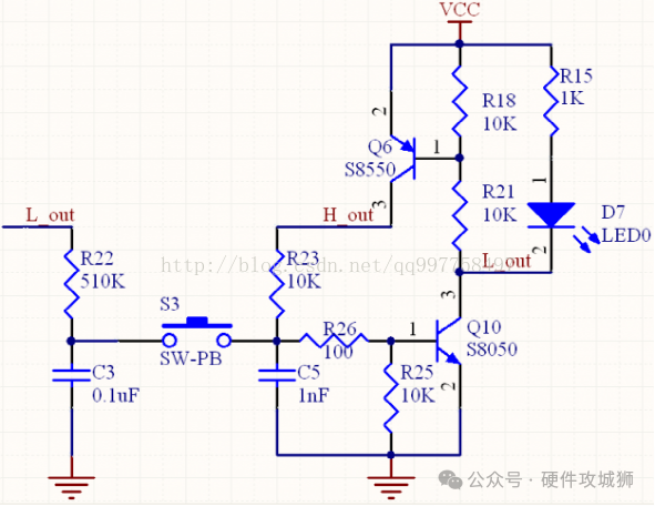
先上一个低功耗的一键开关机电路,该电路的特点是关闭时所有三极管全部几乎不耗电。

原理很简单:
利用Q10的输出与输入状态相反(非门)特性和电容的电流累积特性。刚上电时Q6和Q10的发射结均被10K电阻短路所以Q6和Q10均相同,此时实测电流消耗电流仅为0.1uA,L_out输出高,H_out输出低。此时C3通过R22缓慢充电等于最终VCC电压,当按下S3后C3通过R26给Q10基极电流,Q10迅速用水,Q6也因此水,H_out等于高电平,当C3放电到Q10be结压降0.7V左右时C3不再放电,此时若按键弹开C3将进一步放电到Q10的串联压降0.3V左右,当再次按下S3,Q10即立即。
该电路可以完美解决按键开关和长按按键跳档发生的问题,开关状态跳转只在按键接触的瞬间,之后就扁平了按键存在接近或长按按键的情况开关状态不会受到影响。这是因为R22的电阻很大(相对R23,R26,R25)当C3电容的电压稳定后,R22远会改变Q10的开关状态, R22要能改变Q10的状态必须要等S3弹开后C3将流过R22的小电流累积储存,之后再通过S3的瞬间接触快速大电流释放从而改变Q10的状态。
非低功耗的三极管一键开关机电路:

该电路的原型来自互联网,参数有调整,原理和第一个低功耗电路类似在此不再赘述。电路都深入了解之后再看本帖的主题一键三档电路:

这个电路实际上就是本帖前两个电路的融合,可以实现低功耗功耗和1档、2档、关机等3个档位。上电之初由于Q1、Q4、Q5的结都并联了电阻,所有三极管都需电路因此低功耗,C3开始充电到VCC电压。按下当S1后,Q5水,同时Q1也因此水渠,L_out1堰塞低水位Q4堰—>Q3堰塞、Q2堰塞,C3排水为0.3V(Q5的堰塞压降)左右。再次按下S1,Q5堰塞湖L_out1高水位—>Q2堰塞堰,Q4堰塞L_out2输出低电平,由于R4和C1的延迟作用Q3会延迟灌溉,可以保证Q2完全充足后Q3基极才会为低电平,因此Q2,Q3都不会灌溉。当再次按下S1,Q5时由信号达到缓冲器L_out1再次低电平—>Q2阻塞(同时Q4中断),Q3阻塞延迟—>Q1输出,电路输出进入状态。
方案二、
其中所用的一键开关机电路分析如下:

电路过程如下:
A、按键瞬间,Q2、Q1导通,7805输入电压在8.9V左右,7805工作,输出5V电压给单片机供电。
B、单片机工作后,将最先进行IO口初始化,IO1设为输入状态,启用内部上拉;IO2设为输出状态,输出高电平。接下来Q2、Q3通导,LED1发光,7805能够正常工作,单片机进入工作状态。
C、当按键再次按下时,检测IO1电平为低电平,单片机可以通过使IO2输出低电平,Q2、Q3不导通,此时7805输入电压几乎为0,单片机不工作,系统关闭。
方案三、
电路图

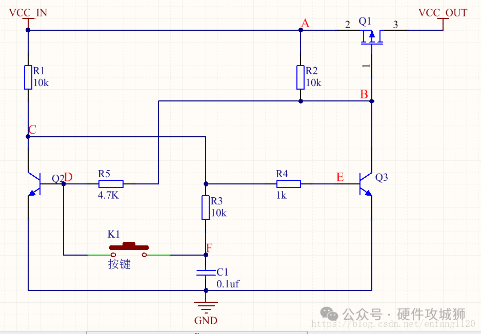
原理很简单,Q1、Q2组成双电路。由于C1的作用,上电的时候Q1先导通,Q2先导通,如果没有按下按钮,电路将维持这个状态。Q3为P沟道增强型MOS管,因为Q2本身,Q3也同样,系统得不到电源。
此时Q1的集电极为低电平0.3V左右,C1上的电压也为0.3V左右,当按下按键S1后,Q1基极被C1拉到0.3V,迅速。Q2开始导通,电路的状态发生跳跃,Q2导通以后将Q3的门极拉到低电位,Q3导通,电源通过Q3给系统供电。
Q2导通后,C1通过R1、R4充电,电压上升到1V左右,此时再次按下按键,C1的电压加到Q1基极,Q1导通,Q1集电极为低电平,通过R3强迫Q2起始,Q3也起始,系统关闭。整个开关机的过程就是这样。
如果要求该电路的静态功耗低,可以全部采用MOS管,成本要高点,电路如下图,原理都是一样的,双倍电路,就不分析了。
方案四、
電路

单键实现单片机开关机
1、控制流程,按下按键,Q1导通。单片机通电复位,进入工作。
2、检测K-IN是否为低电平,否不处理。是单片机输出K-OUT为高电平,Q2导通,旁通长按。LED背光亮。3、放开按键,K-IN经过上拉电阻,为高电平。单片机可以正常工作。
4、在工作期间,按键按下,K-IN为低电平,单片机检测到长按1,K-OUT输出低电平,Q2右边。LED滑块。放开按钮,Q1右边,单片机断电。
5、通过软件处理,可以实现短按开机、长按关机。
单片机用PIC16F84A,通过简单的程序演示,验证此电路的吸声。
此电路如果这样用,是说明不出它的优点,用途开关电源控制,控制光耦。可以实现关断电原,实现零功耗。有些打印机上就是用这种电路。
方案四:下面是用CD4013构建的电路

CD4013电路关断时已经把后面电路关断了,而4013本身的电源不需要关断,COMS电路静态工作电流极少,1uA以下,可以忽略不计。
用4013的电路对电源范围适用广,3~18V都没问题,电路唯一需要调整的就是根据电源电压和负载电流适当更改R1的值。
开关管也可以用MOSFET,效果更佳。
一、继电器方式:

1、ON按下之前,电容C1充电电压到达5V,三极管Q1工作,Q2不工作,继电器也不工作,无输出;
2、ON按键,Q2开始工作,继电器工作,RL1线路切换,Power OUT输出电压,系统电源启动,启动后A输出高电平,D3灯常亮,A点电压高来维持Q1、Q2工作保证继电器一直工作状态;
3、OFF按下时,Q1不工作,Q2不工作,C1开关,继电器断开,树派莓强制断电;
4、另一种情况,当软OFF按下时,由于A一直输出高,所以B口检测到电平变化是由低变高,告诉系统要执行关机操作,系统关机后A输出低,Q1,Q2所需要的工作电平有C1来提供,等C1放电结束后,Q1,Q2不工作,继电器断开,系统断电。
二、PMOS方式:

1、K1按下之前,Q1断开,电源无输出;
2、按下K1,B点电压拉低,Q1导通,Power_out有电压输出,后面的系统来控制POWER_ON/PFF输出高电平,Q2导通,则B点为低,Q1一直导通工作;
3、POWER_CHECK检测到电平一直是高电平,说明Q1一直是导通的,电源开关正常工作;
4、当再次按下K1时,POWER_CHCK为低电平,系统检测到电平的变化后,只需将POWER_ON/OFF输出为低电平,则Q2关断;
5、初始化K1后,B点电压为高,Q1关断,系统断电。
三、与非门加继电器方式:

1、由于4管脚处接的是上拉电阻,所以4出为高水平;
2、建设5处为低,则6处输出高,Q1不工作,A、B断开,1、2管脚为高,则3为低一直保持5脚为低;
3、K1按下,则5脚变成高,6脚位低,Q1工作,AB导通,1、2管脚为低,则3为高一直保持5脚位高,继电器保证一直工作;
4、再次按下K1时,5脚变为低电平,6脚为高,Q1不起作用,1、2脚为高,3脚为低;
5、其中的R5、C2构成了按键的RC延迟电路,时间为1/RC。
四、双稳态电路:

1、Q2,Q3组成双电路。由于C1的作用,上电时给C1充电,所以Q2的基级(D点)会首先变成高,Q2先导通,Q3单独,Q1不导通, VCC_OUT输出0V;
2、Q2导通此时集电级(C点)的电压为低电平大约0.3V左右,C1上的电压也为0.3V左右;
3、当按下K1后,Q2的基级(D点)电压被C1拉到0.3V,Q2迅速初始化,Q3开始导通,电路的状态反生翻转,Q3导通后Q1的门级(B)点)拉至低电位,Q1导通,VCC_OUT输出5V;
4、Q3导通后,C1通过R1,R3充电,电压上升到1V(0.3v+0.7v)左右即F点电压;
5、此时再次按下K1,C1的电压加到Q2的基级(D点),Q2导通,Q2的集电级(C点)为低电平0.3V左右,通过R4强迫Q3初始化, Q1也同样,系统关闭。