时间:2024-09-02 16:47
人气:
作者:admin
Air780EP是一款基于移芯EC718P平台设计的LTECat1无线通信模组。
支持FDD-LTE/TDD-LTE的4G远距离无线 传输技术。
另外,模组提供了USB/UART/I2C等通用接口满足IoT行业的各种应用诉求。

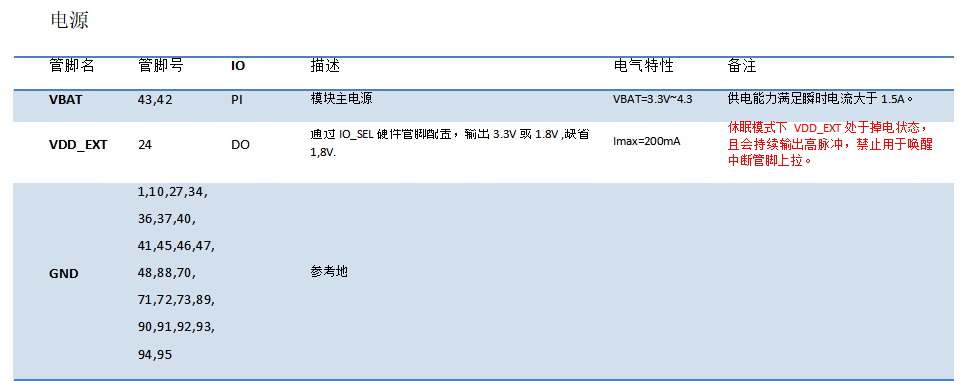
模块型号列表:



模块采用LGA封装,109个SMT焊盘管脚,
以下章节将详细阐述Air780EP各接口的功能









特别注意:
1. AT 指令集暂不支持GPIO及特除功能进行操作,具体标注为上表中带“*”的管脚。
2. 二次开发GPIO复用功能详见对应《_GPIO_table》
3.LDOAON 为芯片内部部分GPIO供电电源,由此电源供电的IO口休眠状态下能够保持。
4.所有GPIO 和wakeuppad 都支持双边沿中断; 可以复用为wakeup的io,休眠以及唤醒状态下都能使用; 其余io唤醒状态下可用,休眠状态下不能使用; wakeup io 可以唤醒休眠,其余GPIO都不可以。
IO参数定义:

下表简要的叙述了接下来几章提到的各种工作模式。

注意:



在模块应用设计中,电源设计是很重要的一部分。
由于LTE射频工作时最大峰值电流高达1.5A,在最大发 射功率时会有约700mA的持续工作电流,电源必须能够提供足够的电流,不然有可能会引起供电电压的跌落甚 至模块直接掉电重启。
模块电源VBAT电压输入范围为3.3V~4.3V,但是模块在射频发射时通常会在VBAT电源上产生电源电压跌落 现象,
这是由于电源或者走线路径上的阻抗导致,一般难以避免。
因此在设计上要特别注意模块的电源设计.
在VBAT输入端,建议并联一个低ESR(ESR=0.7Ω)的100uF的钽电容,以及100nF、33pF、10pF滤波电容,
VBAT输 入端参考电路如图所示。

并且建议VBAT的PCB走线尽量短且足够宽,减小VBAT走线的等效阻抗,确保在最大 发射功率时大电流下不会产生太大的电压跌落。建议VBAT走线宽度不少于1mm,并且走线越长,线宽越宽。
电源设计对模块的供电至关重要,必须选择能够提供至少1A电流能力的电源。
若输入电压跟模块的供电 电压的压差小于2V,建议选择LDO作为供电电源。
若输入输出之间存在的压差大于2V,则推荐使用开关电源转 换器以提高电源转换效率。
LDO供电:
下图是5V供电的参考设计,采用了Micrel公司的LDO,型号为MIC29302WU。
它的输出电压是4.16V,负载 电流峰值到3A。
为确保输出电源的稳定,建议在输出端预留一个稳压管,并且靠近模块VBAT管脚摆放。
建议 选择反向击穿电压为5.1V,耗散功率为1W以上的稳压管。
LDO供电输入参考设计:

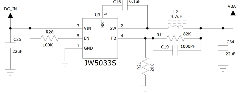
DC-DC 供电:
下图是DC-DC开关电源的参考设计,采用的是杰华特公司的JW5033S开关电源芯片,它的最大输出电流 是2A,输入电压范围3.7V~18V。
注意C25的选型要根据输入电压来选择合适的耐压值。
DCDC供电输入参考设计:


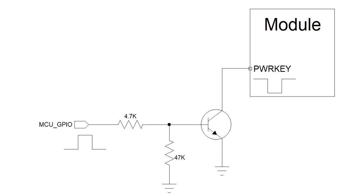
在VBAT供电后,可以通过如下两种方式来触发Air780EP开机:
1. 按键开机: PWRKEY管脚通过轻触按键连接到地,按键按下1秒以上实现开机。
2. 上电开机:将PWRKEY管脚直接短接到地,VBAT上电后就可以实现开机。
VBAT上电后,可以通过PWRKEY管脚启动模块,把PWRKEY管脚拉低1秒以上之后模块会进入开机流程,软 件会检测VBAT管脚电压,若VBAT管脚电压大于软件设置的开机电压(3.3V),会继续开机动作直至系统开机完成;否则,会停止执行开机动作,系统会关机,开机成功后PWRKEY管脚可以释放。可以通过检测VDD_EXT 管脚的电平来判别模块是否开机。推荐使用开集驱动电路来控制PWRKEY管脚。
下图为开集驱动参考开机电路:

另一种控制PWRKEY管脚的方法是直接使用一个按钮开关。
按钮附近需放置一个TVS管用以ESD保护。
下图为按键开机参考电路 :

将模块的PWRKEY直接接地可以实现上电自动开机功能。
需要注意,在上电开机模式下,将无法关机。
对于用电池供电的应用场景不建议用PWRKEY接地的上电自动开机方式。
以下的方式可以关闭模块:
PWRKEY 管脚拉低1.5s以上时间,模块会执行关机动作。
关机过程中,模块需要注销网络,注销时间与当前网络状态有关,经测定用时约2s~12s,因此建议延长 12s后再进行断电或重启,以确保在完全断电之前让软件保存好重要数据。
时序图如下:

模块在运行状态时当VBAT管脚电压低于模块工作的最低工作电压时(默认设置3.3V),软件会执行关机 动作关闭模块,以防低电压状态下运行出现各种异常。
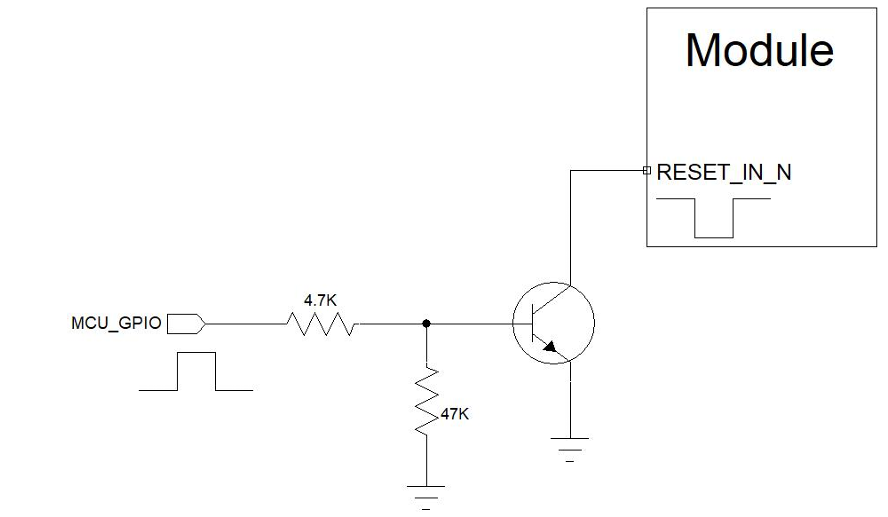
RESET_N 引脚可用于使模块复位。
拉低RESET_N引脚100ms以上可使模块复位。
RESET_N信号对干 扰比较敏感,因此建议在模块接口板上的走线应尽量的短,且需包地处理。
参考电路:

注意:
1. 复位功能建议仅在AT+CPOWD和PWRKEY关机失败后使用。
模块提供了4个通用异步收发器:主串口MAIN_UART、AUX_UART、DBG_UART、UART3。
MAIN_UART 管脚定义:

对于AT开发方式, MAIN_UART用来进行AT指令通讯。
MAIN_UART支持固定波特率,不支持自适 应波特率 在默认情况下,模块的硬件流控是关闭的。
当客户需要硬件流控时,管脚RTS,CTS必须连接到客户端,AT 命令“AT+IFC=2,2”可以用来打开硬件流控。AT命令“AT+IFC=0,0”可以用来关闭流控。具体请参考《AirM2M无线 模块AT命令手册》。
MAIN_UART在休眠状态下保持的功能,能够唤醒模块。
MAIN_UART的特点如下:
注意: MAIN_UART在开机过程中短时会输出固定调试信息

AUX_UART为辅助串口,不支持AT指令交互,用于某些外设通信,如对接GNSS等。
AUX_UART休眠后会关闭,无法通过给AUX_UART发送数据进行唤醒。

DBG_UART用来软件调试时输出APtrace,建议预留测试点。
DBG_UART在开机过程中短时会输出固定调试信息。
DBG_TX、DBG_RX默认功能为系统底层日志口,进行模块硬件设计时,在剩余功能引脚充足的前提 下,避免使用DBG_TX和DBG_RX。
如果将此引脚复用为其他功能,则无法从DBG_TX和DBG_RX抓取系统日志。
在某些场景下,如果模块出现异常,无法抓到问题日志,只能通过硬件改版,引出DBG_TX、 DBG_RX,抓取日志再进行分析。
包括但不限于以下两种场景:
1、低功耗场景: 在低功耗场景下,USB无法使用,只能通过DBG_TX、DBG_RX来抓取日志。
2、非低功耗场景: 模块接入USB时,工作正常,未接入USB时,工作异常的情况,只能通过DBG_TX、DBG_RX来抓取 日志。

如果使用不到LCD功能,可以再复用一组UART3
串口的连接方式较为灵活,如下是三种常用的连接方式。
三线制的串口请参考如下的连接方式:

带流控的串口连接请参考如下电路连接,此连接方式可提高大数据量传输的可靠性,防止数据丢失。
带流控的串口连接方式示意图 :

Air780EP 模块的串口电平为1.8V或3.3V,通过PIN100IO_SEL配置IO口电平,能够满足大部分外设, 主控的串口直接需求,
但是如果要和5V或者以上的MCU或其他串口外设通信,那就必须要加电平转换 电路:
电平转换参考电路如下:

注意:
肖特基二极管以及NPN三极管的推荐型号如下:

对于波特率高于460800bps的应用,可以通过外加电平转换芯片来实现电压转换,参考电路如下:

此电路采用的是电平转换芯片是TI的TXS0108E,8位双向电压电平转换器,
适用于漏极开路和推挽应用,
最大支持速率:
推挽:110Mbps
开漏:1.2Mbps
下文会继续介绍Air780EP的硬件设计,包括应用接口部分的I2C,SIM卡接口,功能管脚和射频接口,电气特性等内容。
