时间:2024-05-10 14:08
人气:
作者:admin
”致各合作伙伴
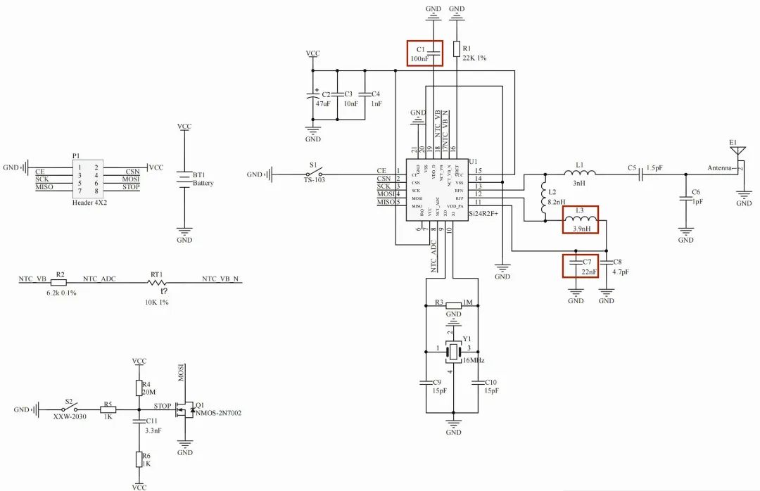
Si24R2F+ 芯片应用原理图已更新,请联系各地经销商获取最新资料,尽快更新!
具体更新位置如下,
C1电容值,调整为 100nF
L3电感值,调整为3.9nH
C7电容值,调整为 22nF
优化:电池端使用较小储能电容时,个别芯片会小概率复位和死机。

本次更新后的数据手册版本号为:Si24R2F_Plus_数据手册_V0.8 
#02-其它更新
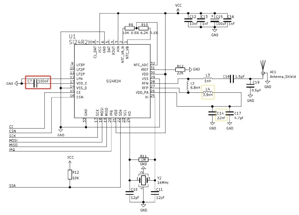
Si24R2H 更新应用原理图
注意事项:
① 芯片底部需接地;
② SDA引脚在不使用外部温度传感器时,也需接上拉电阻至电源;
③ 重要更新,更新 2.4G部分RF匹配电路, L4电感值从 1nH修改为 3.9nH,C14电容值从 10nF修改为 22nF。修改原因为优化频偏、优化125KHz信号对2.4GHz信号的干扰;
④ C7电容值 由 2.2uF修改为 100nF。

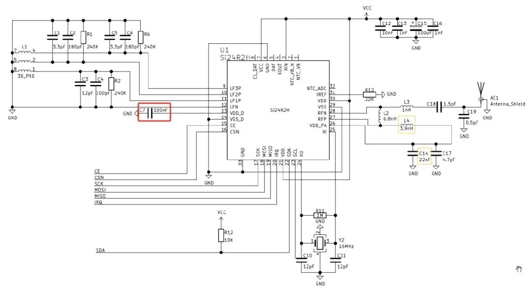
多功能应用原理图

NTC测温 2.4G(BLE)发射应用原理图

2.4G+125K 应用原理图
本次更新后的数据手册版本号为:Si24R2H_数据手册_V1.7