时间:2023-10-29 17:47
人气:
作者:admin
基于51单片机DTH11温湿度测量仪protues仿真设计
仿真原版本:protues 8.9
程序编译器:keil 4/keil 5
编程语言:C语言
设计编号:S0022
功能说明:
运用所学单片机知识,完成温湿度信号的测量。
要求如下:
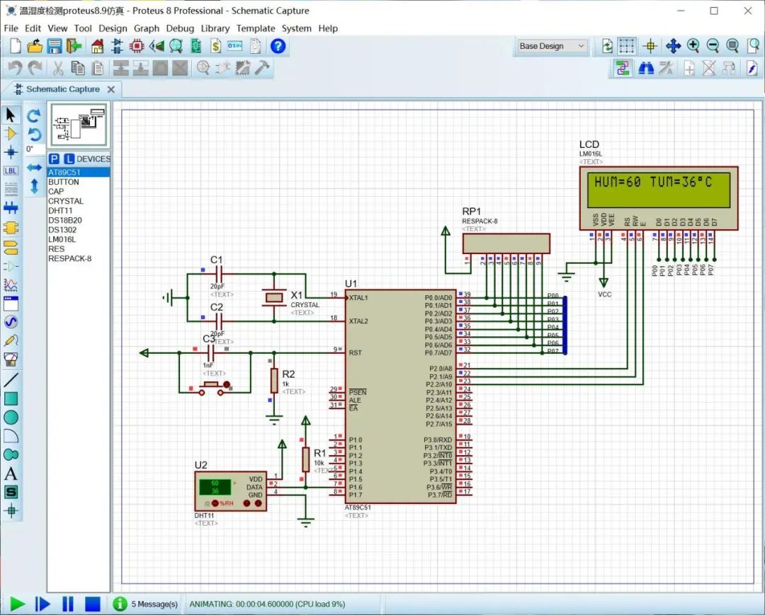
单片机系统选择使用AT89C51,温度传感器采用DHT11,将温湿度传感器DHT11采集到的温度及湿度值数据显示在LCD显示器上。
仿真电路:

程序设计:

审核编辑:刘清