时间:2023-11-08 14:47
人气:
作者:admin
毕设需要测量一个电路的电压和电流,从而计算出来功率。这个电路是和移动设备绑在一起的,所以测量的信号要通过WiFi传递出来。而接收信号的方法,可以是网页接收或者app,app太复杂了,所以写一个前端小网页要简单得多。
硬件电路主要就是一个采样电路和一个单片机:NodeMCU。

这个采样电路的作用就是让需要采样的数据从它流过,然后采集返回数据。
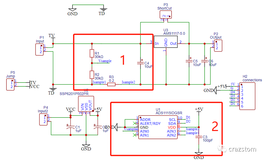
电路图的上半部分就是对经过的电压电流采样的电路。P1输入的电压范围为010V,所以在红框1中使用两个20kΩ的分压电阻使得采样的电压范围为05V,为什么分压到这个范围,是因为之后的ADS1115只能采样到0~VCC的电压,而该芯片的电压在该电路中设计为5V。如果输入电压范围更宽的话,可以适当调整分压电阻的大小。
红框1中还有一个电流采样点R3,它是0.2Ω的采样电阻,这样会将电流转化为电压信号,传递给ADS1115采样。在这个电路中,如果过3A的电流,采样电阻上就有0.6V的电压传递给ADS1115。采样电阻可以更大,这样采得的电流数据就更准确。但是,电阻太大导致损耗也会增大,同时压降也会很大。主电路是要给后续设备供电的,采样压降太大,后续设备也会受影响。
红框2中就是采样信号的芯片:ADS1115,它有四个采样脚,可以差分采样和单独采样。通过SCL和SDA两个管脚以I2C的方式和单片机连接,从而将采样的信号传输出去。在本文中,单片机用的是NodeMCU。
采样电路通过稳压芯片产生一路5V输出给NodeMCU供电,同时SCL、SDA两个管脚接受NodeMCU的控制,将采样数据传递出去。
NodeMCU是一个开源的物联网平台。它使用Lua脚本语言编程。该平台基于eLua开源项目,底层使用ESP8266 sdk 0.9.5版本。该平台使用了很多开源项目,例如 lua-cjson,spiffs。NodeMCU包含了可以运行在esp8266 WiFi SoC芯片之上的固件,以及基于ESP-12模组的硬件。
本文中使用的是D1 mini版的NodeMCU,该开发板上集成了esp8266芯片,它可以用来产生热点或者连接WiFi,从而构成一个服务器。这个开发板可以让开发者以arduino的方式进行编程设计,只不过需要在arduino IDE上导入对应的开发板即可。

进入arduino ide的首选项

回到主面板,进入"工具->开发板->开发板管理器",在如下图中输入esp:

安装即可实现新开发板的添加。
在开发板中就可以看到NodeMCU的选择。

arduino有相关的ESP8266WIFI库来操作WiFi,建立网络。
首先,这个开发板既可以连接WiFi,也可以创建热点让其他设备连接。两种方式都可以为之后的服务器做准备。
首先导入ESP8266WiFi.h头文件,该文件可以在库管理中添加WiFi库获得。
在setup函数中通过WiFi.begin(ssid, password);发起连接WiFi的调用,然后通过while不断轮询WiFi.status()检测是否连接成功。
如果连接成功,在串口上打印出它获得的IP。
// Import required libraries
#include < ESP8266WiFi.h >
// WiFi parameters
const char* ssid = "MI8pro";
const char* password = "12345600";
void setup(void)
{
// Start Serial
Serial.begin(115200);
// Connect to WiFi
WiFi.begin(ssid, password);
while (WiFi.status() != WL_CONNECTED) {
delay(500);
Serial.print(".");
}
Serial.println("");
Serial.println("WiFi connected");
// Print the IP address
Serial.println(WiFi.localIP());
}
void loop() {
}
使用NodeMCU产生一个热点,因为NodeMCU没有和外部网络连接,所以这个热点是局域网式的。
很简单,就是在setup中通过WiFi.softAP函数来开启热点。
在此基础上可以进一步实现网络的连接。可以在2.2.1节代码中添加重试次数,如果重试多次还无法连接到对应WiFi,就自己建立热点。
不过后期,为了便捷开发,只是使用WiFi连接来建立网络。
#include < ESP8266WiFi.h >
IPAddress local_IP(192,168,0,100);
IPAddress gateway(192,168,0,100);
IPAddress subnet(255,255,255,0);
void setup()
{
Serial.begin(115200);
Serial.println();
Serial.print("Setting soft-AP configuration ... ");
Serial.println(WiFi.softAPConfig(local_IP, gateway, subnet) ? "Ready" : "Failed!");
Serial.print("Setting soft-AP ... ");
Serial.println(WiFi.softAP("ESPsoftAP", "12345600", 1, false, 10) ? "Ready" : "Failed!");
Serial.print("Soft-AP IP address = ");
Serial.println(WiFi.softAPIP());
}
void loop() {}
2.3. 服务器
arduino也有相应的库来建立HTTP服务器。
这个服务器主要处理两个路径的请求:/和/get。其中,根目录就是返回给浏览器一个网页,而网页中会通过js不停向/get发送请求,获取采集的电压电流等数据。
网页如下。
< !DOCTYPE html >
< script src='https://cdn.bootcdn.net/ajax/libs/jquery/3.5.1/jquery.js' >< /script >
< h1 >current and voltage sample< /h1 >
< br/ >
< body >
< script type='text/javascript' >
$(function () {
setInterval(reflush, 1000)
})
function reflush() {
$.getJSON('./get', function(json) {
//解决原生js更新数据产生页面闪烁的问题
$('#tmp')[0].innerHTML = json.voltage
$('#voltage').html($('#tmp').html())
$('#tmp')[0].innerHTML = json.current
$('#current').html($('#tmp').html())
$('#tmp')[0].innerHTML = json.power
$('#power').html($('#tmp').html())
$('#tmp')[0].innerHTML = json.serial
$('#serial').html($('#tmp').html())
})
}
< /script >
< label id='tmp' hidden >< /label >
< label >voltage: < /label >
< b >
< i >
< label id='voltage' >0.00< /label >
< /i >
< /b >
V< br/ >
< label >current: < /label >
< b >
< i >
< label id='current' >0.00< /label >
< /i >
< /b >
A< br/ >
< label >power: < /label >
< b >
< i >
< label id='power' >0.00< /label >
< /i >
< /b >
W< br/ >
< label >serial-number: < /label >
< b >
< i >
< label id='serial' >0.00< /label >
< /i >
< /b >
< /body >
首先导入头文件,并定义全局变量server并定义对应的handler。在handleRoot中会直接将上述网页返回,而在handleGet中会将电压、电流、功率等数据通过json的形式返回给客户端。为了表示数据的实时性,还附带了一个序列号,序列号在网页上的变化,表示了数据是实时接收的。
#include < ESP8266WebServer.h >
#include < ArduinoJson.h >
//Web Server
ESP8266WebServer server(8080);
void handleRoot() {
server.send(200, "text/html", rootpage);
}
void handleGet() {
StaticJsonDocument< 100 > json;
json["voltage"] = voltage;
json["current"] = current;
json["power"] = power;
char serial[100];
sprintf(serial, "0x%x", millis());
json["serial"] = serial;
char msg[measureJson(json) + 1];
serializeJson(json, msg, measureJson(json) + 1);
server.send(200, "text/plain", msg);
Serial.printf("handleGet: %sn", msg);
}
然后在setup()函数中配置对应的handler。
server.on("/", HTTP_GET, handleRoot);
server.on("/get", HTTP_GET, handleGet);
server.begin();
在loop()函数中处理客户端的请求,其实也就是调用一个函数,在loop这个死循环中不停处理请求。
//server处理客户端的请求
server.handleClient();
2.4. 采样
采样是通过arduino的一个ADS1115库来实现的,也是很简单。
首先导入需要的库,并实例化一些对象。
#include < Adafruit_ADS1015.h >
// 电压电流测量
Adafruit_ADS1115 ads(0x48);
float voltage = 5.00;
float current = 1.11;
float power = voltage * current;
在setup()函数中开启ADS芯片,这个是很重要的。
ads.begin();
然后在loop()函数中,获取硬件电路中的ADS1115芯片四个采样脚的电压,进一步获得电压和电流值,0.1875是电压因数。
因为ADS采样脚的输入阻抗问题,测得的电压值和实际的电压值是有偏移的,不过是线性偏移。只要求两组采样值x和实际值y,然后通过y=ax+b来求得其系数。
//ADC电压电流采集,功率计算
int16_t adc0, adc1, adc2, adc3;
adc0 = ads.readADC_SingleEnded(0);
adc1 = ads.readADC_SingleEnded(1);
adc2 = ads.readADC_SingleEnded(2);
adc3 = ads.readADC_SingleEnded(3);
// AD测得的值
voltage = ((adc0 - adc1) * 0.1875) / 1000;
current = (adc3 - adc2)*0.1875 / 1000;
//矫正,通过取两个点求斜率y=ax+b,a=2.028,b=1.1568,x是测量值,y是实际输入电压值
voltage = 2.028 * voltage + 1.1568;
//current就是测得的电压除以采样电阻0.2
current = current * 5;
power = voltage * current;