时间:2022-08-02 17:55
人气:
作者:admin
前几天测试电源负载跳变的时候,用到了555定时器,主要用来产生频率并控制占空比,好久没看这部分电路,也忘的差不多了,去网上搜了一下相关知识,就和大家聊聊。
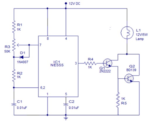
这是一款利用NE555进行调光的电路,如下图所示,R1、R2、R3和C1决定了定时器的参数,3脚Output输出的占空比可以使用R3进行调整,占空比越高表示灯的亮度越高,占空比越低表示灯的亮度越低。

晶体管Q1和Q2组成达灵顿三极管,电流增益近似等于组成它的两个三极管电流增益的乘积。达林顿管中第一个三极管起工作在射极跟随器工作模式,对输入电流进行放大,提高了输入阻抗,这使得达林顿管可以被普通的TTL,CMOS门电路驱动。
1. NE555芯片是如何定时的?

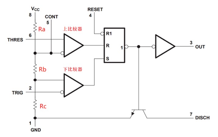
电位器R3被分为两部分,分别记为Rx和Ry,电源12V给C1充电经过R1、Rx和D1,此时Ry被D1短路。上图是NE555内部电路,当C1的电压上限达到2/3Vcc时,上比较器发生翻转,从而使内部触发器切换其输出,NE555输出低,Ton=0.67(R1+Rx+R2)*C1。
由于内部触发器作用,电容器放电经过R2,Ry,当C1的电压下限变为1/3Vcc时,下比较器发生翻转,进而使内部触发器切换其输出。此时NE555输出高,Toff=0.67(R2+Ry)*C1。
2. 当电位器R3位置发生变化的时候,频率是如何保持不变的?
由以上信息可知,
Ton= 0.67(R1+Rx+R2)*C1;
Toff= 0.67(R2+Ry)*C1;
T = Ton+ Toff;
F = 1/T =1/(0.67(R1+2R2+R3)*C1) 。
从上式可以清楚地看出,频率只取决于分量C1、R1、R2的值和R3的总值,它与R3旋钮位置无关。
审核编辑:刘清
下一篇:BUCK的功率电感怎么选型