时间:2022-08-03 17:18
人气:
作者:admin
电感的哪些参数是选型时需要注意的呢?如果同一个BUCK转换芯片从12转5V变成12V转3.3V,电感又咋变化呢?
今天和大家聊一下电感的选型问题。
首先回顾下电感的主要参数,以SPM5030-HZ型电感为例,datasheet中会给出电感值、DCR、自谐振频率以及额定电流大小等。
1. 电感的感值
电感的感值是电感选型的重要参数,同样也是影响BUCK电路的纹波电流和负载相应的重要参数。

2. 自谐振频率
由于电感中寄生电容的存在,导致有谐振频率,低于自谐振频率才有电感效应,若高于自谐振频率为容性,频率选择时要在感性范围内。

3.直流等效电阻DCR
直接等效电阻DCR值过大会影响电路的效率同时会导致电路发热。

4. 电感电流
电感电流分为饱和电流Isat和温升电流Irms。饱和电流Isat定义为电感量下降20%对应的电流,温升电流Irms是电感自发热使温度上升40°C的电流。电感选型时,峰值电流应小于饱和电流和温升电流的最小值。

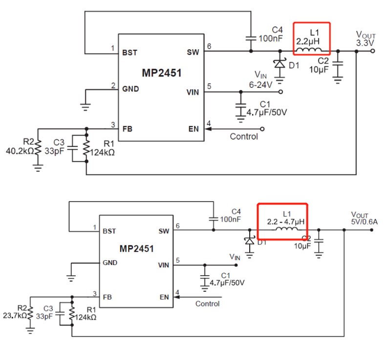
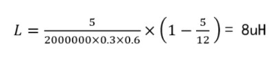
以MP2451芯片为例,看电感如何选型,3.3V输出电压应用电路如下:

从Datasheet可以看出,有3种方法计算电感值。
Datasheet推荐电感型号:


2. 使用DCDC在线设计师计算出电感值。


3.理论计算
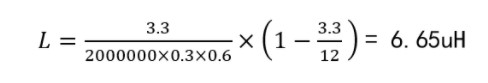
电感值L计算:

其中VOUT是输出电压,VIN是输入电压,fS是开关频率,ΔIL是纹波电流。
输出电压为5V时,电感最小值为8uH。

输出电压为3.3V时,电感最小值为6.65uH。

电感峰值电流计算:

其中ILOAD是负载电流。
电感最小峰值电流为0.69A。

综上,这3种计算方法电感值计算出来不一样,设计的时候需要综合评估,首先根据应用电路推荐值选取,调试的时候可以进行更换同封装不同值的就可以了。
审核编辑:刘清
下一篇:基于STM32的小说阅读器