时间:2021-02-04 16:44
人气:
作者:admin
经过前面三章的学习,
想必你对“RFID天团”的成员、技能、标准体系都有所了解;
那在实际的项目落地实施中,
RFID又是如何布局的?
在本章节中,
跟着阿库四步走,
看懂RFID项目实施流程不发愁!
01
RFID友好性分析
首先,我们来思考一个问题:引入RFID项目可以带来什么经济效益?
就拿供应链来说:RFID可以让分拣、盘点效率“更高”;采集数据时效性“更强”;防伪、防窜更“准”,进而对客户改善仓储管理、缩减成本、提高产品核心竞争力等方面也有着更深层次的推动。
RFID系统与标识对象的适应性,主要需要关注以下几个方面:
★ 商品常出现高缺货率?配送时效性高吗?
★ 商品的利润率高吗?
★ 商品是否经常出现偷盗、损耗率高吗?
★ 商品容易贴标吗?
★ 商品贴标后是否容易识读、漏读率高吗?
用户可以结合以上实际情况,经过比较经济的辅助对比后,决定RFID项目的启动或者缓期导入,与集成商探讨更合适的解决方案和实施策略。
02
选择系统开发商
不同的行业采用RFID项目的实施途径有所不同:有的选择全部外包,有的选择自行开发应用系统,有的自行结合业务和产品开发相关的中间件。
RFID软件系统的开发能力,取决于公司的实力和人员业务熟知能力。RFID的系统开发商通常可以提供RFID软硬件的选择、安装、测试、培训,但各家优势有所差异——有些在数据整合和硬件测试方面拥有强大的技术实力,有些在特殊的行业具备丰富的经验,有些可能只涉及简单的RFID应用软件集成。
系统集成商专业的RFID系统开发能力,体现在RFID技术水平、RFID项目经验和个性化开发能力等几方面。具体如下:
★ 具备系统集成资质证书,用户根据自己RFID系统的应用层次、复杂程度、可选择合适系统集成商。
★ 提供相关落地案例或可邀请用户到已经实施RFID项目同行业用户进行参观学习。
★ 如果用户对结合自身业务流程导入RFID系统决策存在疑虑,系统开发商可结合其所在行业业务结构、现状与发展提出合适的解决方案,梳理业务开发流程。
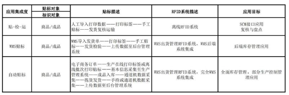
03
RFID的应用集成系统模式
在实际应用中,用户可能要在原有的应用软件系统上增设含RFID功能的系统,也有可能重新开发一个独立的RFID应用系统。两者都是为了利用RFID技术帮助客户实现数据采集、提高时效性、降低企业的运营成本,进而实现信息的智能化采集分析。
RFID主流的应用集成模式如下:

▲由IoT库整理
04
RFID项目具体实施流程
任何项目的实施都需要一个专业的团队来管理和监控,能够针对用户描述的需求痛点,提供所在行业全面的系统解决方案:包括需求调查、可行性分析、优化系统模式、设备选型、采购建议、系统设计、实施、咨询、培训、系统维护、升级、实施效果评估做出合理实施安排。
总的来说,项目实施阶段如下图:

▲由IoT库整理
责编AJX
上一篇:坤锐电子推超高频RFID系列芯片